宁德时代,拟发行不逾50亿科技创新公司债券,中信建投证券牵头承销
专题
2026年02月11日 14:01 25
qhradio.com
来源:瑞恩资本RyanbenCapital

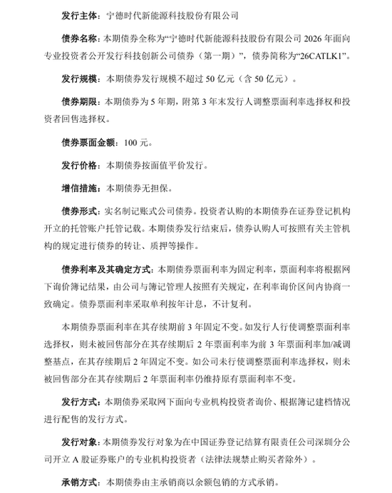
宁德时代(03750.HK,300750.SZ)宣布,拟公开向内地专业机构投资者发行科技创新公司债券(第一期),发行金额不超过50亿元人民币,为5年期,附第3年末发行人调整票面利率选择权和投资者回售选择权,票面利率为固定利率,将根据网下询价簿记结果协商确定,募集资金扣除发行费用后主要用于项目建设、补充营运资金、偿还有息负债等。
是次发债,中信建投证券为其牵头主承销商、簿记管理人、债券受托管理人;中金公司、中信证券、国泰海通证券、华福证券、兴业证券为其联席承销商。

相关文章

最新评论