医院院长因受贿被判死刑,上市公司信邦制药涉及其中
炒股就看金麒麟分析师研报,权威,专业,及时,全面,助您挖掘潜力主题机会!
来源:天基财经
据贵州纪检监察网信息显示,2月6日贵州省六盘水市中级人民法院一审公开宣判原贵阳医学院党委委员、副院长,原贵阳医学院附属医院党委副书记、院长王小林受贿一案,对被告人王小林以受贿罪判处死刑,缓期二年执行,剥夺政治权利终身,并处没收个人全部财产;对王小林受贿所得财物及其孳息依法予以追缴,上缴国库。

法院经审理查明:2002 年至 2023 年,王小林利用担任原贵阳医学院党委委员、副院长,原贵阳医学院附属医院党委副书记、院长等职务上的便利,为相关单位和个人在企业并购重组、医疗设备和器械耗材采购、药品销售、工程项目承揽等事项上提供帮助,非法收受财物共计折合人民币 1.5 亿余元,其中部分未实际取得。
六盘水市中级人民法院认为,王小林的行为构成受贿罪,受贿数额特别巨大,犯罪情节特别严重,社会影响特别恶劣,应依法惩处。鉴于其犯罪有未遂情节,到案后如实供述罪行,主动交代办案机关尚未掌握的部分受贿事实,认罪悔罪,积极退赃,涉案赃款赃物绝大部分已追缴,具有法定、酌定从轻处罚情节,依法对其从轻处罚。法庭遂作出上述判决。
信邦制药(维权)涉及其中
诉讼或影响公司利润
值得一提的是,在王小林一案中,上市公司信邦制药(002390.SZ)涉及其中。
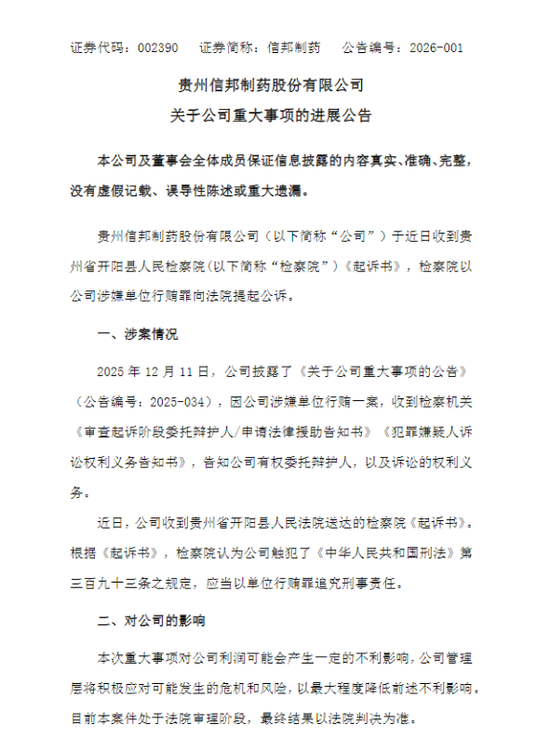
2026年1月6日,该公司曾经发布《关于公司重大事项的进展公告》。称其于近日收到贵州省开阳县人民检察院(以下简称“检察院”)《起诉书》,检察院以公司涉嫌单位行贿罪向法院提起公诉。

信邦制药在公告中表示:根据《起诉书》,检察院认为公司触犯了《中华人民共和国刑法》第三百九十三条之规定,应当以单位行贿罪追究刑事责任。
公告内容同时显示,2025年12月11日,公司披露了《关于公司重大事项的公告》(公告编号:2025-034),因涉嫌单位行贿一案,收到检察机关《审查起诉阶段委托辩护人/申请法律援助告知书》《犯罪嫌疑人诉讼权利义务告知书》,告知公司有权委托辩护人,以及诉讼的权利义务。
信邦制药认为,此事项对公司的影响本次重大事项对公司利润可能会产生一定的不利影响,目前本案件处于法院审理阶段,最终结果以法院判决为准。
因行贿案现身反腐专题片
涉案人集中套现1.64亿元
据《经济观察报》报道,2025年1月,贵州卫视曾播出反腐专题片《纵深推进——贵州正风肃纪反腐》。
据该专题片介绍,2014年前后,原贵阳医学院药品销售部改制而成的药品供应公司面临某国企并购,但在王小林的支持影响下,该药品公司终止与前述国企的资产并购程序,转而被张某某的制药公司并购,此后王小林收受了利益相关方安某某、张某某所送巨额财物。
此后不久,上述案件相关涉案方随着贵州省开阳县人民法院的消息浮出水面。根据信息显示,2025年2月26日,开阳县人民法院立案受理贵州科开医药有限公司(信邦制药子公司,简称“科开医药”)单位行贿罪、安怀略行贿罪一案。
公开资料显示,信邦制药持有科开医药99.9964%的股份,后者是公司核心业务板块的重要支柱。2023年度,科开医药实现营业收入22.78亿元、净利润9450.25万元、净资产24.82亿元,分别占信邦制药同期对应财务指标的35.26%、26.71%、34.75%,其经营状况直接影响上市公司整体业绩。
不过,作为科开医药的母公司,信邦制药于2025年3月3日针对子公司被立案发布公告称,称预计本次诉讼事项不会对公司本期及期后利润产生重大不利影响,但鉴于诉讼事项尚未结案,公司暂时无法准确判断具体影响。
另据《华夏时报》报道,2024年8月,信邦制药董事长安吉(安怀略之女)与前夫、服饰品牌bosie创始人刘光耀的离婚纠纷公开化,在网上传得沸沸扬扬。公开信息显示,这场离婚风波不仅涉及情感纠葛,更牵扯到巨额资金往来,而安吉作为信邦制药实控人(与父亲安怀略合计持有公司24.6%股份),其个人争议直接传导至上市公司,离婚风波发酵后,信邦制药股价曾一度震荡下行。
此外,安怀略在安吉入股bosie的同期实施减持计划,2023年1月30日至3月1日合计减持3268.53万股,套现约1.64亿元。
三季度净利润下滑13.74%
拟派发5689万现金红利
公开资料显示,信邦制药成立于1995年,2010年4月在深圳证券交易所挂牌上市,公司业务覆盖医疗服务、医药流通和医药制造,已形成了以医疗服务为核心、辅以医药流通及中医药制造的主要业务架构,构建了“医疗服务+”平台运营模式。
2024年是信邦制药业绩下行的转折点,该年度公司实现营业收入60.32亿元,同比下降6.63%;归属于上市公司股东的净利润1.01亿元,同比大幅下降64.70%;扣除非经常性损益后的净利润1.65亿元,同比下降38.29%。当时,公司解释净利润下降的主要原因是医药流通、医疗服务两大核心板块营收下滑,综合毛利率下降,同时非经常性损益事项增加。
2025年前三季度,下滑趋势延续。信邦制药实现营业收入42.66亿元,同比下降6.55%;实现归母净利润1.52亿元,同比下降13.74%;实现扣非归母净利润1.57亿元,同比下降10.5%;毛利率为17.44%,同比下降0.98个百分点;净利率为4.71%,同比下降0.39个百分点。
不过,即便如此,信邦制药依旧在三季度报中表示,公司2025年8月28日召开的第九届董事会第八次会议和2025年9月17日召开的2025年第一次临时股东大会审议通过了《2025年半年度利润分配预案》,公司2025年半年度权益分派方案为:以公司总股本1,943,851,868股扣除公司回购专用证券账户已回购的47,445,540股后的股本总额1,896,406,328股为基数,向全体股东每10股派发0.30元(含税)现金红利合计56,892,189.84元,不送红股,不以公积金转增股本。
另据公开数据,自2010年至2025年,除2018年、2019年、2020年三个年份外,信邦制药始终坚持实施分红计划,其中2025年度的股利支付率为37.35%,2024年的股利支付率为112.23%,在归母净利润为1.01亿元的前提下,派发红利1.14亿元。
相关文章

最新评论