应长明任中共上海市金融工作委员会副书记
21世纪经济报道 周炎炎
21世纪经济报道记者获悉,近日,上海农商银行原党委副书记应长明已经转任中共上海市金融工作委员会副书记。而中共上海市金融工作委员会原副书记赵永健已经到龄退休。
应长明生于1972年11月,现年53周岁,研究生学历,为中国人民政治协商会议上海市嘉定区第六届委员。

应长明多年深耕银行领域,其工作生涯基本都在上海农商银行。他历任上海农商银行嘉定支行副行长、行长、党委书记,总行办公室主任、党委办公室主任、直属党委书记及副行长等职。
2024年4月,应长明因工作调整辞去副行长职务,同年7月任中共上海农村商业银行委员会副书记,9月获国家金融监督管理总局上海监管局核准董事任职资格 。
在此番就职之前,应长明担任上海农商银行党委副书记、董事、工会主席,兼任上海市金融学会理事、上海市青年创业就业促进会第三届理事会副会长、中国银行业协会村镇银行工作委员会常委委员 。
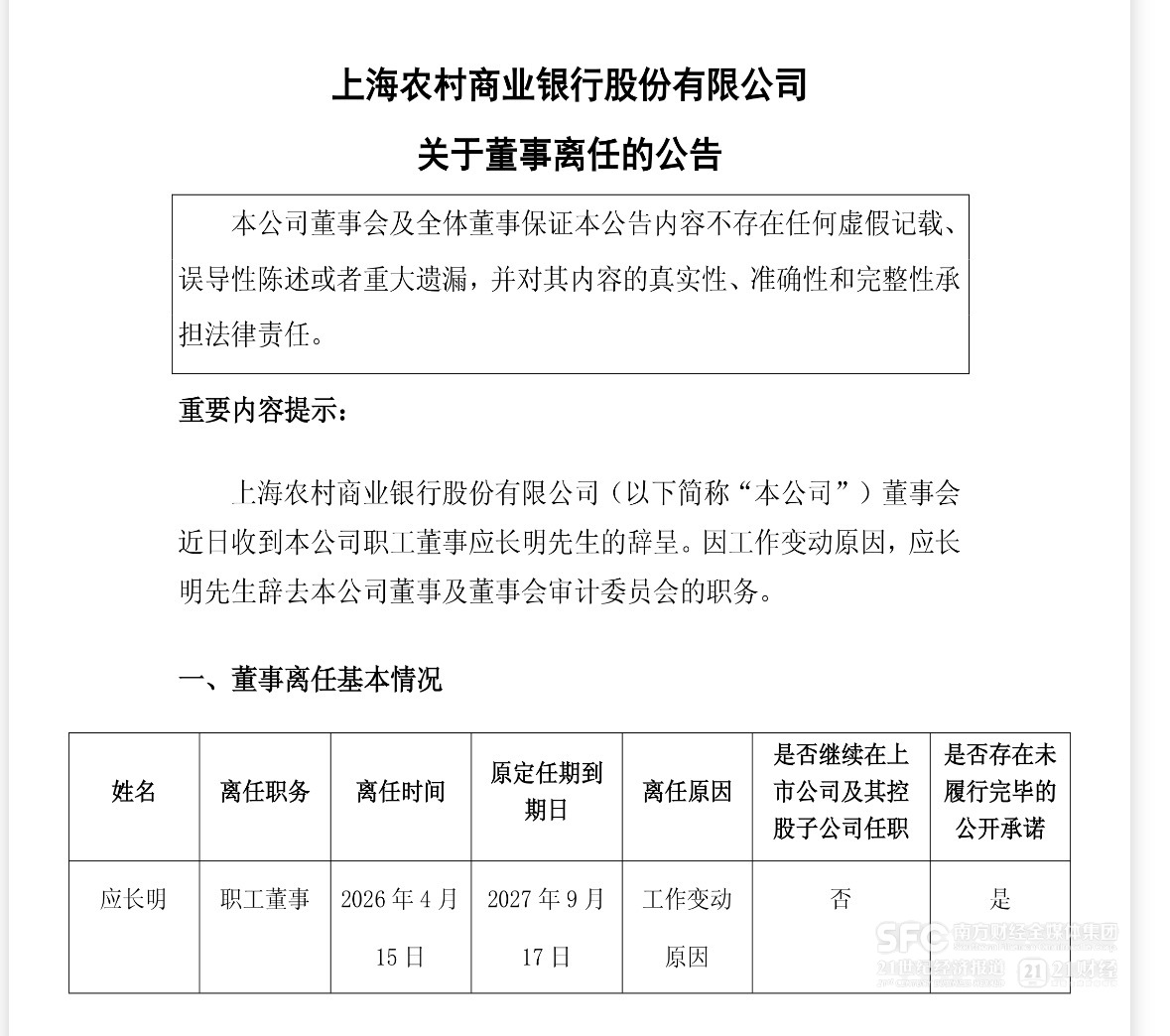
4月15日,沪农商行(601825.SH)发布公告称,公司董事会近日收到职工董事应长明提交的辞呈。因工作变动,应长明辞去公司董事及董事会审计委员会委员职务。

上海农村商业银行成立于2005年8月25日,总部设于上海,是上海证券交易所主板上市公司。该行由国资控股,是全国首家在农信基础上改制成立的省级股份制商业银行,其前身可追溯至1949年成立的真如区信用合作社,2005年在原上海市234家农村信用合作社基础上改制成立。2021年8月19日,上海农商银行正式登陆A股市场。
截至2025年三季度末,上海农商银行总资产规模达1.56万亿元,位列全国农商行第二,仅次于重庆农商行。
已经到龄退休的赵永健出生于1965年9月,汉族,籍贯浙江宁波,法学学士,1986年7月参加工作,曾任上海市闸北区委组织部副部长(正处级)、区社会工作党委书记、区人大常委会人事代表工委主任、区委党史办主任,上海市委组织部组织二处处长、组织一处处长,市委组织部部务委员、组织一处处长、地区干部处处长、综合干部处处长等职。后担任中共上海市金融工作委员会副书记、一级巡视员。
上海市委金融办作为市委金融委员会办事机构,加挂上海市地方金融管理局、上海市推进国际金融中心建设办公室牌子,主要承担地方金融组织监管、金融发展规划制定等职能,与中共上海市金融工作委员会合署办公。目前,上海市委常委、常务副市长吴伟兼任市委金融办主任、市金融工作党委书记。
目前上海市委金融办及上海市金融工作党委领导架构如下:
周小全任中共上海市委金融委员会办公室常务副主任、中共上海市金融工作委员会常务副书记、上海市地方金融管理局局长、上海市推进国际金融中心建设办公室主任。
应长明接替赵永健担任中共上海市金融工作委员会副书记。
葛平、林文杰、陶昌盛、曹艳文担任中共上海市委金融委员会办公室副主任、中共上海市金融工作委员会委员。另有一位挂职副主任,为陈继明。
相关文章

最新评论