中信建投:北美缺电积重难返,储能和电网建设将很快复制燃机景气度
专题:A股后续有望更趋“以我为主” 沿油价联动与独立景气两线布局
来源:中信建投证券研究

文|朱玥 雷云泽
本篇报告用详实的数据,详细还原了美国电力供需形势紧张,缺电积重难返的现状,目前北美电力系统存在并网周期漫长、电源/电网设备老化退役、备用容量不足等问题。AIDC需求爆发将导致北美电网电力缺口在26-28年达到39.9、51.8、67.8GW。我们认为,燃机、储能、电网设备成为核心受益主线将渐次照进现实,当下市场仅认知到燃机景气度,预计半年至一年之后,电网投资和储能建设开始持续上量,北美利润体量远超全球其他区域,看好相关产业链的弹性。

AIDC大规模部署,美国电力短缺呈现长期趋势
美国2030年电力峰值负荷预测大幅上调166GW至近1000GW,其中数据中心贡献54%。导致区域电价长期上涨、容量电价持续新高,各区域电网备用容量短缺,反映AIDC大规模建设下美国电力供需矛盾持续加剧,而火电等电源逐步退役更加重了缺电问题。我们认为,美国电力短缺积重难返、电力供需紧张将成为常态。
电网资源制约下,天然气离网供电成为数据中心当下的优选方案
电力是AIDC选址的核心要素,然而美国电网平均并网周期已达4年以上,同时美国大多数区域电网备用裕度已不到15%。叠加变压器老化、输电网建设滞后等问题,CSP厂商不得不转向离网方案,而北美天然气资源相对充足、成本较低,采用离网燃气轮机供电能够帮助项目快速投运。因此,天然气资源丰富的得克萨斯州成为AIDC规划建设的热土,规划项目/容量达到108个/48GW。
AI巨头承诺自建电源,燃机景气被市场认知、储能和电网将很快照进现实
AI巨头近期在白宫签署自建电源承诺,包括自建/共址电源并全额承担电网升级费用,还需反哺电网防止停电。(1)天然气发电凭借高可靠性、快速投运优势成为当前自建电源首选,同时,柴油发动机、船用中速机、SOFC、航改燃机等也成为受到青睐的方案。数据中心投运后,为追求可靠性仍需并网运行,(2)储能可满足并网新规对负荷侧响应能力的要求而成为必选项,后续也可进一步实现光储绿电供应。美国同步抛出750亿美元超高压电网投资计划,美国电网公司资本开支快速上行,而在新能源并网、AIDC配套设备相关订单已经耗尽欧美日企业产能的情况下,中国电网设备企业有望在这一轮美国电网资本开支周期中充分受益。
投资建议:先燃机后储能,电网设备齐头并进
综合xAI、Meta、微软等巨头实际项目配置,我们认为天然气发电和储能在AIDC供电方案中为先后关系而非互相替代关系,而电网建设则将同步进行。

1、需求爆发:美国数据中心大规模部署,驱动峰值负荷与用电量快速增长
1.1、全美用电负荷增速加快,数据中心主导需求增长
北美电力负荷增长在经历长期放缓后,正迎来强劲反弹与加速上升期。未来十年评估期内,夏冬两季峰值需求预测增幅均较此前预期大幅提升,其中夏季十年增长预计超224GW,增幅达69%;冬季增长预计超245GW,增幅65%。当前负荷增长速率已创新高,数据中心等新型负荷成为推动这一趋势的核心力量。

美国未来五年电力负荷增长势头强劲,数据中心为主要贡献。2030年峰值负荷增长预测,已从24年预测的64GW大幅上调至166GW。其中数据中心是核心驱动力,占未来五年负荷增长的54%,预计贡献约90GW 新增负荷;同时工业、油气采矿等其他负荷类型新增量也处于近几十年较高水平。

1.2、数据中心规模爆发式扩张,持续抬升美国电力需求
美国数据中心迎来爆发式增长,规划容量与电力需求同步大幅提升。根据Wood Mackenzie,截至2025年10月中旬,受大型投机性项目带动,美国数据中心pipeline已达245GW,年内实现近三倍的跨越式增长。

麦肯锡预计到2030年,数据中心年耗电量将升至606TWh,占全美电力需求的比重提升至12%,用电规模与占比均呈持续上行态势。

数据中心单体建设规模持续扩大。Bloom Energy预计GW级以上大型数据中心园区占比,将从 2030 年的约五分之一提升至 2035 年的近三分之一。单个吉瓦级园区耗电量接近纽约市总用电负荷的三分之二,单体规模大幅抬升进一步加剧电力需求增长。

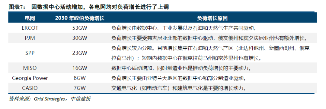
1.3、各电网负荷预测普遍上调,ERCOT与PJM为数据中心布点核心区域
数据中心密集布局的电网区域,负荷预测均普遍上调。ERCOT、PJM、MISO、SPP 及佐治亚电力五大主体贡献了超 3/4 的负荷增长增量,其中仅德州 ERCOT 占比便超 1/3。受数据中心集中落地驱动,上述核心区域负荷预测大幅上调,进而带动全国整体负荷增长预期显著上修。

六大区域贡献未来五年超80%的夏季峰值负荷增量:
(1)CAISO:以交通电气化、建筑电气化为主要增长动力。
(2)ERCOT:由数据中心、工业发展及油气生产共同驱动。
(3)PJM:核心靠弗吉尼亚北部数据中心拉动,俄亥俄、宾州同步贡献增量。
(4)SPP:增长较为分散,短期集中在油气产区,俄克拉荷马、密苏里数据中心逐步增长。
(5)MISO:数据中心布局提速,制造业为另一核心增长动力。
(6)Georgia Power:主要依托亚特兰大地区数据中心及部分制造业增长。

ERCOT与PJM是数据中心布局的核心区域。根据Cleanview,截止26年3月,美国在运数据中心总容量14.9GW,规划新增容量达190.3GW;其中德州在运容量3.4GW、规划新增48.2GW,弗吉尼亚在运容量3GW、规划新增34.2GW。

从项目数看,美国数据中心布局高度集中。截至2月,美国各类数据中心项目数超 4020 个,占全球总量近 37%。弗吉尼亚州(PJM)为全球数据中心项目最多的地区,德州(ERCOT)、加州紧随其后,全美前十的州合计占据数据中心总数约60%。

美国数据中心规划高度集中,集中于ERCOT、PJM两大电网区域。因数据中心选址需考虑资源禀赋、电网基础设施,发展环境等,我们认为这是依托这两处地区的存量优势,同时也给未来电力供应等带来了巨大压力。
2、问题严峻:数据中心显著推高电价,常规电源退役、电网备用容量不足放大影响
2.1、数据中心成为电价上涨核心动力,寒潮进一步推高电价
近期寒潮扰动美国电价,数据中心则成为电价长期上涨的核心驱动力。极端寒潮推升取暖负荷,叠加天然气供应偏紧、发电机组故障,带动零售电价季节性上涨。这类短期波动进一步放大了电价长期上行趋势,其本质是电网负荷持续攀升;其中数据中心能耗增速最快、对电力系统影响最大,已成为驱动电价上涨的主导力量。

寒潮推高东部电网电价,PJM数据中心高负荷加剧影响。极寒天气下东部取暖需求激增,天然气短缺与机组故障制约电力供应,直接导致 PJM 电价暴涨;而区域内密集布局的数据中心持续抬升负荷基线,进一步放大了极端天气下的电力缺口。受电力互联影响,同样遭遇寒潮的 NYISO、MISO 电网也随之面临电价上涨压力。

2.2、PJM容量电价拍卖再创新高,主因数据中心负荷增长
PJM 最新容量拍卖价格再创新高,电力供需缺口显著扩大。在25年底组织的容量拍卖中(为27-28时间段提供容量服务),拍卖价格达333.4美元/MW/天。此外,备用裕度降至14.4%,相当于存在8.45GW供需缺口,核心源于数据中心负荷激增与火电退役导致有效装机容量减少。

数据中心负荷增长是 PJM 容量市场供需紧平衡、容量短缺、价格高企的核心驱动因素。若无数据中心的实际与预期负荷增长,PJM 25-27三轮容量拍卖不会出现如此高价。数据中心是近三年容量拍卖清算价上行的主因,最新容量拍卖中,数据中心约影响65亿美元清算价格,占清算总价40%。
同时,PJM会通过电价账单变化,使所有居民、工商业用户承担容量电价的成本。根据Monitoring Analytics分析,25年容量电价成本从3.55美元/MWh升至10.69美元/MWh,占批发电价比例从6.4%升至13.5%。

2.3、常规电源退役加速,支撑能力下滑
美国火电退役加速,电源增长显著滞后于负荷需求。美国过去一年系统净峰值容量仅增加约4.4GW,而化石燃料机组加速退出,净容量减少约21GW。同期风光、电池储能等新能源净新增容量达23GW,其中电池储能并网速度持续超出预期。当前发电容量仍低于行业预测,峰值需求增速持续快于供应能力的矛盾进一步凸显。

北美稳定电源退役进程加快,化石燃料及核电退役规模庞大。据NERC评估,已明确至2035年退役的化石燃料与核电机组容量达72GW,另有33GW 机组已宣布退役计划但尚未提交申请;合计确认及拟退役机组峰值容量超105GW。传统稳定电源集中退出,叠加负荷快速增长,电力系统可靠性压力显著加大。

25-26年美国新增发电容量以可再生能源为主导,火电等稳定电源装机不足问题凸显。可再生能源将占据新增发电容量的92%,而天然气仅占新增容量的8%,其他化石燃料占比不足0.2%。与此同时,同期退役的电力设施主要为煤炭、天然气和石油机组,且退役速度超过新增速度,电力系统可靠容量明显下滑。

多重因素叠加导致美国电网备用容量不足,对新增负荷支撑能力有限。除稳定电源退役、可再生能源接入提升外,电源并网队列冗长、变压器寿命不足、电网设施老化等问题叠加,多个美国区域电网已亮起警报。PJM、ERCOT、MISO、SERC等数据中心密集部署的电网,均面临电力缺口风险;其中 MISO、PJM 区域容量备用率预期不足,电力供应紧张的形势更突出。

3、能源、电力等资源禀赋成为数据中心选址布点重要制约因素
数据中心选址因素持续演变,能源可得性成为核心考量。早期选址侧重税收优惠、光纤网络与低成本电力,税收减免可大幅降低运营成本。近年受电网瓶颈、并网周期拉长影响,供电、供气已成为首要选址条件。
3.1、供电:美国电网老化严重,并网时间显著拉长
全美存量电力供应潜力在333GW。根据UCB能源研究所测算,考虑美国现有发电厂与土地资源潜力,全美电力供应潜力达333GW,其中ERCOT(45GW)、PJM(66GW)、MISO(41GW)等区域资源条件突出。但项目实际落地仍受地方许可流程等因素制约。

然而,当前美国电网对数据中心的供电支撑能力正快速收紧。AI 数据中心用电需求庞大,美国电网供电容量不足直接制约项目落地,优质选址持续缩减。其中MISO、PJM预期容量备用率将在2030年降至4%与14%,低于基准线。两大电网均因 AIDC 负荷增长、火电退役出现缺口,其他电网也面临类似压力。

美国各区域电网并网周期偏长,数据中心项目落地节奏承压。其中CAISO并网周期为主要电网中最长,NYISO、PJM紧随其后;NYISO、PJM的互联协议搁置率处于46%-79%的高位区间,而ERCOT电网该比例仅为20%,显著低于前述区域。

美国电网老化叠加设备短缺,供需矛盾持续凸显。全美部分老旧电网已无法适配快速增长的电力需求,数据中心落地以及电气化将进一步放大供电压力,输电约束与冗长审批流程导致新建电源并网受阻,高压输电线路建设周期长达 8-12 年。
变压器老化与供应缺口扩大,成为美国电网关键瓶颈。全美在运配电变压器达6000-8000万台,其中超 55% 服役年限超 33 年,远超设计寿命、临近退役节点。当前核心电力变压器交付周期已拉长至 2-3 年,供应紧张持续推升设备价格;2023 年以来北美市场变压器产能投资已近 18 亿美元,景气度高涨。变压器环节供需失衡持续加剧电网运行压力,进而制约清洁能源转型与经济增长。

大部分区域输电规划难以满足未来数据中心接入需求。仅加州、新英格兰、纽约3个区域规划输电容量可满足预期需求,多数区域规划规模显著低于目标,后续仍需大规模输电投资补齐缺口。

3.2、供气:自建发电成为AIDC核心供电方案,天然气资源成为选址关键
天然气凭借快速启停、高负载率、灵活调节的优势,成为数据中心供电的关键支撑。此外,美国庞大的天然气产量与管网体系为其提供了坚实保障。从区域禀赋来看,德州(ERCOT)天然气供应能力居首,2024 年天然气抽采量占比达 29%,PJM、MISO紧随其后,占比分别为 11%、10%,为数据中心落地提供了核心能源基础。

为弥补电网扩容滞后,数据中心开发商普遍通过自建燃气轮机实现就地供电。2025年美国燃气发电装机项目池增长近两倍达252GW,其中已宣布/前期建设/在建为63GW/159GW/30GW,数据中心驱动项目占比超1/3。然而,受燃气轮机产能供应限制,目前制造商的积压订单已排期到2030年后,项目池中2/3以上项目仍未指定制造商,这部分项目实际落地的可能性较低。
考虑到燃气轮机的稳定运行高度依赖天然气管道输送能力,当前美国多地管网运力受限、供应瓶颈渐显,天然气配套条件已成为数据中心选址的关键约束。

德州依托天然气禀赋优势,发电项目建设领跑全美。该州25年项目池扩增57.9GW,天然气发电项目容量达80.6GW(包括已宣布+ 前期筹备+建设中),占全美总量近三分之一,规模超其余七个州总和,其中49.6%的项目用于数据中心供电。

3.3、德州(ERCOT)因禀赋将成为数据中心建设热土
综合考虑供电、供气禀赋,德州(ERCOT)电网凭借全方位优势,成为未来美国数据中心建设的核心热土:
(1)ERCOT:德州在开发气电项目规模达80.6GW,占全美近1/3,其中40GW专项服务数据中心。ERCOT电网并网效率高、可靠性充足,水资源与可再生能源储备丰厚。依托能源、土地、供水多重核心优势,德州有望在2030年超越弗吉尼亚州,成为全球最大数据中心市场,是AIDC规模化布局的首选区域。
(2)PJM:作为东部传统数据中心枢纽,当前电力供应紧张、并网审批繁琐且周期大幅拉长,AI数据中心大规模扩张受限。区域项目储备充足但落地节奏缓慢,电网可靠性不足进一步压制发展进度。若2026年并网新规改革落地见效,有望依托传统区位优势维持核心地位,否则发展将持续承压。
(3)SERC(Georgia Power):佐治亚州数据中心市场增速位列全美第二,亚特兰大凭借高密度光纤成为产业集聚核心。区域土地与水资源优势显著,Georgia Power获批近10GW专用发电容量,叠加税收优惠与高效审批,成为东南部高性价比布局首选。低成本、优配套、近东部市场的特性,推动区域快速崛起为新兴热点。
(4)MISO:作为中西部核心电网,受益于数据中心与制造业回流,2044年前有望承接23-37GW新增负荷。区域依托风电、煤电与核电组合供电,土地广袤且成本低廉,电网输电规划持续加码。适合成本敏感型及分散式项目布局,需关注极端天气下的电网可靠性,是中部数据中心市场的重要补充。
(5)SPP:拥有全球顶级风电资源,清洁电力成本优势突出,叠加90天快速并网政策与千亿级输电扩建规划,发展潜力极大。区域土地资源充裕,电力峰值需求快速提升,高度适配追求低价绿电的AI训练负荷。虽需关注水资源与劳动力配套,但凭借清洁能源与政策红利,有望成为数据中心建设新兴热土。
(6)CAISO:依托硅谷科技人才与光纤生态具备基础优势,但电力紧缺、监管严苛、并网周期最长、水资源短缺等问题突出。电网传输瓶颈显著,基础设施升级成本高昂,大规模项目落地难度极大。未来仅适合小型自备能源项目,整体扩张空间有限,并非AI数据中心规模化布局的主流选择。
根据Wood Mackenzie统计,245GW已规划的数据中心中,约80GW项目考虑自建发电,其中绝大多数站点位于德州,且采用燃气轮机发电。凭借禀赋优势,预计德州2030年有望超越弗吉尼亚州,成为全球最大的数据中心市场。

4、储能、燃机、电网设备是解决北美缺电问题的三大主线
4.1、AI巨头签署“电费保护承诺”,同意自建发电设施
政策导向明确,美国科技企业自建电源势在必行。2026年2月,特朗普在国情咨文中提出电费保护承诺(“Ratepayer Protection Pledge”),要求亚马逊、Meta、xAI等多家科技巨头,为新建 AI 数据中心自建或自备电力供应,避免加重居民电费负担。
3月4日,Amazon、Google、Meta、Microsoft、OpenAI、Oracle、xAI,七家AI巨头出席并签署了承诺。条款包括:(1)自建/自购新增电力:数据中心建设方承担全部发电资源成本,并尽量增加多余容量惠及公众;(2)全额承担电网升级费用:支付所有传输/配电基础设施改造,不转嫁给居民;(3)无论是否用电,都需要付费:企业需与所在地区电力公司、州政府协商新的费率结构,企业必须要为预备的电力和基础设施付费;(4)本地就业:在数据中心所在地招聘本地劳动力、投资社区项目;(5)为电网韧性贡献力量:在电网电力短缺时,提供备用发电资源,防止电网、社区停电。

4.2、供气:燃气轮机为目前自建电源主流,电力获取速度为关键
天然气供电已成为目前自建电源主流。根据Cleanview,全美规划自建电源的数据中心项目规模达56GW,占美国规划数据中心总容量的30%,主要集中于ERCOT与PJM电网。在可核实的30GW项目中,23GW采用天然气发电,天然气已成为自建电源的绝对主流。
开发商逐渐选用移动式燃气发电机、航改型燃气轮机、往复式发动机及翻新燃气轮机等设备,而非传统的燃气轮机。虽然这类机组效率偏低、用电成本更高,但部署速度极快。由于AI数据中心单GW可带来100–120亿美元收益,提前投运即可斩获巨额利润,因此电力获取速度远比效率更关键。

AIDC 天然气现场发电主要包含三种建设方案:
燃气轮机(GTs):涵盖低温、爬坡速度缓慢的工业燃气轮机(IGTs),高温、快速爬坡的航空衍生燃气轮机(Aeros),以及特大型重型燃气轮机三类。
往复式内燃机(RICEs):分为小型 3-7 兆瓦高速发动机与大型 10-20 兆瓦中速发动机。
固体氧化物燃料电池(SOFCs):目前市场上的主要选择来源于 Bloom Energy 公司,技术待进一步成熟。
交付时间:往复式燃气发动机与工业型GT均能在2-3年内完成建设,航改与小型CCGT落地需要18–36个月,周期略长。
效率:整体电气效率随技术路线升级而阶梯式上升的规律。
满负荷时间:往复式燃气发动机启动至满负荷仅需5–10分钟,与航改型燃气轮机并列最快,可实现迅速启动;而小型CCGT与H级CCGT因启动时间较长,只能用于慢速调峰。

传统大型燃气轮机部署滞后,航改/工业/翻新燃气轮机成AIDC现场发电主流。传统大型联合循环燃气轮机交付周期长、建设调试需约2年,无法匹配 AI 数据中心快速用电需求。
当前AIDC现场发电已转向航改型燃气轮机、工业燃气轮机及二手翻新/改造燃气轮机。这类机组规模适中,便于冗余配置且维护简单;响应与爬坡速度更快,可作为备用电源;部署灵活,无需重型吊装,普通运输施工即可落地,交付周期更短。若选用二手机型,部署周期可压至12个月内。

往复式内燃机制造节奏较快,但安装与运营存在短板。往复式内燃机(RICEs)分为高速与中速机型,高速燃气发动机功能与数据中心常用备用柴油发动机相近。该类机型制造周期较短,约12-18个月,但整体造价达 1700-2000 美元/kW,较燃气轮机高出 200 美元/kW。
中速往复机重量远超涡轮机,安装调试周期约10个月;且规模化部署下运营维护难度高,同时中速机型无法通过垂直堆叠节约占地,落地约束更为突出。

SOFC 燃料电池环保审批优势突出,部署高效但成本与维护压力较大。SOFC 燃料电池发电除二氧化碳外无其他实质性空气污染,环保审批流程简化,具有相对较快的落地速度。同时,其采用模块化设计,安装与调试仅需数周,部署效率优异。
但当前 SOFC 单位资本支出高达3000-4000 美元/千瓦,远高于燃气轮机与往复机;同时燃料电池堆寿命较短、维护成本偏高,且响应速度偏慢,难以承担调峰及应急备用任务。

SOFC在数据中心的小规模应用已得到验证,为后续规模化放量奠定技术基础。2024-2025年成为AWS、Oracle、CW等企业规模化布局百MW级SOFC的关键元年。
近期订单落地节奏加快,老客户复购意愿强烈,包括广达完成SOFC第三次下单、公司与AEP达成26.5亿美元燃料电池交易。待大客户在2024-2025年完成SOFC在数据中心场景的可行性验证后,2026年SOFC有望持续向下渗透,规模化放量具备充分技术可行性。

4.3、储能:AIDC并网刚需,后续有转为光储绿电的潜力
在FERC要求下,各电网公司已同步出台并网新规。核心明确三大要点:鼓励数据中心等大型负荷自建发电设施;自建电源可享受并网研究流程缩短等优惠;不具备需求响应能力的负荷,将在电网高峰时段被限电、甚至断电。
新规明确,配备储能、燃气轮机等具备负荷侧响应能力的大型负荷,并网研究可在60天内完成。具备负荷侧响应能力的数据中心可实现更快并网。

数据中心若追求中长期运营可靠性,并网是必然选择。并网场景下储能为刚需:AIDC负载波动剧烈,储能可凭借快速响应平滑功率波动,保障电网与数据中心运行稳定。我们认为,数据中心投运后为可靠性考虑,仍将转为并网运行,此时储能作为AIDC和电网之间的桥梁有其必要性。
特斯拉使用自己的Megapack储能系统在数据中心中进行了试验,表明Megapack可以降低70%以上的电网负荷波动。同时,可以减轻负荷波动导致的发电机功率输出波动、稳定电网频率,并减轻发电机轴承的有害震动。

与UPS、柴发、电容器等手段相比较,特斯拉认为2h电池储能系统在AI负荷平滑、低电压穿越支撑、灵活并网方面都具备优势,而其他手段只具备1-2种功能,且电池储能系统还具备寿命长、占地小的优势。同时,Fluence指出并网灵活性是数据中心配置储能最重要的驱动力,配储后数据中心才能满足电网的可用性要求,能够保证数据中心不会对电网造成负面影响,从而加快并网程序的推进。
后续来看,光储共同配置度电成本较低,可获得经济性优势。以Meta公开的AIDC能耗数据测算,光储系统最经济,度电成本仅25.11美元。目前来看,天然气部署速度更快、可靠性更高,更易落地;但远期而言,天然气存在运维、碳排放及监管等潜在风险,光储系统更具长期可靠性。
且当前已建设的AIDC配套燃气机组,后期可转型为调峰或备用电源,再考虑接入电网/清洁电力PPA/配置光储,适配长期能源需求。

4.4、电网设备:数据中心设备交付周期拉长,北美电网启动765kV超高压投资,有望向中国供应链敞开大门
数据中心负荷高增,驱动电网设备供需矛盾加剧。叠加清洁能源装机扩容、电网老化与现代化改造需求,共同推动美国电网设备市场出现明显缺口,推升需求。需求激增导致核心设备交付周期拉长、价格上行,电力变压器与电厂升压变压器交期已长达2至3年。
为满足AIDC等大型负荷接入,共址/自建电源数据中心项目增加,各公司相继提前采购关键设备,进一步抬升设备需求,加剧供应链紧张。

美国变压器供需缺口分化,新能源与数据中心分别驱动核心品类需求。2019 年以来,美国变压器品类供需紧张加剧且呈现分化,其中发电升压变压器(GSU)需求增速最显著、缺口最严重,需求较此前增长 274%,主要受过去 5 年可再生能源项目接入推动(新能源项目均需 GSU 升压至输电等级)。
其次是电力变压器,需求增长 116%,主要由电网现代化及数据中心建设加速驱动。同时数据中心建设还进一步推升了电线电缆、断路器等变电站设备需求。目前大型变压器交期超两年,价格亦大幅上涨,供应紧张持续凸显。

美国电网建设提速,超750亿高压输电扩容项目确定。近期,美国三大区域电网运营商获批合计 750 亿美元输电扩容项目,重点布局 765kV 超高压线路。其中PJM 2月批复项目合计118亿美元,ERCOT 电网新批准项目和原有项目合计共330亿美元,SPP与MISO各自推进项目超300亿美元。项目落地后,美国超高压线路总里程将扩至1万英里,相当于现有里程4倍。


AIDC驱动下,美国电网输配电投资进入加速通道。电网投资增加包括:老化发电及输电设施的替换与升级、为适配可再生能源规模接入新增输电线路,以及AIDC大规模部署带来的电网投资增长。
根据EIA数据(来源FERC),2023年美国公共事业公司(IOU)输电/配电资本开支分别达到227亿美元/509亿美元,过去配电资本开支是电力投资增长主要驱动力,其中配电侧储能(energy storage – distribution)增速最快,其次是户用侧基础设施与配电变压器。

根据EEI统计的全美40余家公共事业公司(IOU)规划/宣布的资本开支情况(包含发电、输配电等,其中大部分用于老旧设备替换),全美输配电资本开支2025年有望超过1000亿美元。
美国电网投资进入“超级周期”。据EEI统计,美国IOU未来五年投资将超过1.1万亿美元,接近过去10年的投资水平(1.3万亿美元)。过去,美国电网资本开支的核心驱动力在于可再生能源的大规模接入与整合,与部分的老化替换;现如今,以AI巨头为代表的数据中心资本开支暴增,开启了美国电力需求的新周期。我们认为,在数据中心需求爆发下,美国电网投资已进入“超级周期”。结合最新签署的“电费保护承诺”(PPP),数据中心建设将带动美国电网投资,资本有望外溢至美国电网侧。

北美电网建设加速下,高压设备稀缺性凸显,其中少数核心设备商有望受益。2026 年初,晓星重工获得5.4 亿美元 765kV 超高压变压器合同,现代电气也接连拿下美国 0.71 亿美元、1.99 亿美元765kV超高压设备订单。
全球电网建设需求快速增长,电网设备订单高增。从主要电网设备企业的积压订单(backlog)情况来看,2024–2025年行业订单均实现高速增长,企业均在2025年末创下积压订单历史新高。

LS电气订单储备高增,其中高压变压器、高压GIS下半年增速最快。以LS电气为例,公司全年新增订单3.7万亿韩元,25年末积压订单同比增加47.5%至5万亿韩元。其中,高压设备(变压器、GIS)增速最快,高压变压器订单储备占比超一半,相当于数年产能。同时,25年北美营收首破1万亿韩元,北美占比持续提升。欧美虹吸全球产能的趋势明确,业绩直观反映全球高压电网投资趋势。
综合看各海外电网设备公司订单情况和订单排期,在手/积压订单旺盛彰显了美国电网加速建设,而以高压变压器为主的订单排期已排至27年后,北美电网设备供应链存在显著缺口。而随着美国电网投资加码,欧美韩产能已无法承接新增需求,订单周期将无限制拉长。因此我们认为,北美电网设备投资已存在实质性供应缺口,26-27年是中国电网设备公司出海切入美国的黄金窗口期。

墨西哥产能成 2026 年补链核心。墨西哥凭借 USMCA 零关税与近岸优势,专注垫式/中压/配电电网设备,构成数据中心户外中压紧凑型配电解决方案。交期与成本优于亚洲厂商,成为 2026 年美国电网设备补链核心,与韩国高压产品形成互补。

美国电网大扩建开启,中国电网设备企业迎来机遇。美国750亿美元电网扩建计划加速推进,本土电网设备产能存在显著缺口。本轮投资中,美国有望放宽对中国供应链的准入限制。我们认为,美国或依托墨西哥供应链体系,采购中国企业生产的电网设备,以此弥补本土产能短板,保障电网扩建项目顺利落地实施。
在全球电网投资旺盛下,仅凭欧美韩产能已无法满足全部需求。除中国企业切入美国机会增加外,中东、欧洲等电网同样具有旺盛电力设备需求,产能相对充足的中国公司,将迎来出海的机遇。
4.5、数据中心建设:AIDC巨头加速布局,天然气为主流方案
xAI布局大孟菲斯地区,打造多中心、多电源协同的AIDC互联矩阵。2026年1月,xAI投资超200亿美元建设MACROHARDRR大型AI数据中心,为区域内第三个超大规模AIDC,配套自建燃气轮机与储能系统保障供电。同时投建大型废水回收厂实现废水闭环利用,也凸显水资源对大型AIDC的核心保障作用。

26年以来,Meta、微软等全球主要AIDC巨头加速美国新一代AI数据中心布局。企业不再单纯依赖公用电网,陆续通过自建电源、核电共址、长协采购可再生能源等方式构建半专属电力体系。这一布局推高了美国多电网区域电力扩容需求,电力瓶颈的解决能力成为AI时代布局的关键。

天然气发电为AIDC目前主流自建电源,巨头同步采用桥接供电模式。Meta、Oracle+OpenAI、xAI 等巨头均将天然气(燃气轮机/往复式燃气机)作为桥接电源。普遍采用高负载、模块化并联及冗余缓冲设计,核心目标是快速落地供电,满足AI算力需求,同时均预留中期能源结构转型空间。

我们认为,AIDC中长期将转向清洁能源主导。燃气发电仅是AIDC电网扩容滞后背景下的短期选择,受制于电网审批建设周期长,燃气电厂凭借较短的投产速度与可靠性实现GW级小规模放量。
中期来看,由于可靠性要求数据中心仍需并网运行,而并网新规要求的负荷侧响应能力仅有储能能够较好满足,储能仍是不可或缺的方案,且即使离网环境下,储能安装在燃气轮机与数据中心之间能够延长燃机使用寿命,提高数据中心电能质量
长期来看,光储度电成本优势显著,叠加企业ESG与碳中和压力,燃气将转为备用/调峰电源,主力供电将切换为自建光储/清洁能源 PPA,成为确定性转型路径。

1)需求方面:国家基建政策变化导致电源投资规模不及预期;电网投资规模不及预期;新能源装机增速下降导致对电力设备需求下降;全社会用电量增速下降等;两网招标进度不及预期;特高压建设推进进度不及预期等。
2)供给方面:铜资源、钢铁等大宗商品价格上涨;电力电子器件供给紧张,国产化进度不及预期。
3)政策方面:新型电力市场相关支持力度不及预期;电价机制推进进度低于预期;电力现货市场推进进度不及预期;电力峰谷价差不及预期等。
4)国际形势方面:能源危机较快缓解、能源价格较快下跌;国际贸易壁垒加深等。
5)市场方面:竞争格局大幅变动;竞争加剧导致电力设备各环节盈利能力低于预期;运输等费用上涨。
6)技术方面:技术降本进度低于预期;技术可靠性难以进一步提升等。
相关文章

最新评论