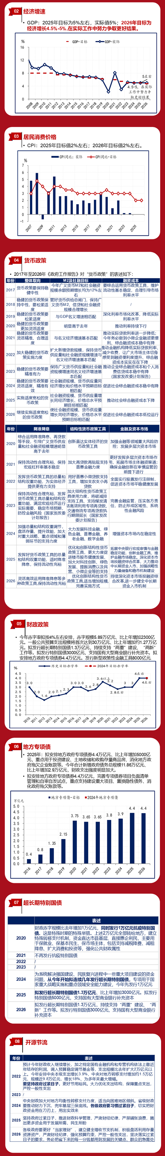
华创证券张瑜:4.5~5%——18图全观两会目标
专题
2026年03月05日 11:23 21
qhradio.com
专题:凝心聚力共奋进 十五五开局创未来——2026全国两会财经特别报道
炒股就看金麒麟分析师研报,权威,专业,及时,全面,助您挖掘潜力主题机会!
来源:一瑜中的
文:华创证券首席经济学家 张瑜(执业证号:S0360518090001)




相关文章

最新评论