又一匹黑马冲刺IPO:毛利率高达82%,俞永福押注,创始人是天大校友
炒股就看金麒麟分析师研报,权威,专业,及时,全面,助您挖掘潜力主题机会!
来源:创业邦
‘IPO全观察’栏目聚焦首次公开募股公司,报道企业家创业经历与成功故事,剖析公司商业模式和经营业绩,并揭秘VC、CVC等各方资本力量对公司的投资加持。
作者丨巴里
编辑丨吴岩
在智谱AI、Minimax等通用大模型公司相继叩开港交所大门后,资本市场对AI的叙事逻辑正发生深刻转变——从参数竞赛转向场景落地,从模型能力转向商业结果。
日前,一家名为钛动科技股份有限公司的AI营销公司正式向港交所递交招股书,由中金公司和摩根大通担任联席保荐人。若闯关成功,它有望成为港股“Multi-Agent第一股”。
这家成立于2017年的公司,总部位于广州天河,主攻跨境营销与品牌出海场景。
在AI应用被公认为“智能体元年”的2026年,钛动科技的IPO闯关,不仅是对自身商业模式的一次大考,更是市场对“垂直大模型+多智能体”商业化路径的一次公开定价。

从UC到阿里
“出海老兵”的八年创业路
钛动科技的掌舵人李述昊,是一位拥有深厚技术背景与实战经验的连续创业者。
1989年出生的他,是山东人,2011年从天津大学电子科学与技术专业毕业后,先是进入华为工作一年。但他对“国际化”的向往很早就埋下了种子——大学期间他喜欢玩乐队,对国际化的东西非常感兴趣,也一直想做国际化的事。
2012年,李述昊加入UC优视科技,成为UC浏览器海外版的第一批成员,负责开拓海外新市场。2013年,他带队把UC浏览器做到印度市场第一名,干翻了谷歌。这段经历让他积累了“国内最懂全球流量玩法”的实战经验。
2014年UC被阿里巴巴全资收购后,李述昊随之调任至阿里移动事业群国际业务部,负责支付宝、速卖通等核心产品的海外投放与用户增长。在阿里期间,他成功推广了多个千万级日活产品,对“出海”赛道的理解更加深刻。
2016年,带着UC被阿里收购后变现的股票以及多年的海外市场经验,李述昊选择离职创业。一开始他试过几个工具类产品,都不太顺。
后来在前领导俞永福的建议下,他把方向收窄,聚焦到To B的出海营销服务,这才有了今天的钛动科技。
2017年9月,钛动科技在广州正式成立。李述昊的愿景很明确:“用AI抹平文化差异,用BI(商业智能)抹平经验差异”。

钛动科技
CEO 李述昊,图源:钛动科技
彼时,中国企业正掀起第一波出海浪潮,跨境电商与移动游戏对海外流量的需求井喷,但普遍面临海外市场复杂、文化差异显著、数据洞察困难等挑战。李述昊想做的,就是帮中国企业把“对的信息”,在“对的时间”,用“对的方式”,送到“对的人”面前。
李述昊的“大厂光环”和精准的赛道选择,让钛动科技在成立仅两个月后就获得资本青睐。
险峰、IDG资本、人人游戏投出了1440万元的天使轮。此后,钟鼎资本、由阿里和蚂蚁共同发起的eWTP生态基金、新犁资本、头头是道基金、金沙江联合资本等相继入局。
其中,eWTP在2020年12月斥资500万美元入股,而UC浏览器的创始人俞永福也通过其全资控股的投资实体RedefineCapital HK成为重要股东。
根据招股书披露的股权结构,IPO前,李述昊通过直接持股及多层合伙企业,合计控制公司46.74%的股份,为控股股东。
机构股东中,钟鼎资本通过旗下多支基金合计持股12.90%,为最大外部机构股东;俞永福的RedefineCapital HK持股11.27%,位列第二;新犁资本持股9.79%;险峰实体合计持股8.08%;IDG资本通过珠海和谐持股4.04%;金沙江联合资本(由金沙江于2017年拆分出来的独立团队)通过嘉兴长波持股1.9%;头头是道通过杭州大头持股1.9%,值得一提的是,头头是道是由著名财经作家吴晓波和普华资本创始人曹国熊牵头创办。

从2017年成立到如今冲刺港股,钛动科技的发展脉络逐渐清晰。
2023年9月,公司被认定为广东省专精特新中小企业,那时已服务超3万家中国品牌,研发人员占比约30%。
当时李述昊在接受采访时说:“原来中国企业想在海外卖货、打造一个品牌,从市场调研到最终开卖,没一两年下不来。而通过技术赋能,现在可能只需要一天就能看到上百份调研,要不了两周就能把产品定下来,一个月就能开卖了。”
从一年到一个月,国货出海的效率可以提升十倍不止。
到2025年10月,钛动科技已服务超过8万家中国企业,每年经手的广告预算高达70亿美元,业务覆盖全球200多个国家和地区。
也正是在这个时间点,公司正式推出自研的“钛极”多模态大模型和全球首批营销多智能体“Navos”,完成了从“营销服务商”向“AI营销科技公司”的关键一跃。
如今,这个数字进一步增长到超10万家广告主,根据弗若斯特沙利文的资料,按2024年收入计算,钛动科技已成长为中国本土出海AI营销科技提供商中的第一名。

82%高毛利背后的“AI提效”逻辑与隐忧
钛动科技的核心业务分为两大块:AI营销解决方案和定制化达人营销解决方案。其技术底座是自研的“钛极”多模态大模型,以及基于该模型开发的全球首批营销多智能体“Navos”。
“钛极”多模态大模型不同于依赖静态数据训练的通用大模型,它专为跨境营销场景设计,采用混合专家模型架构,能根据实时投放效果自动校准广告策略与参数,实现“越用越强”的商业增益。
2026年1月,“钛极”的问答推理模型在SuperCLUE营销专业榜单中综合能力位列全球第一,尤其在“市场洞察”和“创意生产”两大核心分榜中均斩获首位。
而“Navos”营销多智能体则像一个营销“总指挥”,能协同多个专业Agent,自动完成从市场洞察、创意生成到广告投放、效果优化的全链路任务。据招股书引用核心客户反馈,以往需要1-3个月的营销周期,现在已缩短至数小时内。

图源:
钛动科技招股书
这种技术赋能在财务数据上得到了充分体现。
截至2025年,钛动科技服务的广告主超过10万家,客户名单星光熠熠,既包括阿里巴巴、字节跳动、长虹等科技巨头,也有斯凯奇、361°、真我等国际知名消费品牌,以及世纪华通(维权)、三七互娱(维权)、莉莉丝游戏等头部游戏公司。
在宠物智能用品赛道,他们帮小佩PETKIT这样的品牌进入德国市场时,“钛极”会分析当地用户的搜索关键词、社交媒体讨论热点、竞品广告风格,甚至季节性消费习惯;“Navos”则会自动生成符合德国审美的视频素材、撰写本地化文案、在Meta和TikTok上分时段投放,并实时监控转化效果,动态调优。
在汽车出海领域,帮比亚迪在东南亚做的整合营销,则是围绕“中国智造”讲一套完整的故事:高管出镜解读技术、本地KOL试驾体验、线下快闪店互动、社交媒体话题发酵,持续数月,目标不是短期销量,而是长期品牌资产的积累。
值得关注的是,2025年前三季度客户数量同比增长近一倍,头部客户覆盖率已超八成。同时,公司的净收入留存率高达132.5%,显示存量客户不仅留存率高,且持续追加投入。
从收入构成来看,AI营销解决方案是绝对的支柱,贡献了约90%的收入。
报告期内(2023年、2024年及2025年前9个月),钛动科技营收分别为7282万美元、1.02亿美元、1.30亿美元。2025年前9个月营收同比增长74.5%,已超2024年全年规模。同期净利润分别为3435万美元、5100万美元、5568万美元,2025年前9个月净利率高达43%。
最引人注目的是其极高的毛利率,报告期内分别为84.6%、82.4%和82.2%,持续稳定在80%以上。这印证了其AI驱动的SaaS模式具备极强的边际效应,但毛利率的轻微下滑也反映出毛利率相对较低的定制化达人营销业务占比有所提升。
公司对AI的投入在研发开支上可见一斑。2025年前9个月,研发开支增至1670万美元,同比增长137.8%。同时,公司造血能力较强,截至2025年9月30日,持有的现金及现金等价物高达4.41亿美元。

图源:
钛动科技招股书
不过,在亮眼数据的背后,招股书也揭示了不容忽视的风险点。
首先,贸易应收款高企,报告期各期末,公司贸易及其他应收款项净额连年攀升,分别为2.54亿美元、4.02亿美元、5.57亿美元。
这与公司业务规模的扩大密切相关,但也意味着营运资金被大量占用,需关注其回款能力和坏账风险。好在同期的贸易应收款项周转天数控制在38.7天、48天、38.8天,相对健康。
其次,供应商高度集中,钛动科技的业务高度依赖Meta、Google、TikTok等少数全球头部媒体平台,任何合作条款的变动都可能对公司业绩产生重大影响。
此外,招股书还披露,公司曾于2024年1月与中信证券签署A股上市辅导协议,后考虑到宏观政策及自身融资战略,于2026年1月终止并向港交所递表,这反映了公司在融资路径上的灵活调整,也可能与A股对AI企业盈利要求的考量有关。
招股书显示,本次IPO募集所得资金净额将主要用于持续迭代与优化“钛极”多模态大模型,持续升级“Navos”多智能体体系并拓展其在不同行业中的应用,寻求符合AI战略的战略联盟、投资及并购机会,以及加强全球市场的营销与品牌推广和补充营运资金。

万亿赛道卡位:
AI如何重塑出海营销,壁垒在哪?
钛动科技冲刺IPO的背后,是一个快速增长且空间广阔的赛道。
根据弗若斯特沙利文的资料,全球AI营销科技市场规模预计将从2024年的259亿美元增长至2029年的1182亿美元,年复合增长率高达35.5%。这背后是全球营销总支出的持续增长,预计2029年将达到约2.0万亿美元。
聚焦到中国企业出海这一细分领域,由于跨境营销涉及多国家、多语言、多文化的复杂性,企业对AI解决方案的需求更为迫切。中国出海AI营销科技市场预计将以42.2%的年复合增长率,在2029年达到约64亿美元。
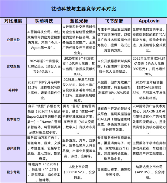
在这个市场中,钛动科技并非唯一的玩家。
出海营销服务行业市场化程度较高,但头部集中效应开始显现。其主要竞争对手可以分为几类:
一是传统的整合营销服务商,如蓝色光标、飞书深诺等,它们在海外头部媒体的代理资质上积累深厚,服务能力强,但技术底色相对较“重服务”,AI转型的速度和深度是竞争关键;
二是全球营销SaaS及智能体巨头,如Salesforce、HubSpot、Applovin等,它们在品牌和全球化客户基础上优势明显;
三是国内的AI营销新锐,包括各类聚焦于出海场景的程序化广告平台和营销SaaS公司。

相比上述竞争对手,钛动科技构建了差异化的竞争壁垒。
首先是技术与场景的深度融合。拥有自研的、专为跨境营销场景优化的“钛极”垂类大模型,而非简单调用通用API。
回看2023年9月,钛动科技刚刚推出基于AIGC的“创意云”产品时,李述昊曾给那个产品打20分(满分100分),说“这确实是刚刚开始”。
但他也强调:“我认为我们做这件事的优势就是直接面向应用场景,而不是先拿出技术,再去找场景嵌套。AI做出来的内容有没有更吸引消费者,有没有让企业的效率更加提升,将是我们产品快速迭代最直接的动力。”
两年多过去,“钛极”在SuperCLUE营销榜上的排名证明了这套迭代逻辑的可行性。
其次是数据飞轮效应。成立8年来服务超10万客户积累的海量、真实、闭环的营销数据,是其模型迭代的独家燃料。
在钛动内部,这套系统之所以有效,是因为它建立在近十年出海实战经验之上,训练数据来自真实市场反馈,而不是凭空生成的幻觉。
目前公司累计管理超过4亿个广告策略与1400万个标准化产品单元,覆盖超200个国家和地区的700万家媒体平台,这些实时反馈的商业数据构成了“越用越强”的护城河。
李述昊曾总结:“AI不是魔法,而是放大器——放大那些本来就有方法论、有执行力、有耐心的团队的能力。”
第三是极致的人效与毛利模型。其超过82%的毛利率证明,它本质上是一家由AI驱动的技术公司,而非人力密集型的营销代理商。
2023年时,李述昊曾坦承一个困惑:“我们想帮助更多的企业变成全球化品牌,但说实话我帮不了。我们今天是500人,要想把所有产业链都升级成品牌,可能需要五千人、五万人,公司可能也会变成一家咨询公司、广告公司而不是一家科技公司,这不是我想要的方向。”
而AI大模型让他看到了出路——当AI能够创作内容、让创意内容的成本大幅降低,这个环节就回到了科技公司的跑道上。如今这套商业模式已经跑通,具备更强的规模效应和盈利能力。
第四是清晰的“中国第一”市场卡位。根据弗若斯特沙利文的报告,其在中国本土出海AI营销科技提供商中的头部地位已得到第三方认可。
这种地位背后,是他们在印尼、泰国、墨西哥等地设有本地团队,成员全是当地人,不仅会说本地语言,更理解本地人的思维方式、幽默感、审美偏好。
正是这种“接地气”的能力,让钛动的内容不容易“翻车”,反而常常引发共鸣。
从UC到阿里,再到如今冲刺港股,李述昊用8年时间将钛动科技带到港交所门前。这一次,市场会如何为“Multi-Agent”的盈利能力定价?答案或许即将揭晓。
相关文章

最新评论