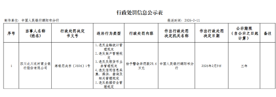
四川北川农村商业银行被罚29.6万元:违反金融统计管理规定等
专题
2026年02月14日 23:58 25
qhradio.com
2月14日金融一线消息,中国人民银行绵阳市分行行政处罚决定信息公示表显示,四川北川农村商业银行股份有限公司违反金融统计管理规定,违反账户管理规定,违反反假货币业务管理规定,违反信用信息采集、提供、查询及相关管理规定,违反数据安全管理规定,被给予警告并罚款29.6万元。

相关文章

最新评论