蛇年最后的基金风暴:大V“爱理财的小羊”带货德邦基金growing up ,董事长左畅going down坚称是工作调整
专题:与“大V”营销合作属实,监管火速通报德邦基金违规销售,暂停新发,高管遭追责
炒股就看金麒麟分析师研报,权威,专业,及时,全面,助您挖掘潜力主题机会!
来源:国际投行研究报告
蛇年最后的基金风暴:大V“爱理财的小羊”带货德邦基金growing up ,董事长左畅going down坚称是“工作调整”
1 、大家都放假了吧,不过这个时候就是很多不能见人但不得不见人的新闻出笼的时候。
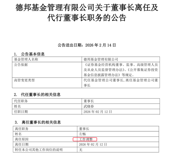
2 、德邦基金宣布,董事长左畅因“工作调整”下岗,由原财务总监代理董事长。
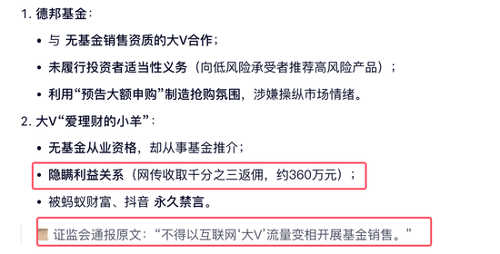
3 、其实,除了蛇本身,所有人都知道,左畅的下岗是因为遭遇大V 风暴,借大V“爱理财的小羊”带货,德邦基金growing up ,从一家小基金一下子成为百亿基金。
4 、证监会对这种行为非常恼火,根据制度给德邦基金处罚是完全正确的,大 V“爱理财的小羊” 已经被所有平台禁言,假如我是德邦董事长,早就站出来承担责任了,下岗是应该的,负责的态度,没有必要羞羞答答。
5 、德邦基金的事件虽然告一段落,不过事情恐怕没完。假如之后购买的基金能够涨上去,那还好,假如最后收益出问题,那么被投资人起诉是必然的。

德邦基金风暴时间线


坚称工作调整


德邦的大 V

2026年2月,德邦基金管理有限公司(Debund Fund)因 “网红大V带货基金”事件 引发全市场关注,成为近期中国公募基金行业最具争议的热点案例。该事件不仅导致涉事大V被永久禁言,更引发证监会专项通报、基金公司高管变动、投资者集体维权等连锁反应。
🔥 一、事件核心脉络
✅ 1.导火索:大V“爱理财的小羊”带货
时间:2026年1月12日
操作:
拥有400万粉丝的抖音财经大V“爱理财的小羊”在蚂蚁财富晒出 308.7万元实盘买入 德邦稳盈增长灵活配置混合基金(代码:01XXXXX);
预告“大额调仓”,引导粉丝“跟车”。
结果:
该基金单日申购超 120亿元,规模从不足10亿暴增至 130亿+(增幅超16倍);
德邦基金紧急实施 层层限购,制造“饥饿营销”
证监会处罚


工作调整






相关文章

最新评论