600696三十三年换壳终局:从闽系财团到p2p狂欢,终成白酒退市第一股

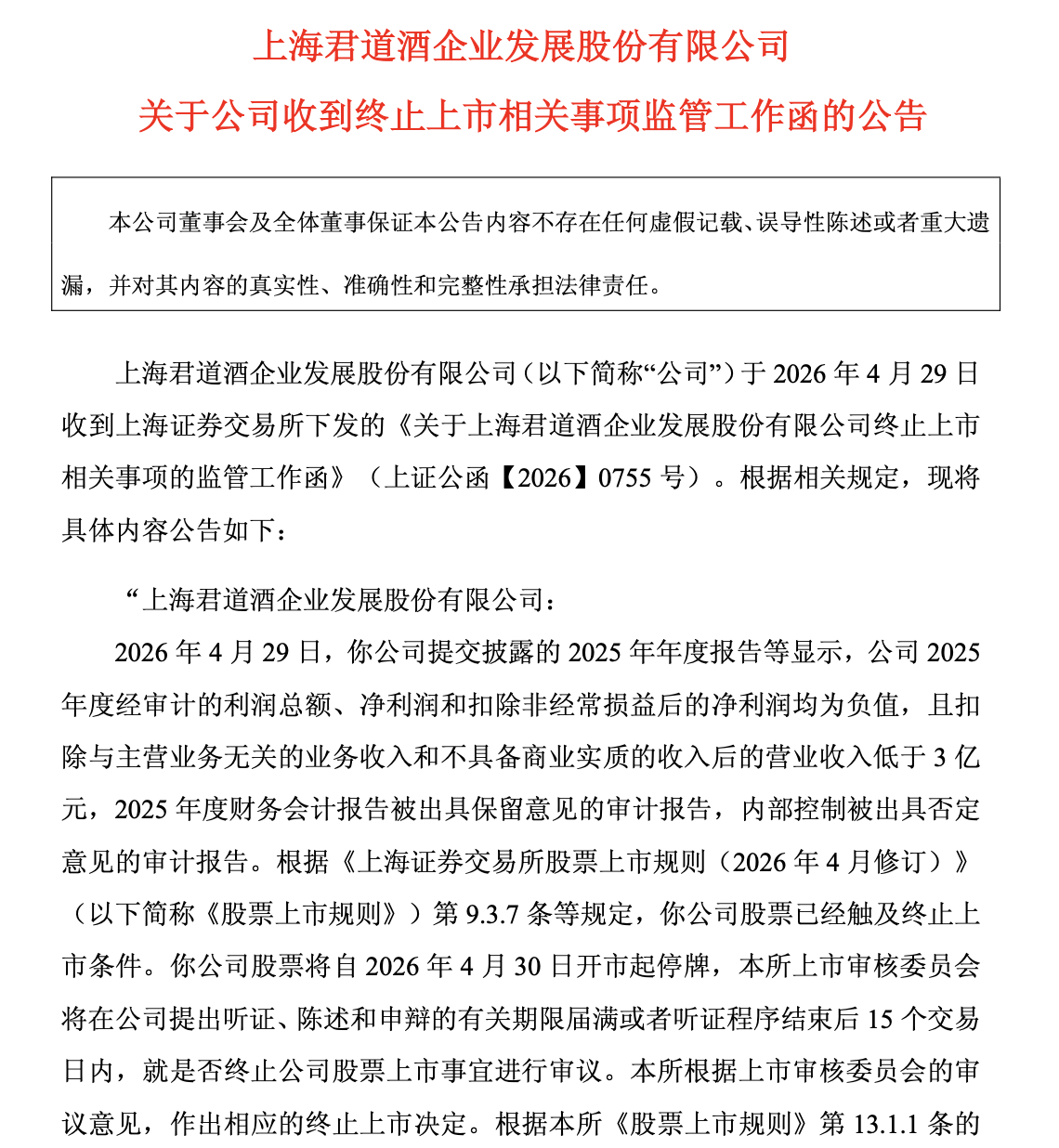
4月29日晚间,*ST岩石(600696.SH,下称“上海贵酒”)发布公告,宣布公司股票自4月30日起停牌,上交所已下发拟终止上市事先告知书。
它不仅是A股第一家退市的白酒股,而且是国内首家A股上市的台资企业;它曾是匹凸匹,用最荒诞的更名蹭P2P最大的风口,也是在酱酒热最躁动时喊出“500亿投资10万吨酱酒产业园”的上海贵酒。背后的“操盘手”走马灯般登场又退场。
最疯狂的“资本玩家”鲜言,操纵股价被证监会开出34.7亿元A股史上最大罚单,最终被判刑五年。韩宏伟、韩啸父子接下这个烂摊子后,试图将600696“洗白”为上海贵酒,画下一张巨大的酱酒饼。但海银财富的百亿爆雷,这个靠热钱喂养的帝国被彻底击穿。
从闽北的陶瓷厂,到魔幻的P2P弄潮儿,再到如今在白酒寒冬里支离破碎的上海贵酒,600696的履历表上写满了蹭热点、换马甲与资本运作的诡谲。当监管收紧、热钱退潮,接盘的永远是无辜被套的普通散户。
至此,600696这一在A股市场激荡了三十三年的证券代码,终于走到了生命的终点。
换壳套现的游戏
1993年,A股诞生第四年迎来大扩容,一家名为豪盛(福建)股份有限公司登录上交所,代码600696,证券简称“福建豪盛”。
那是闽系企业最早的荣光之一。然而,实业的寂寞很快被资本的喧嚣取代。由于经营不善,公司很快进入频繁的易主周期。
从福州地产大亨陈隆基入主的“利嘉股份”,到鲜言时代的“多伦股份”,600696完成了从陶瓷到地产,再到空壳投机方的身份转换。
据报道,2011年前后,伴随涉矿传闻的多伦股份股价涨了近三倍,陈隆基趁机大幅减持,在2011年底将所有股份转让给港商李勇鸿。
而真正让这个代码“名震江湖”的,是资本玩家鲜言的入局,也彻底将这家公司推进了投机炒作的深渊。
据证券时报报道,仅在多伦股份待了半年,李勇鸿就将持有的多伦投资全部股权转让给律师出身的鲜言,随后失踪一年。
2015年5月,多伦股份的一纸公告引爆A股。公司宣布更名为“匹凸匹”,立志成为中国首家互联网金融上市公司。彼时,P2P概念正是A股的“财富密码”,公司股价连续6日涨停,涨幅77.37%。
监管随即揭开真相。上交所连发问询函追问之下,公司最终承认,此番转型一无正式业务、二无人员配备、三无可行性论证。
而在更名消息正式公布前,鲜言早已通过多个马甲账户大举买入,等消息一出、股价拉抬、散户追高,他已在分批出货。
2017年,证监会敲下重锤,对鲜言开出“没一罚五”的顶格处罚,没收其违法获利的5.78亿元,并处罚款28.92亿元,合计约34.7亿元,创下A股当时最大罚单。同时,因犯背信损害上市公司利益罪、操纵证券市场罪,2019年,鲜言被判决有期徒刑五年,并处罚金1180万元。
此时的600696已经内控混乱、官司缠身、名誉扫地。不过,在鲜言被罚出场后,2017年,公司控制权落到了韩宏伟、韩啸父子手中,公司进入“岩石股份”时代。
酱酒风口的资本幻术
知情人士向记者透露,河南商人韩宏伟在老家做大货车队生意起家,与鲜言是某商学院同班同学,早期成立的豫商集团实质是民间借贷平台,也由此尝到金融业务的甜头。韩啸则于1989年5月出生,毕业于上海立达职业技术学院。
2010年-2015年间,韩氏父子构建起庞大的“海银系”,以海银财富和五牛基金为募资-投资的左右手,在房地产上行期正处于巅峰时期,手握数百亿资金池。
与之前的炒家不同,韩氏父子为600696编织了一个有实业的资本故事。
《时代周报》此前曾报道,早在2016年,韩宏伟便开始筹划进军酱酒行业,曾多次前往茅台镇考察酒厂。
2019年底,公司更名为上海贵酒后,韩氏父子将江西章贡酒业有限责任公司、贵州高酱酒业有限公司等多项资产装进上市公司。事实上,据知情人士透露,2019年8月,韩宏伟便通过关联公司收购了位于茅台镇的贵州高酱酒业有限公司。
表面上看,上市公司自带了“茅台镇产区”、“江西老字号”等多重标签,但细看,高酱酒业在茅台镇庞大的酒厂矩阵中几无声音,章贡酒业也只是江西的地方性品牌。
知情人士表示,做酒并不赚钱,韩宏伟收购酒厂的核心目的,就是为其实控的海银财富募资包装产品。
简单来说,海银财富作为“输血方”募集资金,由第三方公司收购酒厂资产,经过一系列包装提升估值,最后,上海贵酒通过向该第三方公司增发价值5亿元的股票,一并把酒厂装进上市公司。韩氏父子通过资产证券化赚取一二级市场的巨大估值差。
如何包装?2018年,韩宏伟曾高调宣布投资500亿元,用5年时间在遵义打造集现代化、智能化、酒旅一体化的10万吨酱香型白酒产业园,也曾信誓旦旦跟高酱酒业员工说5年后要跑到行业前五。
为了快速做大业绩,韩宏伟打造了一套独特的“圈层营销”的金字塔模式。
上海贵酒的经销商不是传统的渠道商,而是“经销商+员工”的复合体,他们一边领着工资和五险一金,一边利用自己的人脉资源卖酒,身居金字塔顶端的直营线某省公司总经理(下称“省总”)收入可观,团队一年业绩高达3000万。
2021年至2022年,上海贵酒经销商数量从3200个飙升至4883 个,巅峰时期每年新增近 2700个经销商。
2023年,上海贵酒创下业绩巅峰,公司营收同比增长49.3%达16.29亿元,归母净利润同比增长133%达0.85亿元。2019年-2023年,上海贵酒营收从1.09亿元暴涨到16.29亿元,五年增长十余倍。但事实上,上海贵酒的产品尚未在传统渠道里流通,这套玩法只能维持一时的高光。
创造这套虚假的繁荣,那是韩宏伟预料到,海银系将要填补巨大的窟窿,需要通过上海贵酒“借新还旧”罢了。
泡沫破裂,终局已定
这个看似完美的资本游戏,最终因海银财富的暴雷而彻底崩盘。
2023年12月,海银财富宣布旗下所有产品停止兑付,一个规模超700亿元的“嵌套资金池”浮出水面。失去了外部输血,上海贵酒“击鼓传花”的游戏无法继续。
2024年,公司营收从上一年的16.29亿元大幅下滑82.54%至2.85亿元,归母净利润亏损2.17亿元。2025年,公司业绩进一步恶化,全年营收仅3933.95万元,同比下降86.17%,归母净利润亏损2.66亿元。
至此,*ST 岩石同时踩中了三项退市红线:一是2025年利润总额、净利润扣非净利润均为负,且主业营收远低于3亿元;二是公司股价持续低迷,连续20个交易日每日股票收盘总市值均低于5亿元。而尤尼泰振青会计师事务所对2025年年报出具保留意见,同时对内控出具否定意见,最终推动600696成为A股第一家退市的白酒上市公司。

去年5月,韩宏伟等6人因涉嫌集资诈骗案被移送检察机关审查起诉。曾经扬言要打造 “中国帝亚吉欧” 的资本大佬,最终沦为阶下囚,只留下了被套牢的经销商和理财投资者。
三十三年,从“福建豪盛”的起点,到“上海贵酒”的终局,600696退市是资本市场回归常识的一个代价。它的故事告诉投资者,蹭热点式转型无法挽救劣质企业。频繁更名、关联交易、大股东套现等资本运作套路,在注册制下已无生存空间。
褪去金融杠杆的功利外衣,留下的才是行业最真实的底色。路走偏了,换多少马甲也抵达不了终点。
(文章来源:时代周报)
相关文章

最新评论