方一天离任官宣!万家基金“换帅”:老将陈广益升任董事长 “投研派”莫海波出任总经理
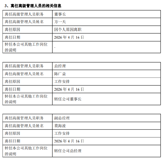
4月17日,万家基金发布董事长及高级管理人员变更公告,掌舵公司长达11年的董事长方一天因个人原因正式离任,离职日期为2026年4月16日。与此同时,公司原总经理陈广益转任董事长,原副总经理莫海波升任总经理。此次管理层新老交替,标志着万家基金进入新的发展阶段。


方一天掌舵万家基金11年:规模从124亿增至5982亿,非货规模迈入前1/3梯队
公开资料显示,方一天,中共党员,大学学历,曾先后在上海财政证券公司、中国证监会系统工作。2014年10月加入万家基金管理有限公司,自2015年2月17日起担任总经理,2015年7月23日起兼任董事长。期间,他还在2020年8月至2021年3月代任总经理。至此次离任,方一天在万家基金核心管理岗位上已耕耘超过11年。

在其掌舵期间,万家基金实现了跨越式发展。Wind数据显示截至2026年4月16日,万家基金管理总规模从124.40亿元跃升至5982.47亿元,增长48倍;非货币基金规模从77.62亿元增至1547.29亿元,增长近20倍。分类型看,货币市场型基金规模从46.78亿元飙升至4435.18亿元,增长94.8倍,成为公司规模增长的核心驱动力。债券型基金规模从18.17亿元增至686.80亿元,增长37.8倍;混合型基金从14.70亿元增至489.47亿元,增长33.3倍;股票型基金从44.76亿元增至294.67亿元,增长6.58倍。尤其值得一提的是,公司在ETF业务上实现了从零到一的突破。非货币ETF规模从0.07亿元飙升至225.74亿元,ETF产品数量从1只扩展至24只。此外,QDII和FOF产品也实现了从无到有,规模分别达到30.27亿元和46.08亿元。
产品数量方面,公司管理的基金总数从18只扩展至200只,增长11倍;非货币产品从15只增至195只。其中,混合型基金数量从2只增至76只,增长38倍;指数型基金从4只增至57只。行业排名上,万家基金非货币规模排名从2015年初的53/94跃升至33/163,成功迈入行业前三分之一梯队。

公司在公告中对方一天给予了高度评价:“方一天先生在担任公司董事长期间,勤勉尽责、恪尽职守,为公司战略发展、人才培养、治理提升和稳健运营做出了重大贡献,公司特致以诚挚敬意和衷心感谢!”
新领导班子:陈广益“老将”升任董事长 莫海波“绩优则仕”接棒总经理
接任董事长职务的陈广益,是万家基金的“元老级”人物。公开资料显示,陈广益,中共党员,硕士研究生。曾任职于兴证全球基金运作保障部,2005年3月加入万家基金,历任运作保障部副总监、基金运营部总监、交易部总监、公司总经理助理等职,2019年6月起任首席信息官,2021年3月起任公司董事、总经理。此番转任董事长,体现了董事会对其管理能力与忠诚度的充分认可。
新任总经理莫海波同样拥有丰富的投研背景。莫海波,致公党党员,硕士研究生。曾任财富证券资产管理部分析师、中银国际证券证券投资部研究员、投资经理等职。2015年3月加入万家基金,同年5月起担任基金经理,历任投资研究部总监、公司总经理助理,2022年8月起任公司副总经理。此次升任总经理,属于典型的“绩优则仕”。
Wind数据显示,莫海波投资经理年限达10.96年,历任管理13只基金,在任管理6只基金,总规模127.02亿元。截至2026年4月16日,其管理公募产品年化回报达15.26%,大幅跑赢同期沪深300指数。代表产品万家品质生活A自2015年8月管理至今,任期总回报高达619.85%,年化回报20.25%,在同类580只基金中排名第5位。



在2025年基金年报中,莫海波对AI与游戏行业的结合表达了乐观预期。他认为,AI正将游戏行业从B端降本增效推向C端技术与生态潜力开发,估值有望提振。前期AI已在美术、代码、测试等环节显著提效;进入2026年,核心催化来自AI编辑器的C端渗透、AI玩法迭代与AI创业团队推出新游戏的周期共振。目前游戏龙头公司估值处于历史低位,结合AI产品创新周期,有望迎来估值与业绩的双升。
方一天的离任标志着万家基金一个时代的结束。在其掌舵期间,公司完成了从中小型基金公司向千亿级中型公司的跨越。有报道称,下一站或将接任华安基金总经理职务,接替即将到龄退休的张霄岭。新管理层“陈广益+莫海波”能否在激烈的行业竞争中延续增长势头,公司各项业务能否保持高增长态势,新管理层“陈广益+莫海波”组合能否在激烈的行业竞争中延续增长势头,公司主动权益与ETF业务能否迎来更大发展,我们将持续关注。
相关文章

最新评论