康美药业1元“卖子”:子公司去年多次药品抽检不合格,负债1.75亿元,已资不抵债
炒股就看金麒麟分析师研报,权威,专业,及时,全面,助您挖掘潜力主题机会!
康美药业1元“卖子”:子公司去年多次药品抽检不合格,负债1.75亿元,已资不抵债;牵出破产重整往事,仍未走出财务造假阴影
红星资本局4月6日消息,近日,康美药业(600518.SH)公告称,拟将全资子公司上海德大堂国药有限公司(简称“德大堂国药”)100%股权及相关资产以1元的价格转让给上海康美药业有限公司(简称“上海康美”)。
说起德大堂国药股权的来历,不得不提到康美药业曾经历的A股史上最大的财务造假案往事。2021年康美药业破产重整期间,公司曾以1元对价从上海康美手中受让德大堂国药,此后公司努力重振业务。不过,2025年,德大堂国药净亏损超2900万元,同比增亏304.68%,还多次被上海药监局抽检出药品质量不合格。
2025年前三季度,康美药业实现营业收入39.6亿元,归母净利润1308万元,分别同比增长2.22%、160.84%。但这个曾经的“中药材第一股”要重回巅峰,还需要时间。

资料图
子公司去年经营亏损已资不抵债
多次药品抽检不合格被“点名”
据康美药业财报披露,中药板块是公司核心业务板块,贡献了主要营业收入,其中中药饮片业务占据重要地位。德大堂国药的业务性质也是中药饮片。资料显示,德大堂国药成立于2004年,法定代表人为董刚,注册资本1亿元。
2021年12月,康美药业处于破产重整阶段,公司成立了普宁市康天商贸有限公司(简称“康天商贸”)作为信托平台公司,开展信托底层资产置入工作。上海康美作为偿还破产重整债权人的信托资产被划转至康天商贸,不再由康美药业控制,同时上海康美将其持有的德大堂国药100%股权以1元价格转让给康美药业,德大堂国药自此成为康美药业全资企业。

截图自康美药业公告
之后,上海康美与康美药业便不存在产权、业务、资产、债权债务、人员等方面的其它关系,也不是康美药业的关联方。
红星资本局注意到,康美药业控股后,德大堂国药的发展一度展现出向好趋势。康美药业在2024年年报中提到,经专业机构系统评估,德大堂国药在2024年度TBB上海制造业品牌价值榜中,品牌价值达1996.44万元,相较2023年度品牌评估价值上升422.58万元。
但从业绩表现看,德大堂国药2025年营业收入2167.25万元,同比减少60.53%;净利润亏损2941.87万元,同比增亏304.68%。除了经营亏损,德大堂国药已资不抵债,截至2025年底,其资产总计6408.86万元,负债总额高达17496.79万元,净资产为-11087.93万元。
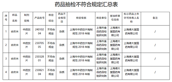
此外,2025年,德大堂国药还多次被上海药监局抽检出药品质量不合格。在上海药监局组织相关单位开展的4期药品质量抽检中,德大堂国药有3次被“点名”,涉及的不符合规定药品包括蒲公英、片黄姜、合欢米等中药饮片。

截图自上海药监局公告
据了解,此次转让的标的不仅包括德大堂国药的全部股权,还涉及康美药业对子公司的应收款项以及一批智慧药房煎煮设备。
康美药业表示,本次股权转让旨在优化内部资源配置,符合公司发展战略及长远利益。本次转让完成后,公司不再持有德大堂国药股权,德大堂国药不再纳入公司合并报表范围。
2025年前三季度净利大增161%
走出财务造假阴影尚需时日
2018年底,康美药业因涉嫌财务造假被证监会立案调查,一时震惊市场。经查明,2016年至2018年期间,康美药业累计虚增货币资金886亿元,累计虚增营业收入291.28亿元累计虚增营业利润41亿元,创下A股市场有史以来最大的造假纪录。
此后,康美药业股价一落千丈,一度站在退市边缘。2021年11月,广州市中院判决康美药业向5.5万余名投资者赔偿24.59亿元,成为全国首例证券集体诉讼案。同时,康美药业原实控人马兴田因操纵证券市场罪、违规披露、不披露重要信息罪以及单位行贿罪数罪并罚,被判处有期徒刑12年,并处罚金120万元;康美药业因单位行贿罪被判处罚金500万元。
2021年年底,在广药集团旗下广东神农氏企业管理合伙企业(有限合伙)(简称“广东神农氏”)主导下,康美药业完成破产重整工作,广东神农氏也通过出资成为康美药业控股股东。截至2025年上半年末,广东神农氏持有公司25.31%的股份。
广药集团入主后,康美药业从组织架构到人力、再到战略规划,都迎来了大刀阔斧的改革,经营状况也在逐步好转。2023年,康美药业扭亏为盈,不过业绩转好的原因是非经常性损益。2024年7月,康美药业成功“摘帽”。
2023年至2025年前三季度,康美药业营收分别为48.74亿元、51.89亿元、39.60亿元,分别同比增长16.60%、6.47%、2.22%;归母净利润分别为1.03亿元、0.09亿元、0.13亿元,波动较大,其中2025年前三季度同比增长160.84%;扣非净利润仍为负值,分别为-7.53亿元、-5.33亿元、-0.38亿元。
2024年,康美药业的中药板块营收达到27.50亿元,同比增长17.94%,毛利率为14.18%,同比减少0.37个百分点。
截至4月3日收盘,康美药业报1.75元/股,跌4.37%,总市值242亿元。而在被曝出财务造假事件之前,公司总市值在2018年5月底一度高达1300多亿元,如今的市值相较于巅峰时刻已缩水超千亿元。
不管是业绩还是投资者的信心,曾经的“中药材第一股”要重回巅峰,还需要时间。
(本文不构成任何投资建议,据此操作风险自担)
相关文章

最新评论