港交所IPO重磅改革!2018年来首次!涉及退回机制、同股不同权、中概回流、秘密递表等
文/新浪财经香港站 赵岚
港交所3月13日刊发咨询文件,就一系列关于提升香港上市机制竞争力的建议征询市场意见,咨询期八周,从即日起至2026年5月8日结束。

本次改革是继2018年后最全面且详尽的制度性改革。内容涉及同股不同权、中概回流、退回机制、秘密递表等。

港交所上市主管伍洁旋表示,目标是对标国际、提升吸引力、扩大多元,同时也会保证不降低上市质量、不削弱市场透明度。

同股不同权(WVR)放宽

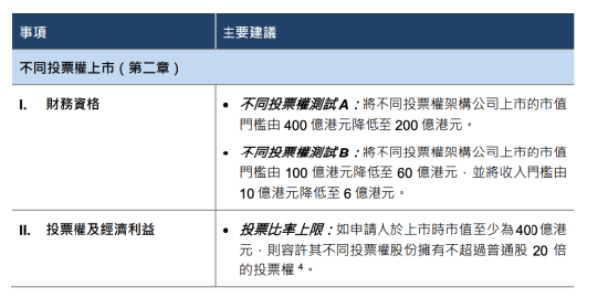
本次改革涉及多项核心内容,就同股不同权制度而言,首先,港交所下调财务门槛。无收入公司市值,要求由 400 亿降至200 亿港币;有收入公司要求由100亿市值和10 亿收入,降低至60亿市值和6亿收入。
第二,在投票权上限方面,大股东投票权比重由1:10 提高到 1:20,但仅限市值大于等于400亿港元的大型公司。
第三,将“创新产业” 公司的认定分为两类,A类为“科技创新”、B类为“业务模式创新”。商业模式创新要求复合年均增长率(CAGR)大于等于30%,且行业地位靠前。

港交所上市主管伍洁旋表示,调高大股东投票权不会损害小股东权益,有同股不同权的公司将遵守更严格的投资者保护要求,例如大股东持股市值必须为6亿港元以上,要充分保证大股东与小股东经济利益的一致性。
此外伍洁旋还强调,目前享有同股不同权的公司在香港上市公司中的占比仅为1.2%,并非上市公司普遍权益。下调门槛也不等于降低上市公司质量,WVR公司门槛仍高于普通主板。

全面放开秘密递表
目前,港交所对于保密提交上市申请的选项仅限于合资格的第二上市申请人、生物科技公司及特专科技公司,以及个别获豁免的公司。咨询意见改为所有新申请人都可选择以保密形式提交上市申请。
港交所上市科政策及秘书服务高级副总裁李婉愉强调,上市材料并非 “永久保密”,只是申请阶段不公开,聆讯通过后必须尽快公布聆讯后资料集(PHIP),不影响市场透明度。同时,企业可自主选择是否公开上市资料。
港交所上市主管伍洁旋表示,港交所保留否决权,上市文件如不符合要求会被严格退回。
退回机制升级

目前,不合格的上市文件被退回后,保荐人将会被刊登在联交所网站,俗称“贴堂”。
咨询意见改为,不只公开保荐人,负责编备的律师、会计、审计等所有参与机构,均会被公开。
市场解读为监管加压,目的是增强惩戒效应,保证披露质量。
降低中概回流门槛
对于海外上市发行人,港交所针对不同类别的公司有对应的优化。

首先,同股不同权公司来港第二上市。要求为在合格交易所上市满2年,无违规,来港做第二上市时,财务门槛将直接降到和香港主要上市相同。
第二,对于同股同权的公司来港第二上市,放宽了路径B。从前的两条路径分别为:A类公司市值≥30亿,合规满5年;B类公司市值≥100 亿,合规满2年。现在B类条件放宽至市值≥60 亿,合规满 2 年。
第三,第二上市转成双重主要上市的公司,港交所将重新写明转双重主要上市的规则,给公司更明确的指引
港交所表示,也希望征询市场意见,讨论可以采取哪些措施,进一步促进目前在海外上市的上市发行人在香港上市。
对于此次IPO环节较大程度改革背景,港交所上市主管伍洁旋回应媒体可大致总结为三点。
第一,美国、英国、新加坡等国际资本市场,近年都在不断优化上市制度、提升竞争力,香港作为国际金融中心,必须与时俱进、不进则退。同时,香港也希望吸引更多东南亚企业来港上市。
第二,2018年改革至今已有8 年,香港市场中高质量创新公司已大幅增长,原有制度需伴随更新。
第三,回应市场需求。很多市场意见表示,希望在保障投资者的前提下,让上市制度更多元、给投资者更多选择,巩固香港国际金融中心地位。
2018年,港交所IPO改革后,首次放开新经济、无收入、同股不同权上市公司范畴;2023 年,港交所针对特专科技类公司,推出18A和18C上市章程,推动更多科技及生物医药公司来港上市。
本次改革覆盖范围和创新程度均有较大强度的变化,具体时间表和长远规划方面,伍洁旋表示,本次为第一阶段改革,主要聚焦 IPO 规则,后续将推进已上市公司的持续监管优化,体现港交所长期、动态优化制度的思路。
新浪声明:此消息系转载自新浪合作媒体,新浪网登载此文出于传递更多信息之目的,并不意味着赞同其观点或证实其描述。文章内容仅供参考,不构成投资建议。投资者据此操作,风险自担。
相关文章

最新评论