002445重大资产重组,周一复牌
炒股就看金麒麟分析师研报,权威,专业,及时,全面,助您挖掘潜力主题机会!
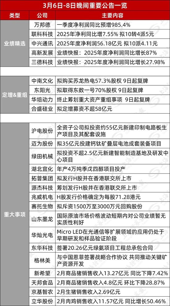
中南文化(002445)“跨界”重组方案正式揭晓:公司拟通过“现金收购+定增募资”方式收购江阴苏龙热电有限公司(简称“苏龙热电”)57.3%股权,加码能源电力领域。本次交易预计构成重大资产重组和关联交易。
针对上述交易,中南文化自2月13日开市起停牌,计划自3月9日开市起复牌。截至2月12日收盘,中南文化股价报2.78元/股,总市值为66.07亿元。
拟收购江苏“标杆电厂”
3月8日晚间,中南文化(002445)发布公告,公司拟向江阴电力投资有限公司(简称“电力投资”)发行股份及支付现金购买其持有的苏龙热电57.3%股权,本次交易完成后,苏龙热电将成为公司的控股子公司。
同时,公司拟向不超过35名符合条件的特定投资者发行股份募集配套资金。公告显示,此次交易价格尚未确定,预计构成重大资产重组。
交易预案显示,中南文化拟发行股份购买资产的发行价格为2.16元/股,不低于定价基准日前120个交易日股票均价的80%。
本次交易前,电力投资与中南文化均是江苏省江阴市新国联集团有限公司控制的企业,并且中南文化董事长薛健是电力投资的法定代表人兼董事长。故本次交易预计构成关联交易。
作为此次重组标的,苏龙热电成色几何?
公开资料显示,苏龙热电成立于1993年,是由江阴市新国联集团、中国华电集团等单位共同投资的火电企业。作为江阴市主要的电源点和热源点,苏龙热电“家底”丰厚:现装备6台燃煤发电机组,总装机容量高达121.5万千瓦,年发电能力70亿千瓦时,对外供汽能力达到1420吨/小时,被誉为江苏省电力行业的“标杆电厂”。财务数据显示,2024年、2025年,苏龙热电的净利润分别为6.21亿元、3.47亿元。

苏龙热电在能源领域进行了多元化投资,重点布局大型新能源项目。公开资料显示,2025年6月30日,江阴苏龙2×66万千瓦四期扩建项目在临港开发区举行了开工仪式。该项目总投资约56亿元,被视为苏龙热电逐“绿”生长、向“新”而行的关键一步。
电力能源业务得以拓展
回溯可知,中南文化于2010年7月在深交所上市,是国内第一家工业金属管件上市公司。2021年公司重整成功,成为江阴国资控股的上市公司,公司目前主要业务为机械制造、文化传媒和新能源三大板块。
近年来,中南文化业务发展面临一定瓶颈,净利润等财务指标均出现一定幅度的波动,迫切谋求转型升级。财务数据显示,2022年至2024年及2025年前三季度,中南文化的归母净利润分别为2772.34万元、1.29亿元、5742.17万元及8222.57万元。
中南文化表示,本次交易完成后,公司在电力能源领域的业务布局将得到拓展。另外,公司将进一步发挥自身工业金属管件制造优势,加强在电力领域的销售拓展,提高公司品牌知名度和产品市场占有率,进一步壮大公司机械制造板块业务。
根据公告,随着电力设备更新及新项目建设,电厂对于金属管件的配套需求增加。收购完成后,中南文化可依托苏龙热电行业影响力拓展区域火电客户,提升品牌知名度与市场占有率,壮大机械制造板块;同时苏龙热电可反向提供技术反馈,助力公司优化产品设计、提升产品质量, 推动管件业务提质增效。

今日看点
聚焦一
东阳光披露重大资产重组预案 9日起复牌
东阳光(600673):公司拟通过发行股份的方式直接及间接取得东数一号70%股权,并向不超过35名特定投资者发行股份募集配套资金。本次交易前,公司持有东数一号30%股权。本次交易后,公司预计将直接及间接持有东数一号100%股权,从而间接持有秦淮数据的100%股权。截至目前,本次交易相关的审计、评估工作尚未完成,标的资产的估值及定价尚未最终确定。本次交易预计构成重大资产重组。
公司表示,秦淮数据作为数据中心领域的头部企业,具备领先的数据中心核心技术框架、成熟的全生命周期运营管理能力及稳定的头部客户资源矩阵。通过本次交易,可助力公司快速切入数据中心这一高景气赛道,优化资产和资源配置结构。同时,通过与秦淮数据的产业协同,推动公司在液冷技术、电子元器件、具身智能等核心业务领域实现技术突破与市场拓展,进一步强化在数字经济基础设施产业链中的核心竞争力。
公司股票自2026年3月9日开市起复牌。
聚焦二
万邦德:一季度净利润同比预增985.4%
万邦德披露一季度业绩预告。公司预计2026年第一季度实现归属于上市公司股东的净利润1.65亿元,比上年同期增长985.4%。
关于业绩变动原因,公司表示,公司由仿制药向创新药战略发展转型初见成效,报告期业务拓展取得积极进展,带来新的业绩增长点,并持续加大研发力度。此外,公司加强内部管理,加大应收款回收力度,有效加速资金回笼。
聚焦三
迈为股份:拟35亿元投建钙钛矿叠层电池成套装备项目
迈为股份公告,公司拟与吴江经济技术开发区管理委员会签署《投资协议书》,拟投资建设“钙钛矿叠层电池成套装备项目”。该项目主要聚焦于钙钛矿叠层电池核心装备的研发与制造,计划以自有资金及自筹资金投资35亿元。
公司同日公告,公司控股子公司宸微设备科技(苏州)有限公司拟与吴江经济技术开发区管理委员会签署《投资协议书》,拟投资建设“半导体装备研发制造项目”。该项目主要聚焦于半导体生产领域智能化高端装备的研发、制造与销售,计划以自有资金及自筹资金投资15亿元。
业绩精选
联科科技:披露年报。公司2025年实现营业收入23.57亿元,同比增长4.03%;实现归属于上市公司股东的净利润2.93亿元,同比增长7.55%;基本每股收益1.44元/股。公司2025年度利润分配及资本公积金转增股本预案为:向全体股东每10股派发现金红利5元(含税),以资本公积金向全体股东每10股转增4股。
中兴通讯:披露年报。公司2025年实现营业收入1338.96亿元,同比增长10.38%;实现归属于上市公司普通股股东的净利润56.18亿元,同比下降33.32%;基本每股收益1.17元/股。公司2025年度利润分配预案为:向全体股东每10股派发4.11元人民币现金(含税)。
公司同日公告,公司董事会会议审议通过《二〇二六年度拟使用自有资金进行委托理财的议案》,在保障日常经营资金需求及有效控制风险的前提下,同意公司及子公司使用自有资金进行委托理财,额度不超过400亿元人民币。该事项尚需提交公司股东会审议。
高新发展:披露业绩快报。公司2025年实现营业总收入50.02亿元,同比下降29.82%;实现归属于上市公司股东的净利润1.15亿元,同比增长87%;基本每股收益0.326元。
三德科技:披露业绩快报。公司2025年实现营业总收入6.6亿元,同比增长14.44%;实现归属于上市公司股东的净利润1.83亿元,同比增长27.98%;基本每股收益0.9131元。报告期内,得益于市场需求的释放,公司各产品线(特别是无人化智能装备)订单、交付同比增加。此外,无人化智能装备毛利率同比提升增益了公司净利润。
定增&重组
华培动力:此前,公司与交易对方无锡晟熠签署了《发行可转换公司债券及支付现金购买资产意向协议》,公司拟通过发行可转换公司债券及支付现金方式,购买无锡晟熠持有的美创智感(无锡)科技有限公司100%股权,并向不超过35名特定投资者发行股份募集配套资金。现由于标的公司股权存在质押,与质权人达成确定性的解质押安排仍需一定时间,经公司审慎研究,在该事项未妥善解决前,公司决定终止筹划本次重大资产重组事项。公司股票自2026年3月9日开市起复牌。
合盛硅业:披露向特定对象发行A股股票预案。本次发行募集资金总额不超过58亿元,扣除相关发行费用后的募集资金净额拟用于鄯善硅基新材料产业基地8×75MW背压机组项目(一期)、补充流动资金及偿还银行贷款。
重大事项
沪电股份:公司董事会会议审议通过议案,同意公司全资子公司昆山沪利微电有限公司投资新建印制电路板生产项目及其配套设施,生产高层数、高频高速、高密度互连、高通流印制电路板。该项目拟以自有资金或自筹资金投资,计划投资总额约55亿元,其中固定资产投资约45亿元,分三期实施。
绿田机械:公司拟在重庆市南岸区投资建设以“逆变器”和“电机、电控系统”为核心的智能制造基地及研发中心,项目预计投资总额不超过2.5亿元,建设期拟定24个月。
湖北宜化:公司曾于2024年10月29日披露,以全资子公司湖北宜化精细化工有限公司为实施主体,建设年产4万吨季戊四醇升级改造项目(以下简称“季戊四醇项目”)。截至目前,季戊四醇项目的生产装置和配套设施均已建成,经相关主管部门审核后,于近期安全顺利投产,季戊四醇产品已满负荷生产。
拓普集团:公司董事会会议审议通过《关于公司发行H股股票并在香港联合交易所有限公司上市的议案》及《关于公司发行H股股票并在香港联合交易所有限公司上市方案的议案》,公司拟发行境外上市股份H股股票并在香港联交所上市。
源杰科技:公司拟在境外发行境外上市股份(H股),并申请于香港联交所主板上市。公司将充分考虑现有全体股东的利益和境内外资本市场的情况,在股东会决议有效期(即经公司股东会审议通过之日起24个月)内选择适当的时机和发行窗口完成本次H股上市。
兆威机电:公司正在进行发行境外上市外资股(H股)并在香港联交所主板挂牌上市的相关工作。公司已确定本次H股发行的最终价格为每股71.28港元(不包括1%经纪佣金、0.0027%香港证券及期货事务监察委员会交易征费、0.00565%香港联交所交易费及0.00015%香港会计及财务汇报局交易征费)。公司本次发行的H股预计于2026年3月9日在香港联交所主板挂牌并开始上市交易。
赛托生物:公司拟以集中竞价交易方式回购公司股份,用于员工持股计划或股权激励。本次回购资金总额不低于1500万元且不超过3000万元,回购价格不超过21.98元/股。
山东墨龙:披露股票交易异常波动公告称,公司股票连续三个交易日(2026年3月4日、3月5日、3月6日)收盘价涨幅偏离值累计超过20%,属于股票交易异常波动的情况。公司股票自2026年3月2日以来连续5个交易日(2026年3月2日至2026年3月6日)收盘价格涨幅偏离值达到52.37%,存在市场情绪过热、非理性炒作风险。当前公司各项生产经营活动正常,国际原油市场价格波动短期内对公司业绩暂无实质性利好。公司提醒广大投资者理性决策,审慎投资,注意二级市场交易风险。
华灿光电:披露股票交易异常波动公告称,公司目前的经营情况正常,近期公司经营情况及内外部经营环境未发生重大变化。公司注意到市场对Micro LED相关概念关注度较高。公司主营业务未发生改变,针对Micro LED在光通信等扩展领域的应用,目前仍处于早期研发和样品验证阶段,短期内不会对公司经营业绩产生实质性影响。
东华科技:2026年3月5日,公司与再生绿氢能源(内蒙古)有限公司签署年产80万吨风光氢氨一体化项目一期一阶段绿氨工程EPC总承包合同。上述绿氨项目工程总承包合同金额为20.26亿元(暂估价),计划机械竣工时间为2028年6月18日,合同工期约27个月,合同金额占公司2024年度经审计营业收入的22.86%,年均合同金额占公司2024年度经审计营业收入的10.16%。
格林美:公司与中国恩菲工程技术有限公司(以下简称“中国恩菲”)于2026年3月6日签署战略合作协议,双方将深化在关键矿产资源的关键技术开发、绿色低碳高效利用及全球化布局的战略合作。中国恩菲是一家集应用基础研究、技术研发、高端咨询、规划设计、工程总承包、运营服务于一体的科技型综合性国际化工程公司。
新希望:公司2026年2月销售商品猪98.22万头,环比下降12.44%,同比增长19.97%。商品猪销售收入13.27亿元,环比下降18.49%,同比下降7.42%。商品猪销售均价11.45元/公斤,环比下降8.25%,同比下降21.79%。
天邦食品:公司2026年2月份销售商品猪48.11万头,销售收入4.797亿元,销售均价12.77元/公斤,环比变动分别为-29.46%、-28.87%、-6.06%。
2026年1-2月销售商品猪116.31万头,销售收入11.54亿元,销售均价13.24元/公斤,同比变动分别为23.11%、-12.67%、-18.69%。
京基智农:2026年2月,公司销售生猪20.69万头(其中仔猪1.43万头),销售收入2.69亿元;商品猪销售均价11.41元/公斤。
立华股份:公司2026年2月销售肉鸡(含毛鸡、屠宰品及熟制品)4092.87万只,销售收入11.57亿元,毛鸡销售均价12.25元/公斤,环比变动分别为-15.55%、-10.24%、5.33%,同比变动分别为24.55%、50.46%、18.13%。2月销售肉猪17.18万头,销售收入2.51亿元,肉猪销售均价12.08元/公斤,环比变动分别为-11.08%、-17.43%、-7.93%,同比变动分别为-2.83%、-23.01%、-20.00%。
2026年2月,公司肉鸡销售收入同比增长,主要原因是去年2月份与农历正月高度重合,而农历正月商品鸡出栏量会显著下降;同时,今年2月份价格同比有所上升。
停复牌
复牌公司:中南文化(002445)、东阳光(600673)、华培动力(603121)。
停牌公司:暂无。
作者:王乔琪、公告君
相关文章

最新评论