十余年房租合同拉锯战落幕?被判向“房东”赔偿逾亿元,新华百货:后续将依法申请互负到期债务的抵销
新华百货与宁夏大世界实业集团有限公司(以下简称大世界)之间长达十余年的房租纠纷拉锯战有了新进展。
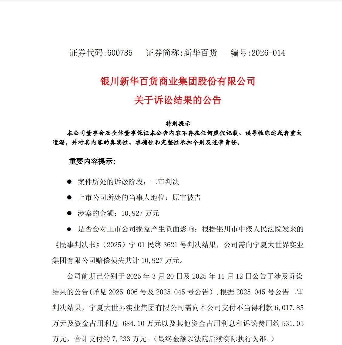
3月5日盘后,新华百货(600785)(SH600785)公告称已于当日收到银川市中级人民法院(以下简称银川中院)发来的二审《民事判决书》。终审判决显示,法院判决新华百货在判决生效30日内,赔偿大世界损失共计1.09亿元,并承担其他诉讼费用。
新华百货在公告中称,结合双方此前的其他诉讼结果,公司将依法申请互负到期债务的抵消,预计公司将赔偿大世界3694万元,公司2025年利润额也将相应减少3694万元。

图片来源:新华百货公告
横跨十余年的房屋租赁合同纠纷
新华百货与大世界之间的渊源可以追溯至2011年。2011年1月28日,新华百货与大世界签订《商业用房租赁合同》,双方对租赁标的大世界商务广场的房屋面积、层高、交付期限、验收时间及双方的权利义务进行了约定,规定合同违约金为6000万元。
但此后,双方始终就交付标准无法达成一致,直至2014年双方闹上法庭,纠纷一直持续至今。
随着时间推移,大世界方面诉请的损失金额也水涨船高:2014年年底大世界将新华百货告上法庭,要求后者继续履约并赔偿损失4000万元。双方拉扯近三年,2017年9月,最高人民法院终审维持赔偿4000万元的判决,并表示“因新华百货重大违约导致合同无法继续履行,当事人应另行协商,协商不成的,大世界集团可另行主张解除合同,并要求新华百货承担未涵盖的损失”。
双方没能协商成功。2018年,大世界再次起诉,要求解除合同并索赔未涵盖损失9410.5万元,新华百货反诉要求大世界返还6000万元定金。
宁夏高院二审判决新华百货赔偿7788万元,并驳回定金返还请求。2020年11月,最高人民法院认定6000万元定金应从赔偿额中扣除,新华百货需支付1788万元。
2020年11月24日,新华百货曾向银川中院申请强制执行,要求大世界退回款项6000万元及案件受理费。但在2021年1月4日,大世界公司提出执行异议,认为银川中院强制执行缺乏实体判决的依据。随后案件进入长达3年的执行异议审理程序。
6000万元款项迟迟无法执行,2023年年底,新华百货将大世界再次告上法庭,要求对方赔偿款项本金及罚息合计7049.75万元。
大世界:同一笔定金被重复折抵
2024年10月,大世界向法院提起诉讼,其认为在过往的判决中,同一笔6000万元定金在两次诉讼中分别以不同方式重复折抵扣减两次,导致大世界获赔金额远低于人民法院所认定的实际损失――第一次诉讼中,大世界自行将6000万元定金折抵租金/退租损失后,仅主张4000万元赔偿;第二次诉讼的再审判决中,法院又将6000万元定金从7788万元中再次折抵。
这份诉状中,大世界请求法院判令新华百货赔偿未涵盖损失7033万元以及可得利益损失3894万元,合计1.09亿元。
从结果来看,双方分别发起的诉讼均获得法院支持。新华百货2023年底的诉讼中,法院二审判决大世界向新华百货支付不当得利款6017.85万元及资金占用利息684.10万元以及其他资金占用利息和诉讼费用约531.05万元,合计支付约7233万元。
对于大世界诉请的赔款金额,银川中院终审也予以支持,判令新华百货向大世界赔偿损失合计1.09亿元。
新华百货在公告中表示,后续将依法申请互负到期债务的抵销,最终将影响2025年度利润额约3694万元。
封面图片来源:每日经济新闻 祝裕
相关文章

最新评论