50亿造游艇,刘强东“另开一局”,能成吗?
炒股就看金麒麟分析师研报,权威,专业,及时,全面,助您挖掘潜力主题机会!
来源:无冕财经

////
正在京东前台亲自操盘“抢回五年”的刘强东,为什么要在这时候,拿出50亿元去另开一局?
作者:海棠葉
“我觉得个人应该去做点自己更喜欢的事情。”
2月24日,农历马年开工首日,52岁的刘强东正式官宣自创游艇品牌Sea Expandary。同日,Sea Expandary与深圳、珠海两地政府签署战略合作协议:在珠海建设游艇制造基地,在深圳设立中国总部。
他表示这属于个人投资,自己不会直接参与运营管理。
这话说得轻描淡写,但数字很重:个人出资50亿元。事实上,刘强东也说了,游艇是除京东以外的“第二事业”。
“我们希望能够重新定义整个中国的游艇产业。”新年刘强东有新的愿望。
令人好奇的是,一个正在京东前台亲自操盘“抢回五年”的人,为什么要在这时候,拿出50亿元去另开一局?
“船长梦”背后的野心
“我们家其实100多年以前一直以船为家。”在采访里,刘强东透露了一个细节。
据悉,他的祖籍是湖南湘潭,祖辈驾着小船沿着江河漂泊,最终在苏北平原的宿迁上岸生根,船是他家族的来处。从小在水里长大的刘强东,初中时的梦想,是当一名船长。
后来他成了电商巨头、成了身家数百亿的企业家,但那个关于“船”的念想,一直沉在心底。直到50岁出头,他觉得是时候了。
不过刘强东式的圆梦,从来都带着一套商业逻辑。
“游艇是我国在大工业类别中最后一个、最高端的‘空白领域’,目前基本由欧美公司占据全球90%以上市场份额。”他说。
一组数据可以佐证:美国有1300万艘游艇,中国只有1.2万艘——在美国汽车保有量被中国赶超的今天,中国的游艇保有量只有美国的1/1000。
为什么?因为贵,因为小众,因为供应链被欧美垄断。
刘强东发现,国内投资游艇的企业“普遍很小、很散,几乎没有一家游艇制造公司投资额超过1000万人民币”,“如果要造比较好的游艇,90%以上的配件要从欧美进口。”
这是一个典型的“刘强东式发现”,就像当年他发现线下家电价格虚高、服务差一样,他看到了一个被固化的行业,一个可以用规模效应和全产业链重构的赛道。
重资产砸出一个新行业
首先要厘清:这50亿是刘强东个人出资,不是京东集团的钱。
截至2026年2月,京东市值约390.79亿美元,刘强东持股约11.7%,但他的个人财富远不止于此:根据2024年胡润全球富豪榜,其身家达495亿元,近期媒体报道更指向620亿元。50亿,无论按哪个口径计算,都不是一笔“玩票”的数字。
那么钱花在哪儿?根据签约信息:在珠海建设游艇制造基地,在深圳设立中国总部,同时布局研发创新中心、运营服务中心、保税维修中心。
这套打法眼熟吗?像不像当年自建京东物流,不搞轻资产代工,不甘心做“组装厂”,而是自建产能、自控质量、覆盖全链条。
刘强东的算盘是,用重资产砸出一个新行业,用规模把成本打下来。
他甚至给出了一个具体目标:未来要造出10万元售价但质量优良的游艇,让普通工薪阶层也能用得起。

▲Sea Expandary官网已经上线。
10万元是什么概念?目前国内入门级游艇,8到10米的小型艇,价格在80万到150万之间。10万块,现在连一艘像样的二手橡皮艇都买不到。
他想怎么做到?
第一,新能源动力替代传统燃油。传统游艇的核心动力系统长期被欧美品牌垄断,成本约占整船的三分之一。刘强东的判断是,如果采用国产新能源系统,成本有望大幅下降。Sea Expandary已明确“全部采用新能源”,这是突破口。
第二,全自动化减少人力成本。刘强东提出“让所有游艇没有船长、厨师”。传统游艇需要专业船长、轮机员,人力成本占运营成本三成以上。如果实现全自动化,普通人就能开,成本自然下来。
第三,供应链本土化。目前高端游艇90%以上的配件依赖欧美进口,刘强东的设想是,通过大规模订单培育国内供应商,成本有望下降30%到50%。
一个可供参照的案例,是新能源汽车。2000年,一辆丰田卡罗拉售价超过12万元,核心动力系统依赖进口;2025年,一辆比亚迪海豚售价9.98万元起,核心三电全部国产。
在刘强东的蓝图里,如今的游艇行业,如同站在2000年汽车行业的位置上。
主战场胶着
现在回到那个问题:一个正在京东前台亲自操盘的人,为什么会去另开一局?
刘强东说自己“主要精力还是在京东身上”,这不是场面话。
2024年,他坦言京东经历了“失落的五年,公司没有创新、成长和进步”;2025年,他亲自下场做外卖、在直播间炒菜;2026年开年,他密集签下与美的、海尔、海信、TCL等家电巨头的战略协议。
京东当下的战局,也确实需要他。
2025年2月,京东外卖上线,刘强东亲自下场杀入美团、饿了么盘踞多年的市场,日单量直接逼近2000万。但同行也不是吃素的,战局迅速生变,据“晚点Late Post”今年2月报道,目前中国餐饮外卖市场中,美团、淘宝闪购的份额分别超50%和40%,京东低于5%。
一年时间,市场份额曲线勾勒出的是一条高开低走的轨迹。持续性的大额补贴又导致京东新业务单季亏损一度高达148亿元,2025年第三季度新业务经营利润率仍为-100.9%。更何况,市场远比数字复杂,2026年1月,国务院反垄断委员会再次对外卖行业展开调查评估。

▲京东集团最近几年三季度业绩状况。
补贴战的代价在累积,合规的压力在加码。外卖这条战线,刘强东得盯着。
基本盘3C家电同样不能松劲。
2026年开年,京东密集签下与美的、海尔、海信、TCL的战略协议,全年销售目标瞄准1800亿元。为什么要这么拼?2025年第二季度,京东履约费用同比激增,线下送装服务覆盖扩大正在挤压利润;京东MALL在全国持续扩张,线下重资产的投入持续加码。守城之战,代价不菲。
AI战场则是另一种打法。
刚过去的2026年春节,腾讯元宝砸10亿元“摇人”,阿里千问狂撒30亿元“抢客”,字节带着日活突破5000万的豆包上春晚。相比之下,京东安静得多,把13亿元投给了春节在岗的快递小哥、全职骑手。
AI重构商业的时代,头部玩家正在通过大规模的投入、海量的数据快速迭代抢夺下一张船票,对比之下,才成立变色龙业务部、将AI项目组开始升级为一个独立业务单元的京东,存在感明显就偏弱了,偏偏这又是一场不能输的战役。
简单来说,三线作战,没有一条轻松。
外卖在抢增量,3C电商在守存量,AI在走自己的路,每条战线都在消耗资源,每条战线都不能输,每条战线又都需要刘强东坐镇。
游艇生意能成吗?
如果主要精力在京东,那游艇这一局算什么?
有观点认为,刘强东是用同一套打法,在两个战场上打同一场仗。
他做游艇的逻辑,自建产能、重资产投入、用规模降成本、让好东西走进千家万户,和当年做京东物流、现在做京东外卖,底层逻辑完全一致。
做物流,是因为他亲眼看到快递员把货摔在地上,觉得必须自己控质量;做自营,是因为他受不了中关村的假货横行,觉得必须自己控供应链。
游艇也如此,船民的家族背景让他看到了这个赛道,但真正让他下注50亿的,是商业判断,他看到了一个被欧美垄断、国内小而散、可以用规模重构的行业。
因而游艇这一局不是“不务正业”,而是他把同一套商业哲学,用在了不同的战场上。
更准确来说,京东是他的主战场,游艇是他的个人实验田。
那么,这一局,能成吗?
目前,Sea Expandary已经有了一个不错的开局。据刘强东透露,通过与海外市场交流,新公司已经接到了五条大型游艇订单,是72米的双体船,每艘船平均售价6000万欧元。
市场空间是存在的。交通运输部数据显示,近三年中国游艇数量增速显著,新登记游艇约占游艇总数的54.7%;截至2025年底,中国登记有效游艇共计9850艘,预计“十五五”时期仍将持续保持增长态势。
今年1月,国务院办公厅印发的《加快培育服务消费新增长点工作方案》中也明确提出“促进游艇消费高质量发展”。

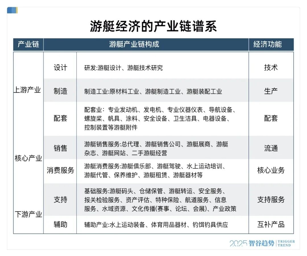
▲游艇产业链经济潜力大。图片来自智谷趋势。
但真正的挑战在后头,风险也明摆着:市场培育需要时间,码头、泊位、充电设施等短板尚存,欧美品牌的品牌溢价和技术积累难以短期超越。
刘强东自己也清楚,“制造业跟互联网不一样,可能需要十年、二十年,用品质、技术和绿色环保获得全世界消费者的认可。”
但他似乎不着急。他说过,只要在船上,哪怕在非常小的船上,摇晃非常厉害,也能安然睡去。这一局,他可能要玩很久。
相关文章

最新评论