国家医保局:2026年推动所有省份开通职工医保个人账户跨省共济
体育
2026年02月10日 21:29 25
qhradio.com
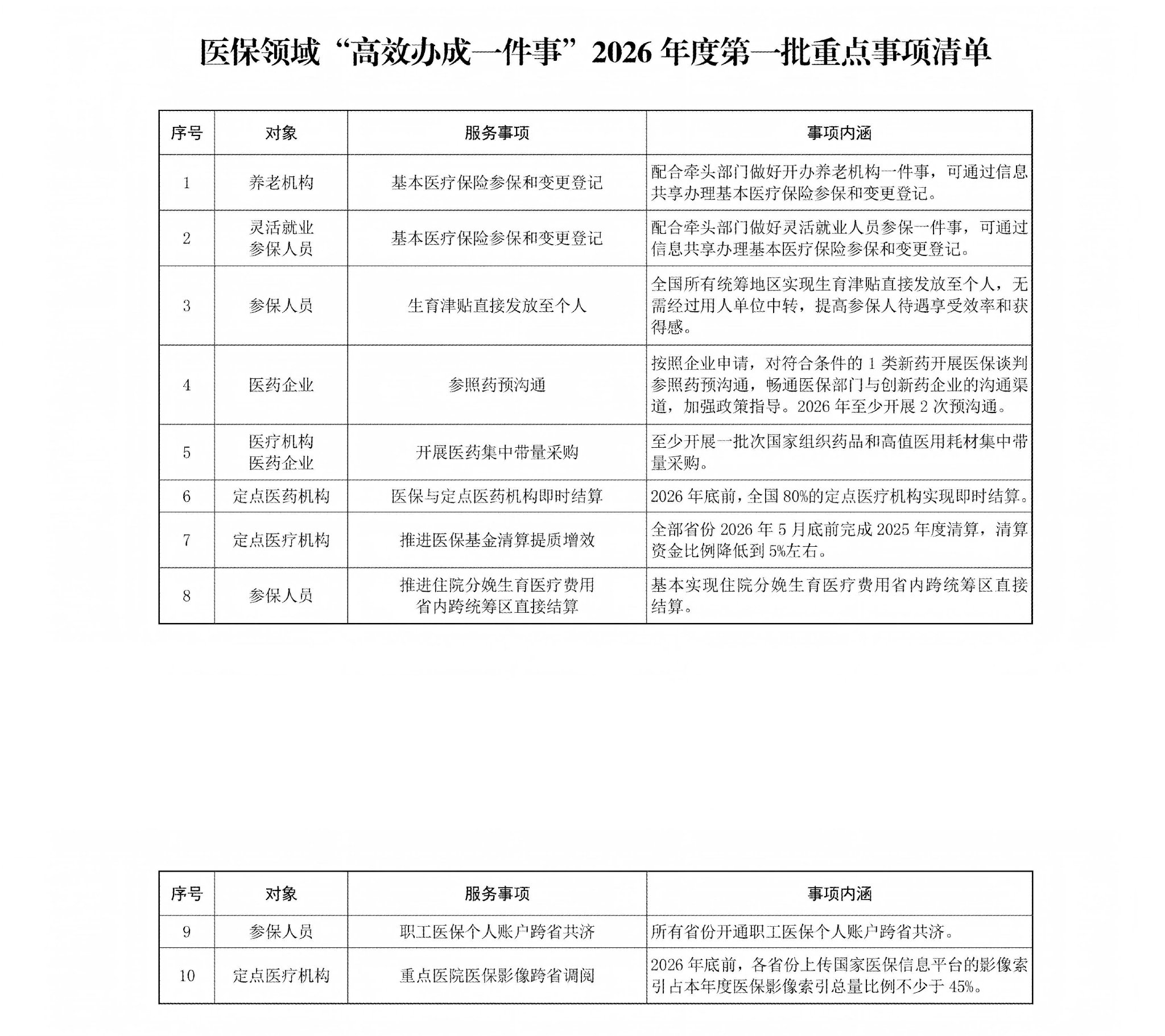
国家医保局2月10日发布医保领域“高效办成一件事”2026年度第一批重点事项清单,其中明确,所有省份开通职工医保个人账户跨省共济。清单明确,2026年底前,全国80%的定点医疗机构实现即时结算;至少开展一批次国家组织药品和高值医用耗材集中带量采购;基本实现住院分娩生育医疗费用省内跨统筹区直接结算。

相关文章

最新评论