任职不足两年,邓立新辞任!信达地产五年已经历三任董事长
记者|陈梦妤 编辑|杜宇
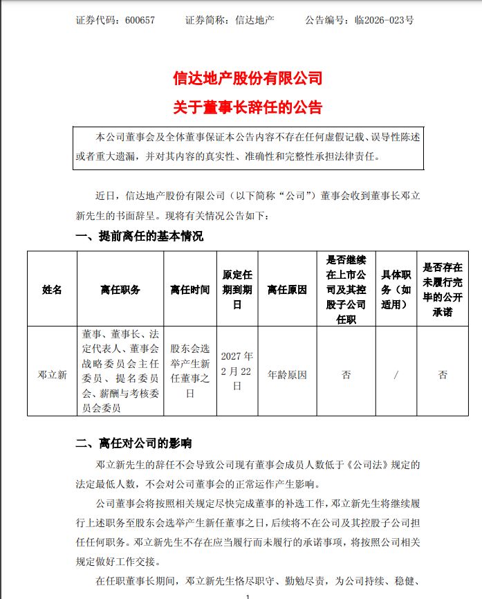
4月13日,信达地产(600657.SH,股价3.15元,市值89.83亿元)发布公告称,公司董事会收到董事长邓立新的书面辞呈,其因年龄原因申请辞去公司董事、董事长、法定代表人等多项职务,辞任后不再担任公司及其控股子公司任何职务,且将继续履行职务至股东会选举产生新任董事之日。
邓立新接任信达地产董事长职务尚不满两年,而根据公告,邓立新的原定任期到期日是2027年2月22日。

“临危受命”与业绩亏损
公开资料显示,邓立新,1968年1月出生,硕士研究生学历,在金融领域履历丰富。曾任中国信达资产管理股份有限公司重庆市分公司、四川省分公司、山东省分公司党委书记及总经理,幸福人寿保险股份有限公司重庆市分公司党委书记及总经理,信达金融租赁有限公司党委书记等职;中国信达资产管理股份有限公司博士后管理办公室主任等。2025年度,邓立新薪酬为70万元。
2024年8月,信达地产原董事长石爱民、总经理郭伟等高层集体辞任。邓立新临危受命,于当年9月被推举为公司第十三届董事会董事长及法定代表人,同时担任公司党委书记。彼时,信达地产正处于业绩承压的关键时期。2024年上半年,信达地产实现营业收入约25.32亿元,同比减少13.77%;归母净利润约1.06亿元,同比减少40.40%。市场对这位拥有深厚金融背景的新掌门寄予厚望,期待其能带领公司破局。
值得注意的是,邓立新此次辞任距离其原定任期届满尚有近一年时间。公告显示,邓立新不存在未履行完毕的公开承诺,其辞任不会导致公司董事会成员人数低于法定最低人数,也不会影响董事会正常运作,公司将尽快完成董事补选工作。
5年三任董事长,均来自中国信达体系
信达地产近年高层频繁变动。
2020年12月7日,信达地产公告,丁晓杰因工作调动原因,申请辞去公司董事、董事长、总经理职务,同时一并辞去公司董事会战略委员会委员、提名委员会委员、薪酬与考核委员会委员及内控委员会委员职务。全体董事一致推举董事赵立民担任公司第十一届董事会董事长。
2022年7月,赵立民因工作调整,申请辞去公司董事长、董事职务,同时一并辞去公司董事会战略委员会委员、提名委员会委员职务。赵立民先后在国有商业银行、金融资产管理公司从事财务管理、不良资产处置及管理等工作,曾就职于中国建设银行辽宁省分行,中国信达资产管理公司沈阳办事处、呼和浩特办事处、吉林分公司及信达投资有限公司、中国信达资产管理股份有限公司等。
2022年8月,信达地产全体董事一致推举石爱民担任公司第十二届董事会董事长。石爱民1967年出生,先后在国有商业银行、金融资产管理公司及实业公司从事信贷、金融及地产投资、经营管理等工作,曾任信达地产董事会秘书、副总经理,中国信达资产管理股份有限公司战略客户二部总经理、信达地产党委书记、董事等职。
2024年8月,信达地产公告,石爱民因工作调整原因,申请辞去公司董事长、董事职务,一并辞去公司董事会战略委员会、提名委员会、薪酬与考核委员会委员职务;郭伟因工作调动原因,申请辞去公司董事、总经理职务,一并辞去公司战略委员会委员职务;陈瑜因年龄原因,申请辞去公司副总经理职务,辞任后仍将继续担任公司董事职务。如前所述,同年9月,邓立新被选举为公司第十三届董事会董事长及法定代表人。
直至此次邓立新辞任,过去5年间,信达地产已经历3位董事长。
从财务数据看,2024年,信达地产实现营业收入80.28亿元,同比下降29.70%;归母净利润-7.84亿元,上年同期为5.05亿元。2025年亏损进一步扩大,实现营业收入45.84亿元,同比下降42.90%;归母净利润为-78.75亿元。
邓立新辞任后,信达地产的新任董事长人选备受关注。市场普遍期待新掌门能带来稳定的战略规划,带领公司走出业绩泥潭。从过往情况看,信达地产的董事长均来自母公司中国信达体系,拥有丰富的金融或资产管理经验,这或许意味着公司未来仍将依托母公司资源,在不良资产处置、房地产并购等领域寻找机会。
相关文章

最新评论