300391,明日退市摘牌!
体育
2026年04月12日 17:16 1
qhradio.com
炒股就看金麒麟分析师研报,权威,专业,及时,全面,助您挖掘潜力主题机会!
明日摘牌。
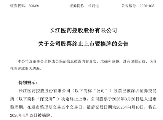
长药退(300391)4月12日晚间公告,公司股票已被深圳证券交易所(简称“深交所”)决定终止上市,公司股票于2026年3月20日进入退市整理期,在退市整理期交易15个交易日,最后交易日期为2026年4月10日,将在2026年4月13日被摘牌。

长药退此前公告收到中国证监会下发的《行政处罚决定书》。经查明,该公司存在以下违法事实:
2020年11月,长药退通过支付现金方式收购湖北长江星医药股份有限公司(简称“长江星”)52.75%的股权。同年12月,长江星纳入长药退财务报表合并范围。长江星原实际控制人罗某等对长江星2020年至2022年净利润等指标进行了业绩承诺。上述收购完成后,罗某继续担任长江星董事长、总经理,全面负责长江星的经营管理工作。
2021年至2023年,长江星子公司湖北长江源制药有限公司、湖北新峰制药有限公司制作虚假的入库单、出库单等,在没有发生真实销售业务的情况下确认收入,导致长药退2021年至2023年年度报告分别虚增营业收入21532.38万元、28373.66万元、23363.46万元,占当期对外披露营业收入的9.12%、17.57%、19.51%;虚增利润总额5640.14 万元、6337.52万元、4370.50万元,占当期对外披露利润总额绝对值的35.62%、88.23%、6.42%。同时,由于2022年对长江伟创中药城交易中心工程项目未合理确认损失,导致长药退2022年年度报告虚增利润总额455.24万元,占当期对外披露利润总额的6.34%。综上,长药退2021年至2023年年度报告存在虚假记载。
相关文章

最新评论