2026猪价“开局遇冷” 供需失衡的阵痛与下半年复苏曙光


来源:Mysteel农产品网
【导语】2026年春节过后,生猪市场并未如传统预期般迎来回暖,截至2月27日,全国外三元生猪均价已跌至10.80元/公斤,同比跌幅高达25.57%。部分地区价格甚至下探至10.00元/公斤,养殖户亏损面持续扩大。本轮猪价持续探底,是供给过剩、需求疲软与政策调控等多重因素叠加的结果。

供需失衡与政策调控:猪价低迷的核心驱动
当前生猪市场的持续低迷,根源在于供给端过剩、需求端疲软的结构性失衡,叠加政策调控传导的时间差,共同构成了市场下行的核心压力。供应端能繁母猪存栏仍处高位,奠定了全年供应宽松的基调。截至2025年12月末,全国能繁母猪存栏量为3961万头,为正常保有量(3900万头)的101.6%;2026年1月虽微降至3958万头,但依然稳稳站在调控红线之上。能繁母猪存栏量决定了未来10-12个月的生猪供应,这意味着2026年上半年生猪出栏量仍面临较大压力。
与供给端的全面放量相比,需求端的表现堪称“温和”,甚至略显疲软。节后猪肉消费进入传统淡季,居民家庭库存消化缓慢。集团消费方面,餐饮、食堂等恢复不及预期,屠宰企业开工率维持低位,截止2026年2月26日,当周屠宰企业开工率仅为18.27%,屠企从正月初二开始陆续复工,虽数据来看周度开工有所上升,但仍处于年内相对较低位置,市场整体白条走货困难,压价意愿强烈。

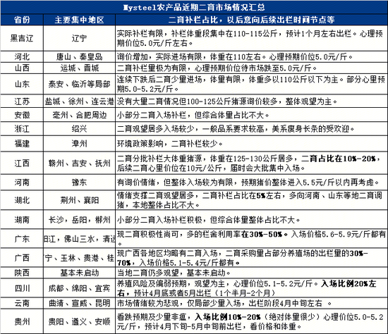
与终端不同的是近期市场二育补栏积极性有所提升,虽然仍未出现大批补栏入场,但在市场情绪方面也起到了一定的支撑作用,猪价短时难跌破10元/公斤,以下是近期各地区二育市场情况汇总。

政策层面的调控虽已升级,但短期难以扭转供需格局。2026 年中央一号文件将生猪产能调控从2025年的“监测调控”升级为“强化综合调控”,明确锁定3900万头的能繁母猪正常保有量,引导行业加快低产母猪淘汰,调控手段更趋系统多元。然而,产能去化是渐进过程,当前能繁母猪存栏量仍高于正常保有量约1.5%-2%,产能去化不彻底的现状尚未改变,政策效果的显现仍需时间沉淀,短期内难以破解制约猪价上行的根本矛盾。
后市展望:短期磨底延续,下半年温和复苏
当前猪价低迷的核心矛盾是“高供应”遇上“弱需求”。供给端的产能高位、出栏体重增加,与需求端的消费淡季、替代效应形成鲜明对比。
短期(3月):预计2月底至3月上旬猪价将持续磨底,部分低价区或将跌破10元/公斤。随着价格跌至低位,将再次刺激屠宰企业分割入库和二次育肥进场,3月下旬猪价有望出现低位反弹。但这属于超跌后的技术性反弹,高度有限。
中期至长期(2026年下半年):猪价实现周期性反转的关键在于产能的实质性去化。按照生猪生产周期推算,2025年下半年开始的产能调减效果将在2026年二季度起逐步传导至供给端。若产能去化持续,2026年三季度起生猪供应压力有望减轻,叠加中秋、国庆等消费旺季拉动,猪价有望进入上行通道。
需要重点注意的一是市场普遍看好下半年行情,可能导致养殖户集中进行“二次育肥”或压栏,反而将供应压力后移,压制下半年价格的上涨幅度;二是头部企业PSY持续提升,生产效率的优化将进一步放大供应增量,即便能繁母猪存栏维持现有水平,商品猪供应能力仍将稳步提升。

相关文章

最新评论