连续三年财务造假,3倍牛股将终止上市
登录新浪财经APP 搜索【信披】查看更多考评等级
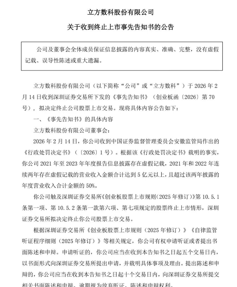
*ST立方(维权)2月14日公告,公司收到深圳证券交易所下发的《事先告知书》,拟决定终止公司股票上市交易。
告知书指出,公司2021年至2023年年度报告信息披露存在虚假记载,2021年和2022年连续两年存在虚假记载的营业收入金额合计达到5亿元以上,且超过该两年披露的年度营业收入合计金额的50%。公司股票将于2月24日起停牌。

3年财务造假,重大违法强制退市在即,此前*ST立方曾走出了10天7板的诡异行情,阶段涨幅达314.9%。
2月12日、2月13日,*ST立方连续收获2个跌停板。
1月20日起,本已跌破1元/股的*ST立方突遭游资炒作,截至2月5日,剔除1月30日至2月3日停牌核查的3个交易日,公司股价在10个交易日内累计收获7次涨停,累计涨幅达314.9%。
面对股价的极端异常波动,监管层迅速出手。自1月19日以来,短短不到一个月时间内,*ST立方先后三次被强制或主动停牌核查,创下近年来A股停牌频次之最。第一次停牌(1月19日)因市场传闻;第二次(1月29日公告,1月30日起停牌)预计停牌不超过3个交易日;第三次(2月5日公告,2月6日起停牌)预计停牌不超过5个交易日。密集的停牌核查,折射出监管对此次非理性炒作的极高警惕,也侧面印证了股价异动的极端程度。
停牌期间,公司完成了股价波动自查,并于2月10日晚间发布复牌公告,宣布股票将于2月11日开市起复牌。
“疯狂”的ST立方终究被按下了“暂停键”。2月12日、2月13日,公司股价均遭遇“20CM”一字跌停。
从1月20日的涨停起步,到2月12日、2月13日的跌停收官。在业内人士看来是一场“实控人违规操作、游资恶意炒作、散户盲目跟风”三方畸形博弈的闹剧。
相关文章

最新评论