603272,致歉!或被“*ST”!
炒股就看金麒麟分析师研报,权威,专业,及时,全面,助您挖掘潜力主题机会!
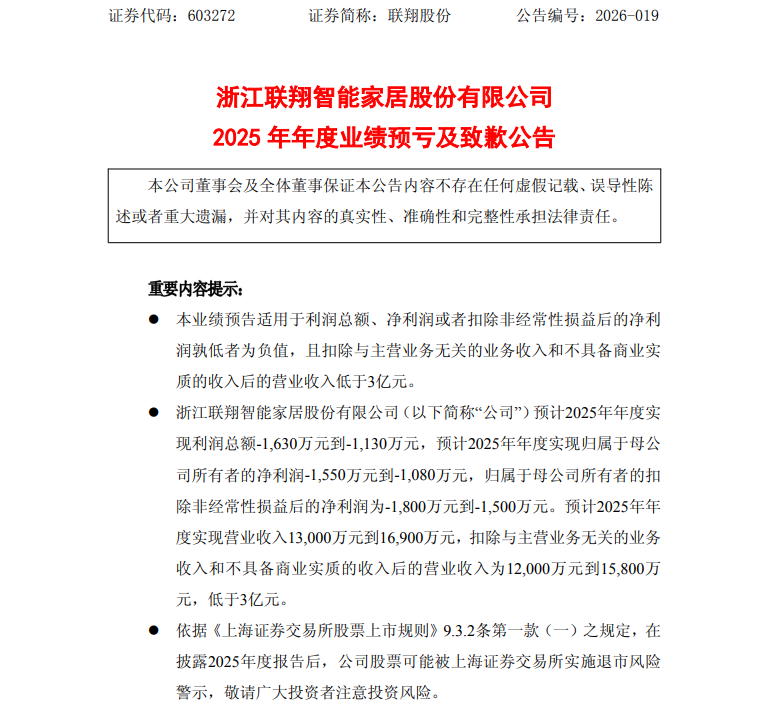
4月19日晚间,联翔股份(603272)披露延后的2025年业绩预告,并为期内业绩亏损及存被实施退市风险警示风险致歉。

公告显示,联翔股份预计2025年年度实现利润总额-1630万元到-1130万元,预计2025年年度实现归属于母公司所有者的净利润-1550万元到-1080万元,归属于母公司所有者的扣除非经常性损益后的净利润为-1800万元到-1500万元。预计2025年年度实现营业收入1.3亿元到1.69亿元,扣除与主营业务无关的业务收入和不具备商业实质的收入后的营业收入为1.2亿元到1.58亿元,低于3亿元。
根据《上海证券交易所股票上市规则》“最近一个会计年度经审计的利润总额、净利润或者扣除非经常性损益后的净利润孰低者为负值且营业收入低于3亿元,或追溯重述后最近一个会计年度利润总额、净利润或者扣除非经常性损益后的净利润孰低者为负值且营业收入低于3亿元”规定的对公司股票实施退市风险警示的情形,公司股票在2025年年度报告披露后将可能被上海证券交易所实施退市风险警示(在公司股票简称前冠以“*ST”字样)。
2026年年初,联翔股份基于已获取的信息测算,初步预计2025年度经营业绩未在业绩预告披露范围内,因此,公司未在2026年1月底之前披露2025年度业绩预告。
公司19日晚间公告中也称,随着年报审计工作的推进,审计机构对以下事项采取了更为审慎的原则:因2026年一季度主营业务完成情况不及预期,综合考虑资产评估机构对公司资产重新审慎评估的结论,对公司资产计提减值损失总计约1230万元;2025 年公司部分贸易性质的业务已履行合同义务,符合收入确认条件,但因期后收款进度不及预期,审计机构基于谨慎性原则认为应调减2025 年未回款部分对应的收入,致使本期利润减少约1000万元。
联翔股份主要从事墙布、窗帘等室内家居装饰用品的研发、设计、生产与销售业务,以及室内整体装饰装修工程业务。
近月来该公司股价异动频频。此前在2026年3月23日至2026年4月10日间,公司股价累计涨幅一度达69.82%。
彼时联翔股份就提示风险称,截至彼时公司总股本为1.04亿股,公司控股股东卜晓华及其一致行动人卜嘉翔、卜嘉城、舟山联翔企业管理咨询合伙企业(有限合伙)合计持有公司股票5846.35万股,占公司总股本的56.42%;公司剩余外部流通盘较小,可能存在非理性炒作风险。
相关文章

最新评论