总经理空缺近半年,太平基金任命新副总经理主持工作
百亿“保险系”公募太平基金核心高管层又有新变更。
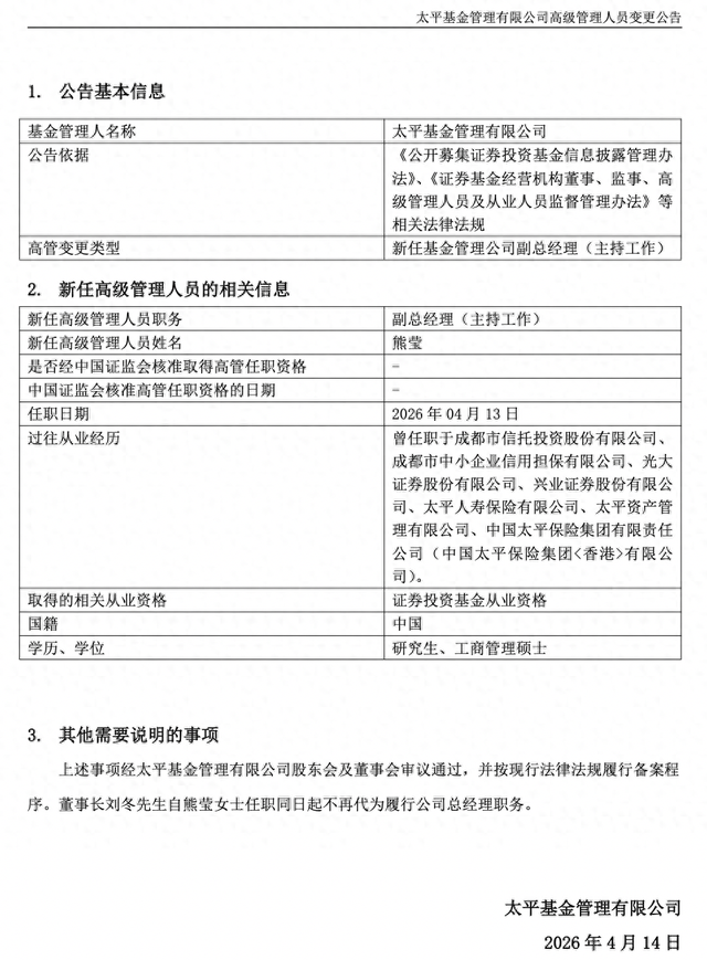
4月14日,太平基金管理有限公司(下称“太平基金”)公告称,新任熊莹为公司副总经理(主持工作),任职日期为2026年4月13日。与此同时,董事长刘冬自熊莹任职同日起不再代为履行公司总经理职务。
公开资料显示,熊莹,工商管理硕士学位,曾任职于成都市信托投资股份有限公司、成都市中小企业信用担保有限公司、光大证券股份有限公司、兴业证券股份有限公司;曾任太平人寿保险有限公司董事会秘书、首席风险官、合规负责人等职;2021年3月任太平资产管理有限公司(简称“太平资产”)助理总经理、董事会秘书,分管市场、股权类投资等工作;后任职于中国太平保险集团有限责任公司(中国太平保险集团有限公司)。

此次高管变动,距离上一轮核心管理层调整约半年时间。此前2025年10月16日,太平基金公告称,总经理曹琦、副总经理邓先虎均因工作调整离任,且两人都不转任公司其他工作岗位,离任日期为2025年10月15日。彼时,公司董事长刘冬暂代总经理职务,至今已有近6个月时间。
值得一提的是,曹琦与邓先虎在2025年曾因在太平资产的任职经历收到监管罚单。
2025年7月4日,国家金融监督管理总局披露的罚单显示,太平资产因多项违规行为被罚款678万元。曹琦、邓先虎等11名责任人员对太平资产的违规行为负有责任,被予以警告并罚款共计76万元。具体违规行为包括:“部分高管人员未经任职资格核准实际履职,向监管部门报送关联方信息档案不完整,保险资金投资非受托人自主管理信托产品等”。
据太平资产2025年7月4日的公告,2021年5月至7月,原银保监会对公司开展风险管理及内控有效性现场检查,指出公司在2015年至2021年期间存在上述问题。对比公开信息发布的曹琦与邓先虎的个人简历,两人的职业轨迹与上述处罚所涉任职高度吻合。

公开资料显示,太平基金成立于2013年1月,总部位于上海,其前身是中原英石基金管理有限公司,彼时公司背后的大股东是中原证券和安石资产。其中,中原证券出资占注册资本的51%,安石投资出资占注册资本的49%。
2016年7月,中原证券将其持有的34%股权转让给太平资产,中国太平保险集团成为中原英石基金的实控人,中原英石基金也正式更名为太平基金。目前,太平资产、太平人寿和安石投资分别持有太平基金56.31%、38.46%和5.23%的股权。经过三次增资,太平基金的注册资本达到6.5亿元。
从管理规模看,太平基金正处于历史高点。Wind数据显示,截至2025年末,公司管理规模单季度增长近150亿元至744.92亿元,为成立以来峰值,在167家公募基金(包括有公募牌照的券商资管)中排名第76位。其中,公司非货币型基金规模为526.75亿元,债券型基金占据绝对主导,达469.26亿元,约占非货基金的九成;而股票型与混合型基金合计规模仅约55亿元。

澎湃新闻记者 丁欣晴
相关文章

最新评论