金匠寿司就“老鼠事件”再次致歉:十倍现金补偿,即日起暂停营业
生态
2026年03月30日 16:09 20
qhradio.com
3月29日晚,浙江杭州一顾客在社交平台称,其在金匠寿司(滨江宝龙城店)就餐时发现一只老鼠在回转寿司的传送带上奔跑,而传送带旁正摆放着供顾客食用的寿司。
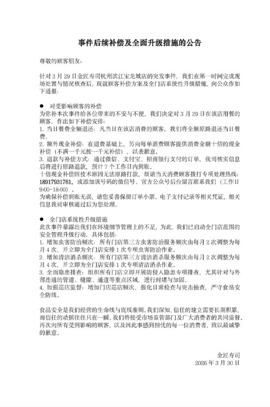
3月30日,金匠寿司官方账号发布了《事件后续赔偿及全面升级措施的公告》。为弥补此次事件给顾客带来的不便,公司决定对3月29日在该店用餐的顾客作出如下补偿安排:当日餐费全额退还;额外现金补偿,每单消费金额十倍(不满一千元按一千元补偿);退款与补偿将通过微信、支付宝、招商银行支付的订单原路返回,预计7个工作日内到账。

此前3月29日当晚,金匠寿司曾此事发布致歉声明。声明称,当日16点26分,杭州滨江宝龙城店发生一起老鼠从外部突然闯入店铺的突发事件给现场顾客带来了极大的不安与恐慌。对此,公司向所有因此受到惊吓、感到不适的顾客致以最诚挚的歉意。
关于老鼠的来源,金匠寿司称经初步核实,本次事件中的老鼠系从外部入侵,并非本店自身滋生。同时,此次突发事件暴露出在环境细节管理上仍存在漏洞。为此,公司对当日食材全部废弃,门店即日起暂停营业开展全方位消杀等。

相关文章

最新评论