1559张监管罚单折射保险业最大漏洞:这三省罚单占比超三成,数十人遭禁业碾压最后侥幸心理
“严监管”一直是近年来监管主基调,在此基调下,行政处罚成为监管落实“严监管”的重要手段,按照国家金融监管总局处罚局此前的表态,“长牙带刺”是重塑金融监管的政治任务。是防控金融风险的必然要求,是维护市场秩序的必要手段。尤其是伴随各类制度不断完善。
保险公司对于罚单的重视程度也日益提升,不仅事关险企声誉风险、业务发展,更关乎中高层管理人员职业前途。成为“规则―检查―处罚―整改―问责”闭环的关键一环,倒逼机构从“形式合规”转向“实质合规”。
2025年,处罚金额仍在快速提升,据“慧保天下”统计,2025年,以公布日期为准,金融监管总局系统共披露罚单1559张,共对保险机构合计罚款约4.1亿元,相比2024年同期3.6亿元左右的罚款总额,同比增长13.89%。
按机构统计,人身险公司共收到罚单692张,占比44.39%,财产险公司共收到罚单731张,占比46.89%,保险资管、中介等机构共收到罚单136张,占比8.72%。
01
山东、广东、河南罚单数量占据全国前三,三省罚单占全国超三成
慧保天下分别统计了36个金融监管局各自针对保险业开出的罚单,发现,山东监管局开出罚单最多,达113张,仅一省就贡献了7.25%的罚单;广东、河南监管局紧随其后,分别开出了108、84张罚单,三省监管局合计开出罚单数量占总数19.56%。若将青岛、深圳两家监管监管分局开出的罚单合并计算,三省罚单占比已经超过了30%。
这一分布格局背后,既有这些区域保险市场体量庞大、市场主体密集的客观因素,也一定程度上反映了当地监管机构积极、主动的执法态势。

02
共计22张罚单由金融监管总局下发,出现2张“千万级罚单”
与各监管局相比,全年由国家金融监管总局下发的罚单仅22张,只占整体罚单数量的1.41%,尽管如此,由于以大额罚单为主,其处罚金额占据了全年总额的20%。
其中最引人注目的是两张“千万级”罚单:2月8日,人保财险因未按规定使用条款费率、报告文件不真实等问题,机构及相关责任人被合计罚款1299万元,27名责任人被追责;同日,泰康在线因类似原因被罚没1164.74万元。这两张同日抛出的重磅罚单,宣告了监管对行业头部公司违规行为同样实施“零容忍”的坚决态度。

除了两张千万级罚单,由总局开出的其他大额罚单主要瞄准了头部险企,通过开具高额罚单形成强大震慑,进一步纠正“大而不能管”的预期。

03
“五虚”问题仍是处罚主要原因,险企合规需关注“报行合一”与消费者保护两条主线
虚假数据、虚构业务、虚列费用、虚假退保、虚假理赔为代表的“五虚”问题,一直是监管对险企进行行政处罚的主要原因,产险公司、寿险公司均是如此。
经慧保天下统计,在1559张罚单中,仅涉及“五虚”问题的就有580张,占比近四成。其中有304张罚单涉及财务造假,106张罚单涉及业务数据造假。同时,还有122张罚单明确指出被处罚的机构及相关责任人存在给予投保人合同外利益的行为。
种种弄虚作假,均指向“报行合一”这个重中之重的话题。
一些险企会通过财务造假、业务造假等手段获得更多经费,进而将这些通过虚假手段套取的资金,用于向投保人返还合同外的“利益”,进行不正当竞争。这种做法在本质上构建了一套监管体系外的“影子财务”系统,不仅直接导致财务业务数据失真,侵蚀偿付能力基础,更扭曲了市场定价机制,使合规经营者陷入劣势,最终损害行业长期健康发展。
此外,与销售前端直接相关的消费者权益侵害行为,同样是监管紧盯的高压线。全年有70张罚单明确指向“欺骗投保人”,如销售时夸大收益、隐瞒关键条款等。
04
问题出清继续进行中,“明天系”险企迎来终局,多人遭遇禁业处罚
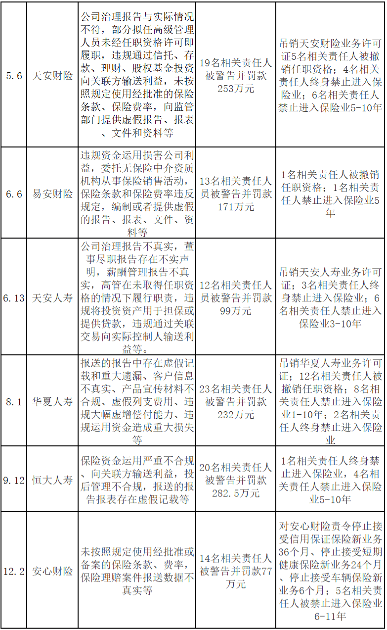
针对“爆雷”机构的罚单往往具有滞后性,例如针对“明天系”等险企的罚单在2025年才陆续披露,这些问题机构,乃至在这些机构发展中扮演了重要角色的高管们,也都受到了严厉的处罚。
易安财险,13人被罚款171万元,1人撤销任职资格,1人5年禁业;
天安财险,16人被罚款253万元,5人撤销任职资格,4人终身禁业,4人10年禁业,2人5年禁业;
天安人寿,12人被罚款99万元,3人终身禁业,1人10年禁业,1人5年禁业,4人3年禁业;
华夏人寿,23人被罚款232万元,12人撤销任职资格,2人终身禁业,2人10年禁业,1人8年禁业,1人5年禁业,1人3年禁业,3人1年禁业。
……
在巨大利益面前,每个人都容易抱有侥幸心理,但监管用一张张罚单告诉人们,在大是大非面前,假装鸵鸟把头埋进沙子,并不能保护自己,每个人最终都要为自己的行为买单。
当然,对业界而言,更为震撼的还是原恒大人寿诸多高管――先是原董事长朱加麟于2023年9月被带走调查,一年后的2024年11月左右,原恒大人寿20多名高管先后被从当时的工作岗位带走,要求配合调查,即便其中一些人在恒大人寿工作的时间并不算太长,即便其中一些人在彻底爆雷之前就已经离开了恒大人寿,即便其中很多人都已经跳槽至其他险企担任高管,依然逃不开被带走调查的命运,未来等待他们的是行政处罚,还是更严重的刑事追责,目前也不得而知。
各种因素叠加在一起,已经开始深刻重塑保险职业经理人的发展观,既然“逃逸式辞职”无法化解风险,那么最重要的就是从一开始就选择一家靠谱的保险公司。

05
5、9家保险资管公司遭遇集中处罚,堵住险企“爆雷”最大漏洞
针对资管机构的罚单显著增加,是今年监管行政处罚的一个显著特色,全年共有9家保险资管公司吃罚单。
一方面是相关的制度建设日益完善,《保险资产风险分类暂行办法》《金融机构合规管理办法》《产品适当性管理办法》等配套细则,明确穿透管理、净值化运作、禁止通道与利益输送等硬约束,违规空间被大幅压缩。
另一方面,是监管重点从“表面合规”转向“真合规”,严查非标穿透不足、关联交易绕道等“假合规”行为,处罚覆盖机构与个人,违法成本显著提高。
纵观所谓“问题机构”,致命问题一定是出在“资产端”,强化对于“资产端”的监管,其实就是要严格堵住风险漏洞。

本文首发于微信公众号:慧保天下。文章内容属作者个人观点,不代表和讯网立场。投资者据此操作,风险请自担。
相关文章

最新评论