尾盘突然大涨!001331,易主重要进展
炒股就看金麒麟分析师研报,权威,专业,及时,全面,助您挖掘潜力主题机会!
来源:中国基金报
【导读】胜通能源拟易主七腾机器人,获国家市场监督管理总局批准
中国基金报记者 邱德坤
2月27日尾盘,胜通能源突然大涨,股价报收于55.17元/股,涨幅达5.47%,总市值为155.70亿元。
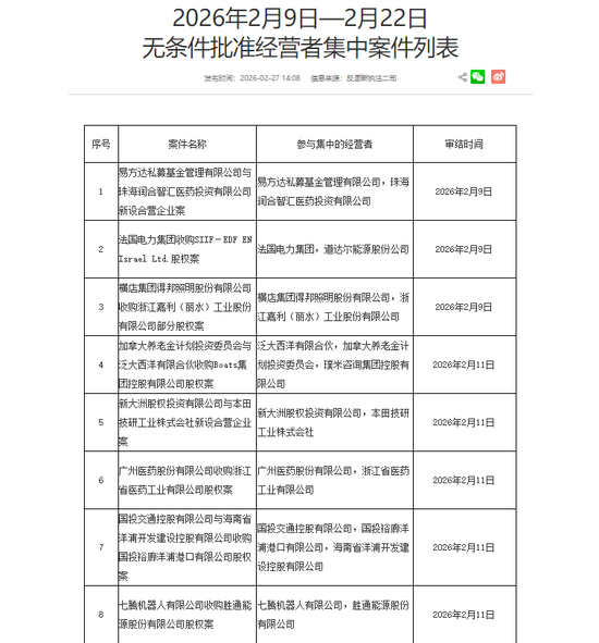
消息面上,国家市场监督管理总局官网同日发布2026年2月9日—2月22日无条件批准经营者集中案件列表,其中包括七腾机器人有限公司(以下简称七腾机器人)收购胜通能源股权案,审结时间为2026年2月11日。

回顾来看,2025年12月11日,胜通能源发布公告称,七腾机器人拟通过“协议受让+部分要约收购”的方式,合计斥资超16亿元持有公司最多44.99%的股份,从而成为公司控股股东。
2026年2月10日,胜通能源公告称,协议转让股份尚未完成过户登记,七腾机器人及公司正在积极推进本次协议转让的深交所合规性确认,以及中国证券登记结算有限责任公司深圳分公司股份过户登记手续等工作。
官网显示,七腾机器人成立于2010年,集特种机器人设计、研发、生产、销售、服务为一体,产品涵盖防爆化工轮式巡检机器人、防爆化工四足机器人、防爆化工挂轨巡检机器人等,在应急安全领域处于头部地位。
胜通能源2022年在深交所上市,主业为LNG(液化天然气)采购、运输、销售以及原油运输服务。
2026年1月31日,胜通能源发布的业绩预告显示,公司预计2025年的归母净利润为1500万元至1950万元,扣非后净利润为-2150万元至-1550万元。

胜通能源公告称,2025年,国际天然气市场供需基本面整体宽松,天然气价格低位震荡,需求恢复不及预期,国产气增量显著,国内市场整体延续“供强需弱”的格局,竞争加剧导致价格和利润空间承压,同时公司受执行“进口LNG窗口一站通”5年期长期协议影响,导致主业的业绩下滑。
相关文章

最新评论