石药入主后,这家上市药企改名
作者 | 晓琳
编辑 | 郑瑶
景峰医药重整收官,正式开启“石药时代”。
01
石药控股景峰医药
更名和董事会换届提上日程
3月18日,湖南景峰医药股份有限公司(以下简称“景峰医药”)发布公告称,公司重整计划执行完毕,公司控股股东变更为石药控股集团有限公司(以下简称“石药控股”),实际控制人变更为石药控股董事长蔡东晨。

景峰医药的故事始于1998年,前身为湖南天一泵业股份有限公司,早在1999年便登陆深交所,2015年景峰医药确定了医药主业方向,正式更名为湖南景峰医药股份有限公司。

然而,2024年这家医药“老兵”踏上了重整之路,此次重整总投资额约20.61亿元,其中石药控股以6.63亿元拿下景峰医药26%股份,晋升为第一大股东。
至此,石药系资本版图再添一翼,坐拥石药集团(H股,市值1035.87亿港元)、石药创新(A股,市值451.72亿元)、景峰医药(A股,市值108.04亿元)三家上市公司,总市值约1471亿元(计算口径:人民币)。
与此同时,景峰医药更名、董事会换届同步推进。
3月17日,景峰医药宣布拟更名为石药集团景峰医药股份有限公司(英文名:CSPC Jingfeng Pharmaceutical Co.,Ltd.)。更名后,景峰医药注册资本从8.79亿元增至17.60亿元,已发行股份数增至约17.60亿股。
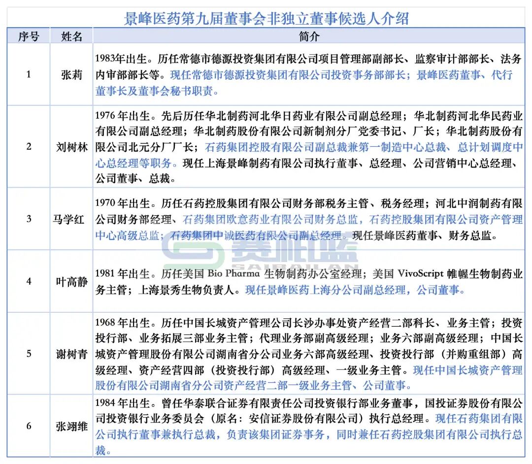
同日,景峰医药召开第八届董事会第四十六次会议,审议通过提名公司第九届董事会董事候选人相关议案。

公开资料显示,6名非独立董事候选人中3位与石药存在关联。
张翊维现任石药集团执行董事兼执行总裁,负责证券事务,同时兼任石药控股执行总裁,专注于上市公司股权融资、债权融资及并购重组业务领域。
另两位也来自石药,一位是现任上海景峰制药执行董事、总经理刘树林,曾担任石药控股副总裁兼第一制造中心总裁;另一位是景峰制药财务总监马学红,曾任石药集团欧意药业财务总监、石药控股资产管理中心高级总监、石药集团中诚医药副总经理。
景峰医药的接连变动在资本市场引起强烈反应,在开始预重整过程阶段,该股票成为2024年A股“涨停王”。随着重整收尾,2026年3月11日、12日、13 日连续3个交易日收盘价格涨幅偏离值累计达16.87%;3月16日、17日连续2个交易日收盘价格涨幅偏离值累计达12.02%。
如今,这场历时两年的景峰医药重整大戏,正式进入下一篇章。
02
石药资本版图
景峰医药扮演何种角色?
接下来关键性的业务整合即将开始,石药集团和景峰医药能否实现双赢?
从业绩层面看,石药集团盈利增长自2023年开始出现放缓,2023年-2025前三季度年归母净利润分别为64.38亿元(-3.58%)、45.88亿元(-26.31%)和35.11亿元(-7.1%);石药创新则在2025年出现首次亏损,约亏损2.41亿元。
另一边,景峰医药近日披露2025年业绩预告,归母净利润预计在-6000万元至-9000万元,营收3.6亿元至4.2亿元。
此次重组,石药控股董事长蔡东晨亲自“坐镇”,可见对景峰医药寄予厚望。
2025年,石药集团神经系统、抗肿瘤、抗感染、心血管、呼吸系统、消化代谢六大核心产品线营收全面承压。而景峰医药核心产品集中在心脑血管、骨科、抗肿瘤三大领域,与石药产品线高度重合,可产生协同效应。
在心脑血管赛道,景峰医药将成立心血管销售部,重点开发心脑宁胶囊等产品,拟开展针对精准干预急性冠状动脉综合征后状态合并颈动脉斑块残余风险的研究,增加相关适应症,这无疑给石药心血管板块再添一员“大将”。
抗肿瘤领域,榄香烯市场,景峰医药(55.79%市场份额)与石药集团(44.21%)分庭抗礼,重组后石药集团可实现对榄香烯市场的全面掌控。景峰医药透露,后面计划拓展榄香烯在抗肿瘤及其他疾病治疗领域的应用范围。
骨科领域同样潜力巨大。石药集团手握治疗骨质疏松的阿仑膦酸钠片(固邦)、阿仑膦酸钠维D3片(固邦佳)和全球首个IgG4亚型全人源抗RANKL单克隆抗体1.1类新药纳鲁索拜单抗注射液(津立泰)。未来,景峰医药骨科市场资源,可协助石药集团挖掘更大的增量空间。
同时,景峰医药用于骨科领域的NMPA1类新药交联玻璃酸钠注射液即将启动III期临床研究。
在整合存量基本盘的同时,双方未来也会联手向生物创新药这一高增长赛道发起攻势。
2025年下半年开始,石药集团持续加大生物药赛道布局力度。详情查看:石药成立新公司
而景峰医药的入局,恰逢其时地补齐了关键拼图——其所在的湖南常德市拥有亚洲最大的甾体原料药和中间体生产出口基地、全国最大的酶制剂生产出口基地,具备成熟的生物制药产业配套。
景峰医药自身已搭建起生物药开发技术平台、大分子交联技术平台、纳米分散系DDS平台、MUPS OSD平台、预灌封制剂产业化平台等研发平台。
这对石药而言,在获得产能支撑的同时,更直接吸纳了一套创新药研发体系。
更名、管理层更换仅是序幕,石药集团和景峰医药真正的业务融合大考才刚刚开始。
相关文章

最新评论