八家新基金落地,险企加速布局私募股权投资
界面新闻记者 | 冯丽君
今年以来,险资股权投资动作频频。
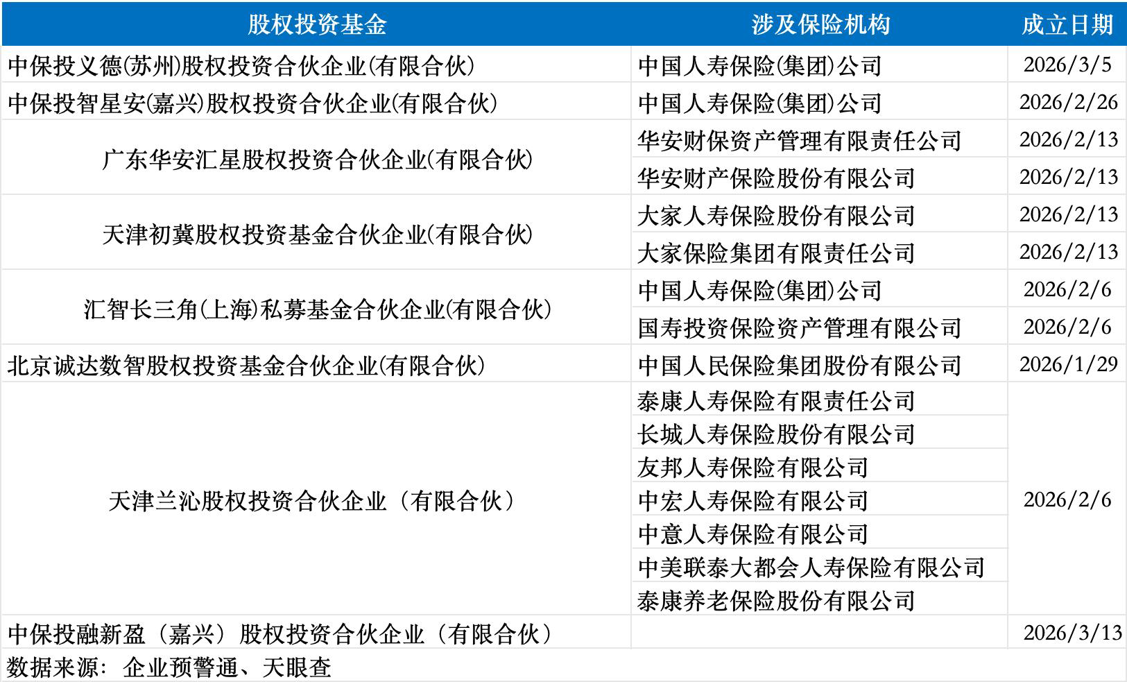
据界面新闻记者根据公开信息不完全统计,2026年以来,保险公司已新成立8家股权投资基金,涉及泰康人寿、长城人寿、大家人寿等多家保险公司。2025年11月至12月,也至少有7家新成立的股权投资基金背后浮现险资身影,相比此前动作明显加快。
“可以把买股票/债券比作‘在超市买菜’,把私募股权投资比作‘去农场种地’。险企做私募股权投资,就是用‘时间换空间’——牺牲资金的灵活性,去换取未来更高的回报和更稳定的财务报表。”对外经济贸易大学保险学院教授王国军告诉界面新闻,“只要低利率环境不变,险企为了生存和盈利,就会一直加大这方面的投入。”
险企频繁设立股权投资基金
今年以来,已有多家险企参与设立股权投资基金。
天津兰沁股权投资合伙企业(有限合伙)于2026年2月初成立,该公司执行事务合伙人为高和明德(北京)企业管理服务有限公司,出资额达86.01亿元,经营范围主要包括以私募基金从事股权投资、投资管理、资产管理等活动。
而其合伙人名单中,共有七家保险公司现身,分别为泰康人寿保险有限责任公司、长城人寿保险股份有限公司、友邦人寿保险有限公司、中宏人寿保险有限公司、中意人寿保险有限公司、中美联泰大都会人寿保险有限公司、泰康养老保险股份有限公司。
此外,中保投智星安(嘉兴)股权投资合伙企业(有限合伙)、中保投义德(苏州)股权投资合伙企业(有限合伙)分别于2月26日、3月5日相继成立,经营范围均为股权投资。天眼查显示,前者合伙人为中保投资有限责任公司(下称:中保投资)与永安财险;后者合伙人为中保投资与中汇人寿,出资比例分别为1.4156%、98.5844%。
据中保投资官网介绍,根据《国务院关于中国保险投资基金设立方案》,中保投资担任中国保险投资基金的普通合伙人,负责基金设立、募集和管理,于2015年12月成立。中保投资股东共46家,其中保险公司27家、保险资管公司15家、社会资本4家。
就在不久前的3月13日,中保投融新盈(嘉兴)股权投资合伙企业(有限合伙)成立,合伙人均为中保投资及其子公司。
此外,广东华安汇星股权投资合伙企业(有限合伙)、天津初冀股权投资基金合伙企业(有限合伙)、北京诚达数智股权投资基金合伙企业(有限合伙)、汇智长三角(上海)私募基金合伙企业(有限合伙)也均于年内成立,背后涉及险企包括华安财险、大家人寿、中国人寿、中国人保等。

其中,中国人寿参与设立的汇智长三角(上海)私募基金将聚焦长三角地区人工智能领域科技创新、产业升级新机遇,投资于成长期股权类资产,主要包括人工智能、集成电路和生物医药三大先导行业中的科技创新企业。
界面新闻记者发现,险企设立股权投资基金自2025年底开始就有明显加速趋势。2025年11月与12月,嘉兴平济股权投资合伙企业(有限合伙)、中保投智松睿(嘉兴)股权投资合伙企业(有限合伙)等7家股权投资基金成立,背后涉及保险机构包括平安资本、太保资管、人保、中国人寿等(平安资本、太保资管为保险资管公司)。
风险与机遇并存
险企近期加速参与设立股权投资基金,折射出险企对于股权投资的热情,也源于政策的支持。
2025年,《关于调整保险资金权益类资产监管比例有关事项的通知》等政策文件发布,释放鼓励险资参与股权投资的信号。
“政府鼓励保险这种‘长钱’去支持科技创新和实体经济,政策上给了很多绿灯和优惠。这是险企抢着做私募股权投资的原因之一。”王国军告诉界面新闻。
“监管机构持续引导长期资金入市,尤其鼓励寿险资金提高权益类资产配置比例,以支持资本市场稳定运行、服务实体经济并助力科技创新。”惠誉评级亚太区保险机构评级高级董事王长泰对界面新闻表示。
另一方面,在利率中枢下行的背景下,险企参与私募股权投资,能够提高投资收益、优化资产结构,其久期也与寿险的久期匹配,在会计处理上也能够减少对当期利润的冲击。
王长泰对界面新闻分析称,“持续的低利率环境压缩了传统固定收益资产的收益提升空间。部分中国寿险公司拟通过设立股权投资基金,加大对股权及私募股权资产的配置,以优化资产收益结构并更好匹配长期负债。”
“资金充沛,保险市场快速发展,去年投资收益较好,保险公司积累了大量可投资资金,在资产荒的背景下,寻找出路,而私募股权投资可以把投资回报做上去。”王国军也有类似观点,他对界面新闻表示,“寿险公司的钱久期长,与私募股权投资那种‘一投就是5到10年’的长周期特别合拍。”
不过,险企参与私募股权投资也蕴藏一定风险。
有业内人士表示,股权基金穿透后的底层资产,相比固收产品更加复杂和非标准化,增加了投资机构尽调、判断、估值、投后管理的难度。此外,股权项目特别是私募股权项目的流动性较差,也对险资的流动性管理带来新挑战。
“私募股权投资通常锁定期较长、资金占用时间久,退出路径与时点存在不确定性,整体流动性较弱;相较之下,二级市场投资流动性较强,便于快速调仓并实施止损。”王长泰告诉界面新闻,与此同时,私募股权资产的估值更新频率相对较低,因此对险企短期账面波动的影响通常较小。
工银安盛人寿党委书记、董事长王都富近日撰文表示,随着单一成长型投资策略难以满足保险资金复杂需求,保险资金参与私募股权基金策略将进一步迭代优化。如,利用私募股权二级市场交易来优化投资组合,保持资金流动性,获取折价投资机会。
王都富认为,随着中国企业全球化步伐加快和保险机构全球资产配置能力的提升,保险私募跨境投资将成为长期持续深化的创新方向。未来,保险私募将更加娴熟地运用“一级投资+S基金(私募股权二级市场基金)+跨境配置+ ESG(环境、社会和公司治理)整合”的组合策略,在追求超额回报、分散风险和保持流动性之间寻求最佳平衡。
相关文章

最新评论