香港联交所拟优化上市机制:IPO保密申请拟扩大至所有新申请人 第二上市门槛拟进一步下调 强化“退回”机制
每经记者|黄婉银 每经编辑|陈俊杰
3月13日,香港联合交易所有限公司(以下简称联交所)刊发咨询文件,就提升香港上市机制竞争力的多项建议公开征询市场意见。本次咨询旨在创造更加多元和更有活力的市场环境,满足全球投资者对优质创新资产的需求,进一步巩固香港作为领先国际金融中心的地位 。
《每日经济新闻》记者发现,本次征询重点在于大幅优化了上市机制。
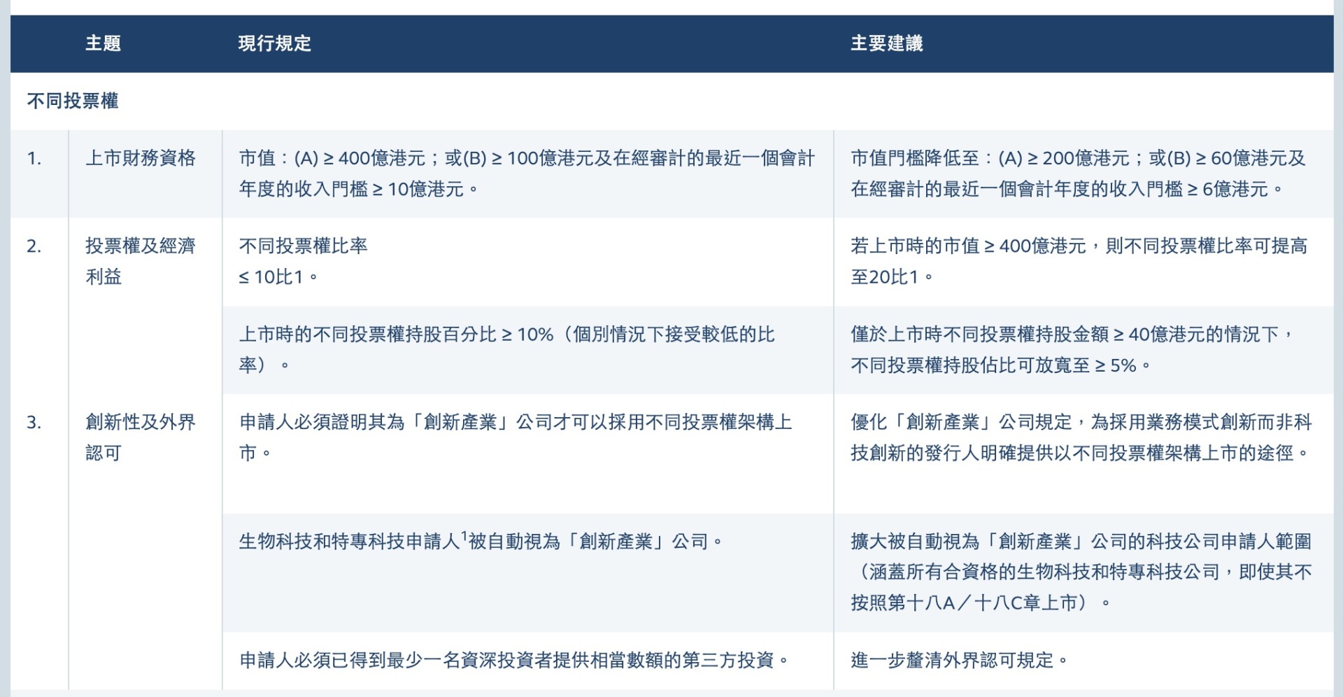
核心改革建议聚焦三大关键领域。首先,联交所建议显著下调“同股不同权”(即不同投票权上市,Weighted Voting Rights,又称双重股权结构)上市机制的财务准则 :A类标准市值门槛从400亿港元降至200亿港元,B类标准市值门槛从100亿港元降至60亿港元且收入门槛从10亿港元下调至6亿港元;上市时市值达400亿港元的发行人,不同投票权比率上限可放宽至20倍,并明确相关受益人最低经济利益需满足5%持股及40亿港元金额要求。

而“同股不同权”的发行人主体需满足联交所“创新产业公司”的认定。本次,联交所也计划进一步完善“创新产业公司”的定义,将其划分为“科技路径”与“业务模式路径”,并将所有合资格的生物科技及特专科技公司(即使不按18A或18C章上市)自动视为“创新产业”公司,无需再作个别证明。
其次,针对海外上市发行人,联交所拟同步降低第二上市财务资格门槛,“同股同权”(即无不同投票权)架构的发行人市值要求从100亿港元降至60亿港元,与“同股不同权”发行人标准保持一致;同时优化转主要上市的相关指引,明确合规步骤,为海外发行人来港上市提供更多便利。
而在首次上市规定方面,联交所建议将 “控制权变动但管理层影响未变” 的情形纳入合规范围,避免 “包装上市” 误判;扩大《美国公认会计原则》适用范围,删除美国退市后强制转换会计准则的要求;删除“未经审计财务报告中所载的对账表必须经核数师审阅”这一规定;允许已商业化的生物科技及特专科技公司可选择按照《主板上市规则》的特殊章节申请上市。
最后,此前市场传言的扩大IPO保密申请范围也正式出现。联交所建议IPO保密申请范围从生物科技公司及特专科技公司等扩容至所有新申请人。
另外,联交所拟强化退回机制。此前,不完备的申请材料可能会被退回,退回上市申请时,联交所网站会刊登保荐人的身份。现在联交所建议,退回上市申请时,公布所有负责编备申请材料的专业机构(不只包括保荐人)的身份和角色。
香港交易所上市主管伍洁旋表示:“我们在2018年成功地进行了一系列上市改革,从根本上重塑了香港股票市场的结构,吸引了一大批创新公司来港上市,这次的建议正是基于这些改革成果而提出的。我们欢迎大家对这些建议发表意见,并期待继续与持份者保持沟通。让我们共同努力,巩固香港作为成长型企业首选集资地和全球资本布局亚洲首选市场的地位。”
本次咨询期将持续至2026年5月8日,公众可通过指定网站或二维码提交书面意见。联交所表示,咨询期结束后将综合市场反馈制定决定下一步行动和咨询总结文件,拟分阶段进行这次的竞争力检讨。
相关文章

最新评论