天治基金一年换两帅!柴晓秀辞任董事长,总经理林洪钧代职
一年之内,天治基金已接连换了两位董事长。
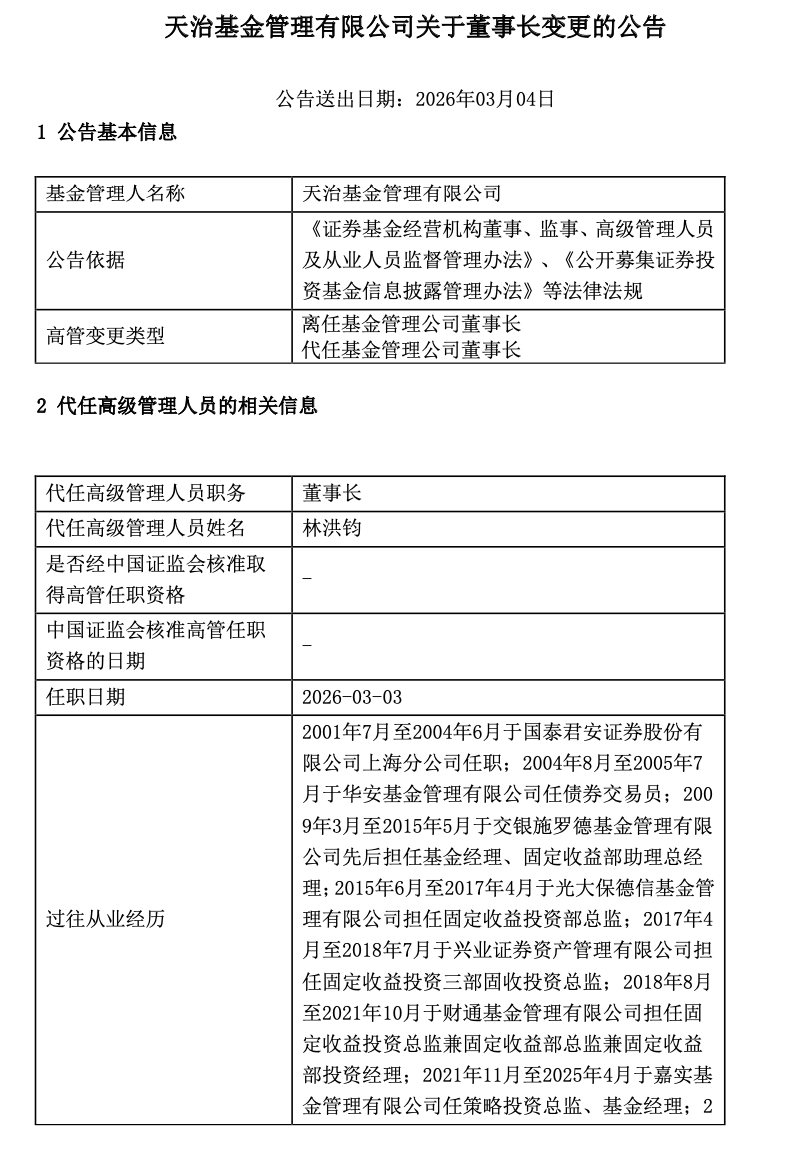
3月4日,天治基金管理有限公司(下称“天治基金”)公告称,公司董事长柴晓秀因个人原因于2026年3月3日离任,且不转任公司其他工作岗位,由总经理林洪钧代任董事长一职。
值得注意的是,柴晓秀管理天治基金的时间颇短。公开信息显示,其于2025年3月27日开始担任天治基金董事长,至离任时任职时间尚不足一年。
公开资料显示,林洪钧拥有丰富的证券及基金从业经历。其早年曾任职于国泰君安证券,后于华安基金担任债券交易员;2009年至2015年期间,其在交银施罗德基金历任基金经理、固定收益部助理总经理;此后,他相继在光大保德信基金、兴业证券资管、财通基金担任固收投资总监等核心职务;2021年11月加入嘉实基金,任策略投资总监、基金经理。2025年6月,林洪钧加盟天治基金出任副总经理,并于同年10月31日正式接任公司总经理一职。

澎湃新闻记者注意到,自2023年以来,天治基金核心管理层的变动较为频繁,涉及董事长、总经理及副总经理等多个关键岗位。
2023年2月,闫译文因工作调整离任副总经理职位,转任公司督察长;同年6月,徐克磊因个人原因离任总经理、首席信息官、财务负责人,且不转任公司其他岗位;到了12月,彼时的副总经理许家涵因工作调整升任公司总经理。
2025年3月,任职已有两年多的马铁刚因工作安排离任董事长,由柴晓秀接任;同年4月,上任仅一年多的总经理许家涵因个人原因离任,彼时由刚接任董事长的柴晓秀代为履行总经理职务;同年10月,天治基金新任林洪钧为总经理。
公开资料显示,天治基金于2003年5月成立,是一家“信托系”基金公司。公司股东为吉林省信托有限责任公司、中国吉林森林工业集团有限责任公司,各股东出资比例分别为61.25%、38.75%。公司注册资本1.6亿元人民币,注册地为上海。
据Wind数据,公司管理规模曾在2023年末与2024年中时短暂站上百亿台阶,历史峰值为108.64亿元。但自2024年三季度末以来,公司规模便徘徊在91亿元至96亿元之间,增长乏力。截至2025年末,天治基金的管理规模回落至85.06亿元,在业内排名第131位。
从基金产品结构分析,天治基金呈现出明显的“债强股弱”特征。在合计80.07亿元的非货规模中,债券型基金规模高达75.59亿元,而权益类的混合型基金规模已萎缩至不足5亿元。业内人士指出,随着新任董事长人选如何落定,以及总经理林洪钧代职期间的操盘方向,或将成为这家小型基金公司能否破局的关键。
相关文章

最新评论