向印巴卖刺绣机年入10亿,信胜科技将IPO募资“借”给姨夫参股公司被问询
来源:风云IPO
称子公司实施募投项目具有合理性。
作者|卓玛
编辑|刘钦文
只需要输入设计图案和换色程序,电脑刺绣机就能自动完成多色刺绣,在棉、麻、化纤等不同面料上绣出各种繁复靓丽的花型图案,时装、内衣、窗帘、床罩、饰品、工艺品的装饰绣由此跃然“布”上。
浙江信胜科技股份有限公司(下称“信胜科技”,874573.BJ)就是一家主营电脑刺绣机的研发、生产和销售的企业,旗下拥有“SINSIM”品牌。1月16日,信胜科技在北交所进行上会审核,但被暂缓审议,成为北交所2026年首家被暂缓审议的公司。在对北交所《意见函》中涉及的问题进行回复并更新《招股书》后,3月12日,信胜科技将再次上会。
《招股书》显示,信胜科技此次IPO所募资金将用于年产1.1万台(套)刺绣机机架建设项目、年产33万套刺绣机零部件建设项目、信息化系统升级建设项目、研发中心建设项目以及补充流动资金。
值得注意的是,募投项目中的年产1.1万台(套)刺绣机机架建设项目和年产33万套刺绣机零部件建设项目,将由信胜科技出借募集资金给两家控股子公司的方式实施,其必要性、合理性,以及如何在这过程中保护公司及中小投资者的利益,是前次上会北交所问询的重点问题。

图源:公司官网
01#
卖电脑刺绣机年入10亿,
研发投入低于同行
根据刺绣工艺,信胜科技的产品可分为平绣机和特种机两大类。
其中,平绣机根据应用场景,可进一步细分为服装机、花边机、家纺机、成衣帽绣机等,可满足生产加工服装、窗帘、床单、鞋帽、玩具时的各类刺绣需求。而特种机根据实现功能不同,可分为混合机、烫片机、毛巾机等,可实现平绣、盘带绣、绳绣等混合工艺,以及烫片、毛巾绣等特殊工艺。

图源《招股书》
目前,信胜科技的收入主要来自平绣机中的服装机和花边机这两大产品,二者合计贡献的收入约占公司主营业务收入的90%左右。

图源:《招股书》
在多种产品的加持下,2022年—2024年及2025年上半年(下称“各期”),信胜科技分别实现营收6亿元、7.04亿元、10.3亿元和6.55亿元,分别实现归母净利润0.53亿元、0.59亿元、1.2亿元和0.88亿元,公司将业绩的稳定增长归结为纺织服装制造业景气度改善,行业发展环境良好,电脑刺绣机主要市场发展趋势良好,以及公司产品更新迭代等多种原因。
信胜科技在《招股书》中还发布了2025年业绩表现和2026年一季度业绩预告。2025年,公司实现营收14.81亿元,归母净利润2.23亿元。预计2026年一季度实现营收3亿元—4亿元,同比增长8.88%—45.17%;预计实现归母净利润0.42亿元—0.62亿元,同比增长28.02%—88.98%。
中国缝制机械协会统计数据显示,以2024年的营收计算,信胜科技在我国电脑刺绣机行业的市占率约为13%。
尽管信胜科技拥有国内领先的电脑刺绣机制造技术和行业地位,但近年来,公司研发费用率持续下滑,各期研发费用分别为2345.34万元、2554.87万元、3240.46万元和1817.27万元,研发费用率分别为3.91%、3.63%、3.15%和2.77%,呈逐年下行态势。而同期可比公司均值分别为4.19%、5.51%、5.07%和5.34%。
对此,信胜科技称,公司通过高效的管理和技术创新保持竞争优势,研发费用率略低于平均值。
截至2025年6月末,信胜科技有研发人员46人,仅占员工总数的4.57%,同样低于可比公司截至2024年末8.25%—18%的人员占比。

图源:《招股书》
02#
印度和巴基斯坦销售占比40%,
销售真实性和可持续性被问询
在近年来业绩稳定增长背后,信胜科技超过一半的收入来源于境外,2022年—2024年及2025年上半年,公司境外销售收入分别占主营业务收入的53.82%、49.71%、53.22%和53.37%。
值得注意的是,信胜科技的外销客户主要在印度、巴基斯坦等国家,因此公司经营业绩的可持续性也就成了北交所关注的重点问题。

图源:《招股书》
事实上,印度和巴基斯坦均为全球主要的服装和纺织品生产国,2022年—2024年,印度均为我国电脑刺绣机的第一大出口国,同期巴基斯坦分别为我国电脑刺绣机的第二大、第三大和第二大出口国。
《招股书》显示,信胜科技各期分别对LIBERTY、ALLIANCE等主要印度客户实现销售额1.17亿元、1.55亿元、2.38亿元和1.56亿元,分别占主营业务收入的20.47%、23.31%、24%和24.43%;分别对M.RAMZAN及其关联方等巴基斯坦客户实现销售额0.9亿元、0.51亿元、1.61亿元和0.86亿元,分别占主营业务收入的15.73%、7.64%、16.22%和13.44%;对这两国实现的销售额约占主营业务收入的40%左右。
其中,对于2023年来自巴基斯坦客户收入的显著减少,信胜科技表示,2022年第三季度至2023年第二季度,巴基斯坦外汇储备不足,缺少美元用于支付进口订单,公司因此来自M.RAMZAN及其关联方的订单量显著下滑。不过自2023年下半年起,上述问题得到一定程度缓解,信胜科技在巴基斯坦市场的业务逐步恢复,并在2024年进入需求旺季。
《回复函》显示,截至2025年上半年末,信胜科技在印度和巴基斯坦的订单量分别为543台和489台,订单金额分别为1.05亿元和0.87亿元。不过信胜科技表示,若未来主要外销客户所在国家的外汇储备或地缘政治冲突等问题再次发生且无法有效缓解,公司可能面临部分外销订单流失的风险。

图源:罐头图库
此外,境外经营业绩的真实性也是信胜科技前次上会时北交所关注的重点问题。
《招股书》及《回复函》显示,信胜科技存在第三方回款的情况,第三方回款额各期分别占营收的23.78%、15.15%、15.28%和13.28%。其中,具有跨境外汇支付能力的第三方付款额分别占各期营收的6.12%、8.28%、6.57%和4.83%。
根据商务部的有关文件,对处于外汇管制/限制地区,且需要通过第三方付款机构代为支付货款的客户,通常需要委托当地的外汇兑换机构获取外汇,并由机构安排支付货款。
信胜科技存在跨境第三方付款情况的主要是在巴基斯坦、摩洛哥、埃及、阿富汗等国家/地区的客户,根据国家不同,资金代理通常会收取付款额的0.5%—4%作为业务费,这笔费用由客户承担。

图源:《回复函》
信胜科技表示,因这些地方实行不同程度的外汇管制/限制,存在资金结算不便利、额度限制、周期长等问题,客户通过第三方跨境付款是基于其长期形成的外贸交易习惯、自身外汇管理和支付的需要,符合当地商业惯例和支付实践,具有合理性。
不过信胜科技称,2025年该类跨境第三方回款额在营收中的占比已降至3.61%,且公司未来将通过要求客户自行寻找进出口贸易商合作并直接付款,以及加强内控管理等措施进一步降低占比,计划自2026年起占比不超过3%。
03#
公司实控人夫妇合计控股99.05%,
亲属持股公司实施募投项目被问询
作为一家专业从事电脑刺绣机的研发、生产和销售的公司,信胜科技实控人王海江有着多年缝制机械行业经验。
《招股书》显示,王海江生于1978年3月,本科学历。1995年7月,年仅17岁的王海江进入诸暨市缝制设备厂任销售员,在这里一干就是6年。2002年4月,积累了多年行业经验的王海江决定自主创业,成立了诸暨市信胜电脑刺绣机厂,由此开启了“信胜牌”电脑刺绣机的生产和销售业务。
截至目前,王海江和姚晓艳夫妇直接持有信胜科技46.67%的股份,并通过信胜控股和海创投资合计控股52.38%,合计控制99.05%的股份对应的表决权,夫妇二人是共同实控人。

图源:《招股书》
值得注意的是,在IPO前,信胜科技在2021年—2023年均进行了分红,分别分红2100万元、2100万元和3150万元,合计分红7350万元。而以上述持股比例来看,绝大部分分红进入了实控人夫妇的腰包。
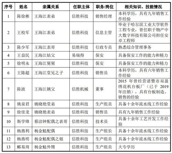
除了夫妻高度控股,王海江和姚晓艳夫妇还为自身和公司高管的共计13名亲属在公司和控股子公司提供工作,其中9人为夫妇二人的亲属,另外4人为高管的亲属。

图源:《招股书》
比如王海江的两个表弟和一个表哥分别在信胜科技任销售经理、信息主管和行政专员,姚晓艳的堂弟和表弟分别在信胜科技任生产组员和销售员。此外,信胜科技董事蔡洁钟配偶的表哥在信胜科技任技术员,公司工艺部经理兼生产部经理杨金魁的外甥、配偶以及配偶的姐姐,也分别在信胜科技任生产组员和生产组长。
中国企业资本联盟中国区首席经济学家柏文喜表示,家族企业可能更倾向于任用家族成员,而忽视外部人才的引进和培养,这可能导致公司缺乏创新能力和竞争力,从而影响公司的长期发展。
不只是提供工作岗位,信胜科技此次IPO还通过募投项目惠及了实控人亲属和公司高管,北交所在前次上会时也对此进行了重点关注。
《招股书》显示,信胜科技本次IPO募投项目中的“年产1.1万台(套)刺绣机机架建设项目”和“年产33万套刺绣机零部件建设项目”将分别由控股子公司信胜机械和信顺精密作为实施主体,信胜科技分别持有这两家公司69.18%和70%的股权。
《回复函》显示,信胜机械的少数股东分别为李建成和融湾投资,分别持股20%和10.82%。其中,融湾投资目前由王海江的姨父和姨母——陈波和徐彩方夫妇合计持有100%的出资份额,陈波目前任信胜机械的董事并负责公司的综合事务管理。而李建成是王海江于2024年12月引入的职业经理人,目前是信胜科技持股0.95%的第五大股东,并任信胜科技董事和信胜机械总经理。

图源:
《回复函》
至于信顺精密,其少数股东是持股30%的顺达机械。顺达机械由李益顺和陈益芬夫妇创立于2002年,2023年1月,为了进一步完善产业链布局,信胜科技和顺达机械合资设立了同样主营电脑刺绣机零部件精加工的信顺精密,不过李益顺和陈益芬夫妇与信胜科技和王海江不存在关联关系。

图源
:《回复函》
对于北交所关于子公司作为募投项目实施主体合理性的问询,信胜科技在《回复函》中表示,信胜机械主营电脑刺绣机机架的生产与销售,信顺精密主营电脑刺绣机零部件精加工,拥有成熟的生产和管理团队,以及较为丰富的项目实施经验,上述募投项目所需主要生产设备主要由两家子公司所有,公司长期进行电脑刺绣机的部装、总装及整机调试等工序,无相关资产,母子公司之间分工不同,由子公司作为募投项目的实施主体具有合理性。
此外,值得注意的是,信胜科技拟通过向两家子公司提供借款的方式实施上述募投项目,借款期限为3年,利率为LPR(五年期以上贷款市场报价利率)上浮20%并加计增值税及附加,两家子公司需要每月支付借款利息,并在到期后一次性偿还本金。
对于北交所关于原因的问询,信胜科技回复表示,主要由于项目投资额较大,但两家子公司的少数股东资金实力有限,无法与公司进行同比例增资,如果公司通过增资方式实施募投项目,将稀释子公司少数股东的股权,影响其经营管理积极性。
信胜科技同时强调,公司将按照市场化原则向子公司收取借款利息,不存在变相利用募投项目向子公司少数股东输送利益的情况。

图源:罐头图库
此外,北交所还要求信胜科技补充保护公司及中小投资者利益的相关措施,公司回复表示,公司已通过收购部分少数股东股权提高了对控股子公司的控股比例,也已与信胜机械及信顺精密签订了《借款协议》,信胜机械和信顺精密也已建立有效的公司治理机制,可有效保护公司及中小投资者利益。
从2002年4月成立诸暨市信胜电脑刺绣机厂至今,王海江已走过了近24年的创业发展路,并惠及了多位亲属和公司高管,如今公司时隔两个月再次站到了北交所的大门前。你看好信胜科技的此次上市吗?
相关文章

最新评论