新华基金高管层再调整:老将徐端骞挥手作别 财务背景张鹏接棒
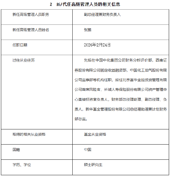
近日,新华基金发布基金行业高级管理人员变更公告,任期15年9月,副总经理兼首席信息官徐端骞因个人原因离任,新任张鹏为副总经理兼财务负责人,任职日期2026年2月24日。



徐端骞堪称新华基金“元老级”人物。他于2006年12月加入公司,任职时间超过19年,自2010年6月起便开始担任副总经理职务,履职时间长达15年9个月。公告显示,徐端骞曾任上海君创财经顾问有限公司并购部经理、新时代证券投行部项目经理等职,加入新华基金后历任总经理助理兼运作保障部总监,见证了公司多个阶段的发展与变迁。
接任者张鹏则于2024年4月加入新华基金,此次升任前担任总经理助理兼计划财务部总监。根据披露的履历,张鹏拥有多元化的财务与投资管理背景:曾先后在中国中化集团公司财务分析评价部、西南证券固定收益融资部、中国化工油气股份有限公司监事部等机构任职,后任北京富华金控投资管理有限公司首席风险官、长城人寿保险股份有限公司资产管理中心直接投资室负责人、财务部总经理助理、副总经理及负责人。
值得注意的是,近两年新华基金核心管理层变动较为频繁。2024年12月,副总经理蒋茜因个人原因离任,其任职时长不到11个月;2025年1月,时任总经理杨金亮与副总经理兼董秘崔凤廷同日离任,两人任职均不足两年;同年12月,副总经理王之光也因个人原因离任,任期仅14个月。加上此次离任的徐端骞,不到两年时间,新华基金已有四位副总经理级别高管离任

在董事长层面,公司同样经历了更迭。2024年12月,于春玲因个人原因离任董事长一职,由恒泰证券总裁银国宏接任董事长。随后,恒泰证券和北京华融向新华基金注资约8亿元,注册资本由约2.18亿元增至约6.28亿元
新华基金成立于2004年12月9日,是我国西南地区第一家公募基金管理公司。公司注册地为重庆,经营管理中心位于北京。目前股东结构为:恒泰证券持股52.99%,北京华融综合投资持股43.18%,杭州永原网络科技持股2.10%,重庆市江北区国有资本投资运营管理集团持股1.73%。截止2025年12月31日,资产规模571.1亿元。非货币资产规模318.49亿,排名90/164位。从产品结构来看,呈现显著的“债强股弱”特征,债券型基金规模达251.17亿元,占非货规模近八成,而权益类产品合计不足70亿元。



业内人士指出,核心高管层持续动荡背景下,由财务背景出身的新领导班子接掌帅印,能否在成本管控与精细化管理上有所突破,进而稳住阵脚、重拾增长,将是市场后续关注的焦点。
相关文章

最新评论