涉嫌严重违纪违法,绿城水务董事长黄东海被查!原定下周主持股东会
登录新浪财经APP 搜索【信披】查看更多考评等级
每经记者|吴泽鹏 每经编辑|黄胜
又一家上市公司的“一把手”被查。
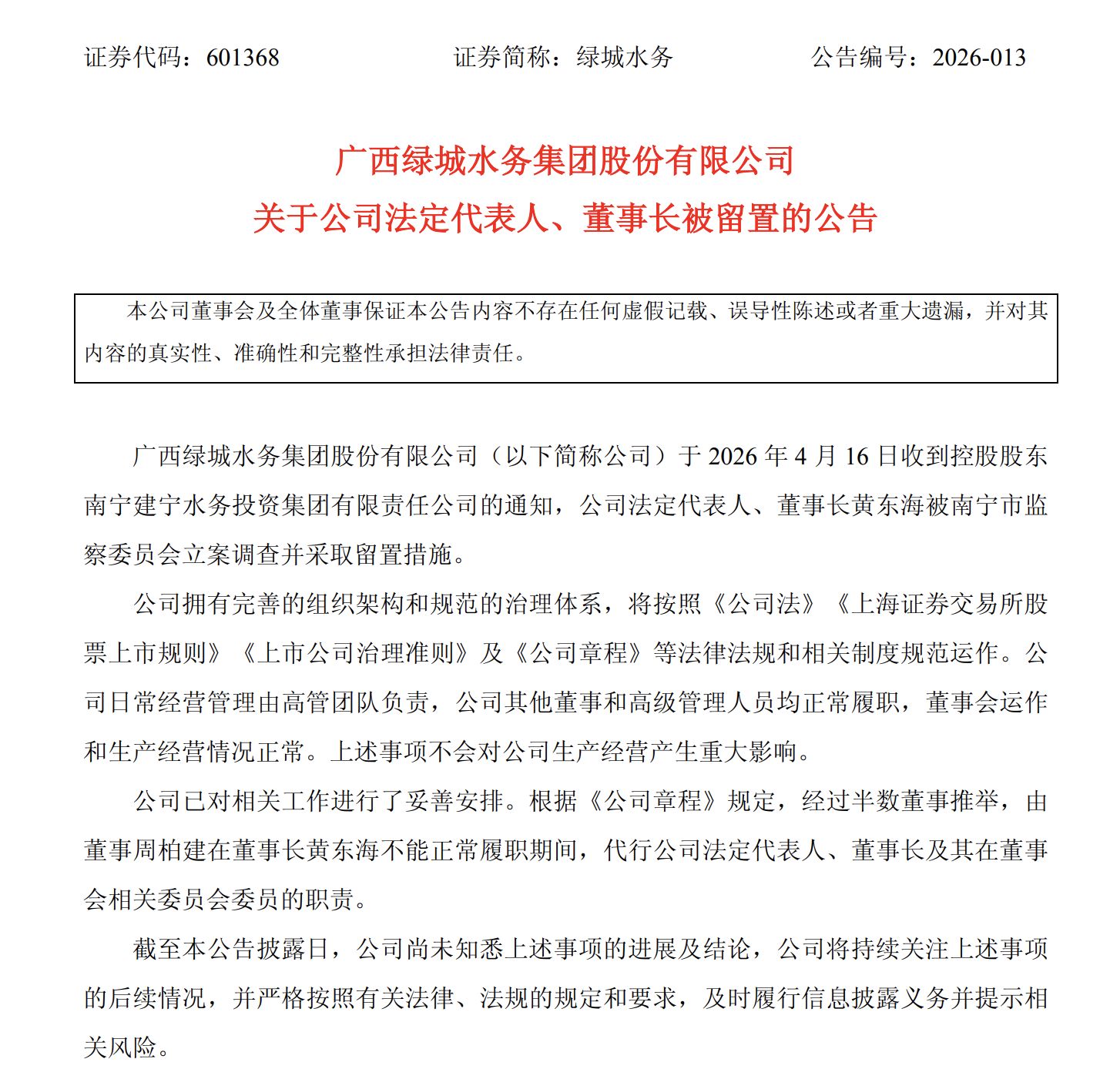
4月17日晚间,绿城水务(SH601368,股价4.8元,市值42.4亿元)公告称,公司于4月16日收到控股股东南宁建宁水务投资集团有限责任公司(以下简称建宁集团)的通知,公司法定代表人、董事长黄东海被南宁市监察委员会立案调查并采取留置措施。
《每日经济新闻》记者注意到,就在上个月底,黄东海还主持召开了绿城水务公司董事会会议,审议2025年年报等事项。而按照原计划,他本应在下周,即4月22日主持召开公司2025年年度股东大会。
除绿城水务发布公告外,记者还查询到,南宁市纪委监委官网于4月17日下午也发布了该消息,其中提到,广西绿城水务集团股份有限公司董事长黄东海涉嫌严重违纪违法,目前正接受南宁市纪委监委纪律审查和监察调查。
“”

根据绿城水务2025年年报,黄东海自2014年起出任公司董事长,其出生于1971年12月,现年54岁,为高级经济师,现任绿城水务党委书记、董事长,同时也是控股股东建宁集团的党委书记、董事长。此前,他曾担任南宁市自来水公司企业管理办公室主任、总经济师、副经理兼总经济师,南宁开通塑管有限公司董事长,建宁集团董事、副总经理、党委副书记,以及绿城水务总经理等职务。
对于这一突发状况,绿城水务在公告中表示,公司拥有完善的组织架构和规范的治理体系。目前公司日常经营管理由高管团队负责,其他董事和高级管理人员均正常履职,董事会运作和生产经营情况正常,上述事项不会对公司生产经营产生重大影响。
为了保证公司正常运作,绿城水务称已对相关工作进行了妥善安排。根据《公司章程》规定,经过半数董事推举,由董事周柏建在黄东海不能正常履职期间,代行公司法定代表人、董事长及其在董事会相关委员会委员的职责。
绿城水务表示,截至公告披露日,公司尚未知悉上述事项的进展及结论,将持续关注后续情况,并严格按照有关法律、法规的规定和要求,及时履行信息披露义务。

黄东海被留置一事颇为突然,记者查询发现,就在被宣布调查的三周前,黄东海还以董事长身份正常履职。
根据绿城水务公告,3月25日,公司召开了董事会会议,会议由董事长黄东海召集和主持,这次会议审议了包括“2025年年度报告”等在内的14项议案。此外,绿城水务将于4月22日召开公司年度股东大会,主持人也是黄东海,这意味着,如果不是此番被查,黄东海本应在下周主持召开年度股东会。

根据绿城水务刚披露的年报,该公司去年实现营业收入约25.03亿元,同比增长1.02%;实现归母净利润约9522.47万元,同比增长8.29%。对于净利润的增长,公司解释称,主要得益于售水量和污水处理量增长、深化精益管理降本增效,以及融资成本降低等因素。
但在业绩增长的同时,绿城水务资产负债率近年来攀升较快。根据各年年报,截至2025年底,公司资产负债率达到81.02%,较上期(2024年底)增加1.39个百分点;记者查询发现,2023年底其资产负债率为77.86%。
绿城水务主要从事自来水生产供应及生活污水处理业务。东财Choice数据显示,在20家环境治理(申万二级行业)A股公司中,只有2家公司的资产负债率在80%以上,另一家为ST公司,行业均值为61.62%。
封面图片来源:每经媒资库
相关文章

最新评论