日出东方任命刘迟到为董秘兼投资总监:1月入职4月履新,履历横跨多家券商资管机构 | 长三角资本局
登录新浪财经APP 搜索【信披】查看更多考评等级
炒股就看金麒麟分析师研报,权威,专业,及时,全面,助您挖掘潜力主题机会!
文|新浪财经上海站 十里
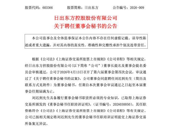
4月13日,日出东方公告称,聘任刘迟到为公司董事会秘书,任期自董事会审议通过之日起至本届董事会届满。单看这则公告,这不过是一家A股公司常见的人事变动;但若把镜头拉近,刘迟到的履历和他上任的时间点,却让这次任命多了几分资本市场意味。

和许多从公司内部法务、证券事务一路成长起来的董秘不同,刘迟到更像是从二级市场“反向走进”上市公司的人。公告显示,他曾先后在天相投资、浙商证券、申万宏源、毕盛资产、东海证券等机构任职,做过行业研究员,也做过投资经理,今年1月加入日出东方,现任董事会秘书兼投资总监。这样的履历,在A股董秘群体里并不算最常见,却很容易传递出一个明确信号:这不是一位纯粹意义上的“信披执行者”,而更像是一位兼具研究、投资和资本市场沟通背景的职业经理人。

换句话说,刘迟到上任,首先被看到的,不只是“谁来接董秘这个职位”,而是日出东方准备让谁来站在公司和资本市场之间。
这家公司并不缺资本市场故事。日出东方从太阳能热水器起家,后来不断向清洁热能、清洁电能等方向延展。公司2025年前三季度营收与利润双降,但现金流改善显著:年初至报告期末,营业收入同比下降14.67%,归母净利润同比下降45.46%,扣非净利润由盈转亏至-994万元,同比下滑180.16%
日出东方如今业务在拉长,概念在变多,资本市场也越来越关注这家公司究竟该如何被定义。尤其是在2024年11月,公司股价因市场围绕“超充站”“华为合作”等概念的追逐而出现异常波动时,日出东方曾连续发布公告提示风险,明确表示相关业务尚未形成大规模收入和收益。彼时的市场热度很高,公司却不得不一遍遍提醒投资者冷静,这本身就说明,面对复杂的市场预期,上市公司与资本市场之间的沟通,已经不只是简单的信息披露问题。
从这个角度再看刘迟到的履历,意味就出来了。
研究员出身的人,擅长的是把业务翻译成行业逻辑,把财务数据转化为市场能听懂的语言;投资经理出身的人,更清楚二级市场在看什么、担心什么、会放大什么。当天相投资、浙商证券、申万宏源、毕盛资产、东海证券这些机构背景,落到一家上市公司的董秘岗位上,外界自然会关心,这家公司是不是正在试图强化自己与资本市场之间的“解释能力”。
更关键的是,刘迟到不是在一个完全平静的时点上任。

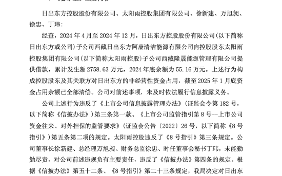
2025年9月,上交所曾对日出东方、控股股东太阳雨控股集团、关联方西藏隆晟以及多名责任人作出通报批评。根据纪律处分决定书,2024年度,日出东方全资子公司曾向控股股东同一控制下企业提供借款,累计发生额2758.63万元。被点名的责任人中,包括时任董事长徐新建、时任总经理万旭昶、时任财务总监徐忠,以及时任董事会秘书丁玮。上交所同时要求公司就信息披露和规范运作中的合规隐患进行深入排查,并提交整改报告。
也正因为有这段背景,刘迟到此时被推上董秘岗位,位置就显得有些微妙了。
董秘当然不是万能角色,公司的经营、治理、内控,从来不是一个人可以单独改写的。但在A股语境里,董秘又恰恰是最容易被外界赋予象征意义的岗位之一。一个来自券商和资管系统的人坐上这个位置,市场看到的,往往不只是履历本身,而是公司对外部世界释放出的态度:在经历过概念热度、股价异动、关联方资金占用及监管处分之后,日出东方需要的,或许不只是一个熟悉流程的信披负责人,更是一个知道市场怎样看公司、也知道公司该如何重新被市场理解的人。
这也是刘迟到这次上任最值得写的地方。
他的履历没有制造业高管常见的工厂、销售、生产标签,而是带着鲜明的金融机构烙印。他不是从日出东方内部一路成长起来的老臣,而是一个在今年1月才加入公司、在短短数月后便被扶上董秘岗位的“外来者”。在不少A股公司里,这样的安排往往意味着,公司对这个岗位的期待,已经不只是事务性层面,而是希望它承担更多资本市场沟通、价值传递乃至治理修复的功能。
因此,这则公告真正的看点,并不只是“日出东方聘任了一位新董秘”,而是日出东方选择了一位什么样的新董秘。
当公司从传统清洁能源制造商走向更复杂的产业叙事,当股价经历过概念热度带来的情绪放大,当治理层面又留下过被监管点名的痕迹,一个有券商研究背景、有买方投资经验的人,出现在董秘兼投资总监的位置上,本身就是一则带有时代感的人事样本。
相关文章

最新评论