两股同日被ST,一股年内大涨138%
记者|江佩霞 见习记者林芊蔚
编辑|刘巷
4月10日,A股一只财务造假股、一只翻倍牛股同日公告被ST。Wind数据显示,两股持股股民合计超4万。
财务造假,海泰发展(维权)将被ST
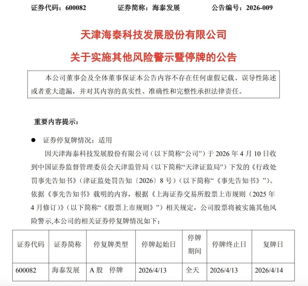
海泰发展(600082)4月10日发布公告称,公司收到天津证监局《行政处罚事先告知书》,因2021年至2022年年度报告存在虚假记载,公司股票将被实施其他风险警示,股票简称将变更为“ST海泰”,股票将于4月13日停牌一天,4月14日起正式实施其他风险警示。

公告显示,海泰发展2021年年报、2022年年报存在虚假记载,其中营业收入两年分别虚增2.52亿元、2.26亿元,占当期披露营业收入比例分别为27.66%、45.88%;营业成本分别虚增2.49亿元、2.24亿元,占当期披露营业成本比例分别为31.22%、57.59%;利润总额分别虚增267.18万元、198.6万元,占当期披露利润总额比例分别为17.77%、12.10%。
针对上述违规行为,天津证监局拟对海泰发展作出行政处罚,责令公司改正,给予警告,并处以400万元罚款;同时对董建新、李宏亮、任宇等6名时任公司高管给予警告,并合计处以530万元罚款。
业绩预告显示,2025年海泰发展归母净利润预计亏损5700万元至8550万元。
4月10日,海泰发展收于3.51元/股,当日涨幅1.45%,市值22.68亿元。

翻倍股雪浪环境将被ST
4月10日晚间,雪浪环境(证券代码:300385)发布公告称,因公司最近三个会计年度扣非前后净利润孰低者均为负值,且2025年度审计报告被出具带持续经营重大不确定性段落的无保留意见,触及深交所《创业板上市规则》相关规定,公司股票交易将被实施其他风险警示。
根据安排,公司股票自4月13日开市起停牌1天,并于4月14 日开市起复牌并实施其他风险警示,股票简称由“雪浪环境”变更为“ST雪浪”,股票代码不变,日涨跌幅限制仍为20%。

值得一提的是,在财务困境背景下,雪浪环境的预重整工作自2026年以来持续推进,成为市场关注的核心焦点。3月20日,雪浪环境与产业投资人签署《重整投资协议》,投资总额约为8.54亿元,完成后氦星万联将成为公司控股股东,为公司债务化解与业务重整注入关键资金支持。
在预重整预期推动下,雪浪环境股价2026年以来大幅上涨,截至4月10日收盘,公司股价报14.80元/股,较2025年末的6.22元/股上涨137.94%,年内涨幅超一倍,在环保板块中表现突出。

雪浪环境是国内烟气净化与灰渣处理系统解决方案提供商,主营业务围绕工业烟气净化、固体废物处理处置、垃圾焚烧发电等环保领域展开,主要服务于垃圾焚烧、钢铁、冶金等下游行业。
4月10日晚披露的2025年年报显示,公司当期实现营业收入4.28亿元,同比下降 28.69%;归母净利润为-2.32亿元,扣除非经常性损益后的净利润为-2.36亿元,亏损规模依然较大。叠加2023年度、2024年度扣非净利润连续为负,公司已连续三年未能实现扣非盈利,财务基本面持续恶化。
财务风险方面,截至2025年末,公司资产负债率高达95.54%,濒临资不抵债,流动性缺口显著。同时公司存在债务逾期、银行账户冻结、多项诉讼与仲裁事项,现金流持续紧张,正常生产经营受到明显制约。
相关文章

最新评论