中金公司、银河证券,再现高管“互换”!
炒股就看金麒麟分析师研报,权威,专业,及时,全面,助您挖掘潜力主题机会!
来源:金融时报
中金与银河,又“换”人了。
3月30日,两家“汇金系”券商同日官宣高管变动:中金公司迎来两位中国银河证券背景的新任管委会成员,银河证券则补位两位“女将”出任副总裁,分别来自中金公司以及股东方中投公司。


高管“互换”再添新例
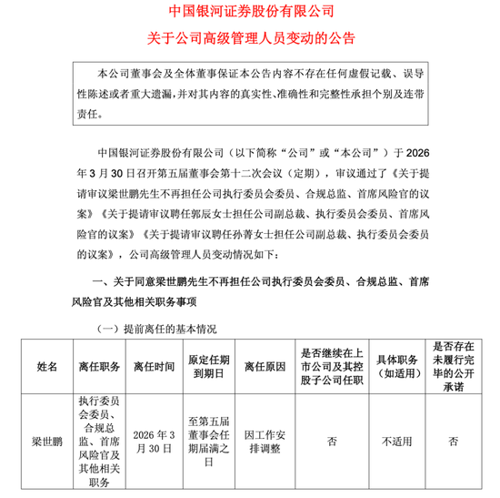
具体来看,公告显示,中金公司聘任梁世鹏、郭济敏为公司管委会成员,其中梁世鹏接棒周佳兴出任合规总监。值得注意的是,两位新晋高管均来自同属“汇金系”的中国银河证券。
其中,梁世鹏原为银河证券执委会委员、合规总监、首席风险官,更早之前曾历任西藏证监局副局长、青海证监局局长;郭济敏原为银河证券FICC业务总部总经理,在债券市场深耕多年,拥有深厚的投研积淀与业务管理经验。自2025年12月、2026年2月起,梁世鹏、郭济敏已分别任中金公司党委委员。
同一时间,中国银河证券也公告,梁世鹏辞任公司执行委员会委员、合规总监、首席风险官,并官宣两位新任副总裁。值得关注的是,此次履新的两位高管均为女性——郭辰来自中投公司,孙菁来自中金公司。
其中,郭辰出任中国银河证券副总裁、执行委员会委员、首席风险官。履历显示,郭辰早年在中央汇金任职,自2007年起在中投公司担任风险管理相关要职,2025年12月加入中国银河证券直至本次升任。孙菁则出任中国银河证券副总裁、执行委员会委员,她自2004年8月加入中金公司,至今任职超过21年,曾担任中金基金总经理,拥有多条线业务经验,主攻资管业务方向。
人才“双向流动”由来已久
若将视线拉长,中投公司旗下中金公司与中国银河证券之间的高管“双向流动”早有先例。2022年7月,中金公司投行部负责人王晟“空降”中国银河证券出任总裁,开启跨公司任职之旅;2023年10月,时任中国银河证券董事长陈亮调任中金公司党委书记、董事长,而已在银河历练一年多的王晟则顺势接棒董事长一职。至此,两家头部券商的负责人完成互换。
同一时期,中国银河证券原业务总监、董事会秘书杜鹏飞调任中金公司党委委员、管委会成员。2025年11月,中金资本运营有限公司完成工商变更,杜鹏飞正式接任董事长职务。
2024年初,拥有16年中金投行经验的“老将”马青海履新中国银河证券,出任投资银行委员会执行主任,主管股权业务。他曾主导或参与了中国南车A+H股IPO、南北车合并、圆通借壳大杨创世、陕西煤业A股IPO等多个重要项目。
从董事长到总裁,从合规总监到业务部门负责人,两家券商的人才交流已覆盖决策层、风控线、投行线、资管线、固收线等多个维度。
这一系列人事调整,根源在于两家券商同属一个“大家庭”,中金公司与中国银河证券均为中央汇金旗下核心券商,而中央汇金由中投公司100%控股。尽管人事互动频繁,两家券商的战略定位却日益清晰:在“汇金系”券商版图中,中金公司以投行和跨境业务见长,正在通过吸并整合进一步强化头部地位;中国银河证券则以零售经纪和渠道覆盖为根基,加速向财富管理和机构业务转型,国际化布局走差异化路线。
市场普遍预期,随着中金公司吸并东兴证券、信达证券持续推进,“新中金”与中国银河证券将成为中投公司旗下位于北京的两大核心券商平台,未来两者间的人才流动或更加常态化。
年报“成绩单”均增幅明显
除人事变动外,随着年报密集披露,两家“汇金系”头部券商经营业绩如何亦备受关注。
3月30日晚间,中金公司、中国银河证券双双交出2025年度成绩单,业绩表现颇为亮眼。其中,中金公司实现营业收入284.81亿元,同比增加33.50%;归母净利润97.91亿元,同比增长71.93%;总资产规模突破7800亿元。
中国银河证券2025年实现营业收入283.02亿元,同比增加24.34%;实现归母净利润125.2亿元,同比增加24.81%,创下公司成立以来最高水平;总资产规模升至8550余亿元。
从具体业务板块来看,中金公司投行优势巩固,中资企业全球IPO融资规模、港股IPO承销规模、中资境外债承销规模、中国并购市场交易规模等均排名居首,同时在资产管理、私募股权、财富管理等业务板块保持业内领先优势。值得一提的是,2025年,中金公司境外收入同比增长58%,占总收入近三成。去年,中金公司于阿联酋迪拜国际金融中心正式开设分公司,成为首个在海湾地区设立持牌分支机构的中资券商。
中国银河证券方面,财富管理业务仍是其收入来源“大头”,实现营业收入134.72亿元,同比增长28.36%,截至2025年末,公司经纪业务客户总数超1930万户,同比增长11.56%;金融产品保有规模达2519.48亿元,较上年末增长19.3%。值得一提的是,中国银河证券于2023年成立的机构业务条线,在2025年呈现出爆发式增长,贡献营收17.4亿元,同比暴增508.20%。
相关文章

最新评论