华泰证券资产管理高管再调整:司晓彬升任副总经理 年内管理团队完成多轮换防
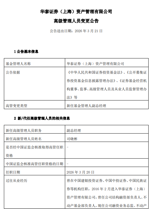
近日,华泰证券(上海)资产管理有限公司发布高级管理人员变更公告,新任司晓彬为副总经理,任职日期2026 年3月20日。此次内部提拔,是华泰证券资产管理今年以来管理团队密集调整的最新一例。


内部提拔再添一例:司晓彬从融资业务总监升任副总
公告显示,司晓彬在证券行业拥有丰富履历,曾先后在中国建银投资证券、中国中投证券、中国民族证券等机构任职。2016年2月,他加入华泰证券(上海)资产管理有限公司,历任结构融资部负责人、不动产基金部负责人,现任公司融资业务总监、不动产基金部总经理。从其履历来看,司晓彬长期深耕资产证券化(ABS)与不动产投资领域,是公司相关业务板块的核心骨干。
此次升任副总经理,意味着司晓彬正式进入公司高管序列。业内人士指出,从业务条线负责人直接提拔为副总,体现了公司对资产证券化及不动产基金业务的战略重视,也反映出华泰证券资管倾向于从内部选拔、培养高管的用人导向。
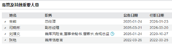
今年华泰证券(上海)资产管理今年管理团队调整,原总经理江晓阳升任董事长,副总经理朱前升任总经理,首席风险官覃洁离任,新任刘博文为首席风险官;副总经理潘熙离任。

年内管理层密集换防:江晓阳升任董事长,朱前任总经理,多位高管履新
今年以来,华泰证券资产管理已发生多起核心管理层变动。2月,公司原总经理江晓阳升任董事长,原副总经理朱前升任总经理,完成一二把手的平稳交接。1月,公司首席风险官覃洁因个人原因离任,由刘博文接任。同时,副总经理潘熙也离任。
至此,华泰证券资资产管理今年已完成董事长、总经理、副总经理、首席风险官等多个核心岗位的调整。新管理团队呈现“内部提拔+专业匹配”的特点:江晓阳此前长期分管公司投研业务,升任董事长后将继续主导战略方向;朱前曾分管市场与产品条线,接任总经理后将统筹公司日常经营;刘博文接任首席风险官,有助于保障公司在业务扩张过程中的合规风控;司晓彬作为ABS与不动产领域专家,升任副总后将进一步强化相关业务板块。
华泰证券(上海)资产管理有限公司成立于2014年10月16日,由华泰证券股份有限公司全资控股的券商资管公司。公司注册资本26亿元,在上海、北京、南京、深圳等地设有办公地点。截至2025年底,基金资产规模1808.3亿元,非货币资产规模260.56亿元,在164家基金公司中排名第97位。

现有公司主要成员:

在券商资管行业加速向主动管理转型的背景下,华泰证券资产管理近年来持续加码ABS、公募基金、不动产投资等业务。此次管理团队的系统性调整,被市场解读为公司为下一阶段发展所做的组织准备。随着新管理团队到位,华泰证券资产管理能否在巩固ABS业务优势的同时,进一步提升主动管理能力、拓展公募产品线,值得持续关注。
备注:文中数据来源于wind、基金公告; AI辅助生成;基金有风险,投资需谨慎!
相关文章

最新评论