宇树毛利率直逼60%!红杉、经纬等明星资本造富潮?雷军已套现8000万
炒股就看金麒麟分析师研报,权威,专业,及时,全面,助您挖掘潜力主题机会!
来源:金石杂谈
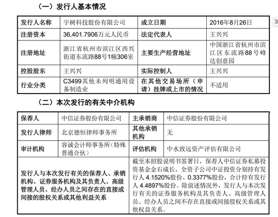
3月20日,机器人突发重磅利好,上交所受理宇树科技股份有限公司科创板IPO申请,拟发行40446034股公司股份,发行比例不低于发行后总股本的10%。其中,中信证券不仅是公司独家保荐人,还通过旗下子公司金石成长、中证投资持有公司4.4897%的股份。

今年1月,关于“宇树科技IPO绿色通道被叫停”的消息刷屏社区网络,彼时消息称监管希望降温,机器人泡沫太大了。而宇树当时表示,并未申请“绿色通道”,报道内容不符。此次,提交招股书,或给周一的人形机器人板块带来一定利好。
宇树科技是中国领先的高性能通用机器人公司,专注于高性能通用人形机器人、四足机器人、机器人组件及具身智能模型的研发、生产和销售业务。截至目前,四足机器人销量超3万台,2023年自研人形机器人H1及24年G1推出以来,销量快速增长,25年销售5500台,出货量全球第一。
公司人形机器人性能也不短提升,25年初16台H1参与央视春晚表演《秧BOT》;25年5月G1成为 《CMG 世界机器人大赛•系列赛》机甲格斗擂台赛唯一参赛机型,开启了全球人 形机器人格斗竞技新领域;8月在首届世界机器人运动会中夺得跑步、接力跑、障碍赛等多个第一,拿到11枚金牌。其他不胜枚举。
收入构成方面,四足机器人一度是公司营收主力,但是到了2025年被人形机器人超越。截至2025年前9月,宇树人形机器人收入5.95亿,占比51.53%;四足机器人收入4.88亿,收入占比42.25%。

收入来看,宇树科技在2022年至24年分别实现收入3.66亿、3.91亿、15.27亿以及25年前3月实现28.65亿的营收,24年以来营收增速爆发式增长,25年前9月收入几乎是24年全年收入的2倍。
宇树科技毛利率非常高,从22年的44%一路增长,目前毛利率高达59.45%;收入爆发式增长,毛利高,带动公司利润大幅增加,22年至23年还处于亏损状态,但24年利润扭亏为盈,且盈利为0.95万,25年前9个月利润已超1个亿。

而根据其单独列示的25年年度业绩,营收增长335%至17.08亿,利润增长204%至2.88亿,是24年利润的3倍。

宇树科技上市拟发行不少于40446434股股份,拟募集总额42亿,由此估算发行价在100元左右。公司募资主要用于智能机器人模型研发项目、新型智能机器人产品开发项目、机器人本体研发项目以及智能机器人制造基地建设项目。

宇树机器人还存在几个问题或隐忧:1)研发支出占比历史新低。虽然公司营收高速猛进,但是宇树科技的研发投入并没有和收入一样高速增长,25年前9月虽然有9000万的研发费用,历史最高,但是研发占比只有7.73%,可谓历史最低。23年研发费用占比更是高达31.39%。

2)存货跌价风险。2022年至24年以及25年前9个月,公司存货账面价值分别为0.78亿、0.79亿、1.41亿以及2.78亿,存货价值占流动资产比重10%以上,尤其25年前9个月存货账面值翻倍式增长。与此同时,该公司存货跌价准备分别为653万、971万、1679万以及2281万。在不利的市场环境下,存货跌价可能会影响公司业绩的稳定性。
3)应收账款增加也会影响公司业绩稳定性。报告期各期末,公司应收账款余额分别为784.67万元、1106.71万元、2159.48万元和8345.65万元,占同期营业收入比例分别为6.38%、6.95%、5.50%和7.15%。
4)宇树科技境外收入较高,占比高达35%以上,或面临外围市场的冲击以及汇率波动带来的汇兑损益风险。以2025年前9月为例,境外收入高达4.53亿,收入占比近40%。
5)宇树科技业绩高速增长的不可持续性。25年收入增长335%,利润增长2倍多,在成长初期能够实现,但随着宇树科技发展不断成熟,尤其面临新产品推广、原材料成本、研发投入强度等多重不确定性的时候,将很难实现。
宇树科技成立于2016年,2025年5月完成股份制改造,公司实控人是王兴兴,上市前合计控34.76%的股份,同时拥有68.78%的表决权,发行后王兴兴表决权比例将不高于65.3%。此外,公司员工持股平台上海宇翼持股10.94%,红杉资本持股6.21%,汉海信息持股7.61%。

截至目前,宇树科技明星股东云集,红杉资本、经纬创投、美团均持股超5%,公司还聚集了源码资本、深创投、腾讯、蚂蚁、中信证券等明星资本。
此前金石杂谈报道,宇树科技天使投资人,也就是第一个投资人是尹方鸣,他是前roobo联合创始人,目前是银河通用合伙人。根据招股书,尹方鸣在24年8月刚刚退出董事席位。
2020年1月就获得顶级VC红杉资本投资,还有腾讯系的德迅投资;5月,红杉再度投资;2021年7月吸引雷军旗下顺为资本的千万美元融资;
2022年2月第二次增资,深创投投资500万,雷军旗下的顺为资本再投资2343万元,22年8月深网投资投了2000万,24年1月经纬创投7150万受让股份;
同样在24年1月,美团旗下汉海投资2.48亿,中信旗下金石成长投资1.55亿,曹毅的源码资本投资5000万,深创投再投4000万,中网投资3000万。

24年6月至8月,雷军的顺为资本套现1000万美元+1500万人民币,美团接手1000万美元,上海科创接手1500万元;源码资本再度受让3000万元。

24年8月,机器人基金投资1.5亿,中关村科学城投资3924万,美团投资2888万,经纬中国再投1632万,红杉投资2129万,中信投资1423万,深创投611万。此外,24年9月和25年5月再度发生股权转让。

25年6月再度增资,中国移动投资8000万,腾讯8000万,美团7245万,机器人基金3572万,源码1659万,经纬中国4094万,中网投资1584万,深创投968万。
此外,源码资本还受让王兴兴价值5000万元的股份。同期,上海宇翼14.4668万受让了14.4668万的注册资本,持股为10.9414%。

值得注意的是,宇树科技25年6月投后估值127亿元。若按127亿估值计算,王兴兴持股市值30.25亿,员工持股平台市值13.9亿,美团持股9.6488%对应市值12.25亿,红杉资本持股7.1149%对应市值9.04亿,顺为资本持股市值5.62亿,经纬中国持股5.4528%对应市值6.89亿,中信证券持股4.4897%对应市值5.7亿,源码资本持股市值3.31亿。

据金石杂谈统计,美团共计投资4.18亿,已经浮盈2倍;源码资本投资1.47亿,已浮盈125%,中信证券投资1.69亿,已浮盈237%;经纬中国投资1.29亿,已浮盈434%。而雷军的顺为资本已套现0.84亿,有腾讯联合创始人曾李青创立的德迅投资已套现3000万。
宇树科技一旦上市,该公司大概率要冲刺1000亿元市值,届时美团将浮盈超20倍,收益逼近100亿;源码浮盈16倍或赚25亿;中信浮盈超25倍或赚40多亿;经纬中国浮盈超40倍,赚超50亿。
此外,腾讯持股0.5986%(投资8000万),蚂蚁集团持股0.6715%(投资9000万),若市值冲刺1000亿,腾讯持股将增至5.986亿,蚂蚁持股将增至6.715亿,浮盈也有六七倍。

相关文章

最新评论