中信建投:从四大经济区域看2026年地方两会
炒股就看金麒麟分析师研报,权威,专业,及时,全面,助您挖掘潜力主题机会!
来源:中信建投证券研究
文|胡玉玮 冯天泽
从2026年地方两会来看,各地经济工作目标与重点任务呈现出明显的结构重塑特征。GDP增速目标整体略有下调,在“树立和践行正确政绩观”的要求下,更需关注的是目标背后的结构取向与任务排序变化:一是普遍强调“扩大内需”与“现代化产业体系建设”,内需不再单指消费刺激,而是供需协同与产业升级并行;二是财政收入目标设置明显审慎,GDP与财政增速存在“剪刀差”,反映在财政约束强化背景下对增长质量与风险可控性的重视;三是“新质生产力”成为高频关键词,但各地赛道选择差异显著。总体而言,2026年地方两会所体现的经济工作逻辑,已从总量扩张转向功能分工与结构优化并行,目标设定更加务实,工作重点更加聚焦,四大经济区域发展各有侧重。

与2025年相比,全国GDP目标加权平均值从5.26%小幅下调至5.03%,体现了树立和践行正确政绩观要求下更加务实的态度,全国GDP增速目标或相应下调为4.5%-5%。值得关注的是目标背后的结构取向变化:一是增长动能切换路径清晰。不再是单一强调投资扩张,而是普遍将“扩大内需”与“现代化产业体系建设”并列为首要任务。固定资产投资目标较2025年明显收敛,而“大力提振消费”在政策排序中的实质性地位显著上升,标志着增长逻辑正从“投资驱动的规模扩张”转向“消费牵引的良性循环”。二是财政约束下的增长含金量受关注。多地财政收入目标与GDP目标存在明显剪刀差,较2025年更趋审慎,这直接反映了在土地收入调整、债务约束强化的背景下,地方政府更加注重增长质量与风险可控,增长动力正转向结构性工具与产业链培育。三是新质生产力成为核心抓手,但区域分工格局清晰、各地赛道选择差异显著,形成了“东领创新,中主制造,西供算力,北固根基”的互补型布局,避免了同质化竞争。
区域层面,四大经济板块发展各有侧重,形成功能互补的梯度结构:东部地区目标围绕5%左右,以消费扩容和创新驱动为核心;中部地区目标维持在5%-5.5%,突出制造业承接与内循环枢纽功能;西部地区目标相对偏高,以基建投资和资源转化为支撑;东北地区目标在4.5%-5%之间,更侧重内需修复与特色产业突破(如冰雪经济、粮食安全),呈现“修复型”增长特征。总体而言,2026年地方两会的经济工作逻辑已从总量扩张转向功能分工与结构优化。目标设定更加务实,工作重点更加聚焦,通过区域间的差异化布局和协同,为“十四五”圆满收官与“十五五”稳健开局夯实了兼具韧性与质量的基础。

一、主要经济社会增速目标
(一)GDP增速目标
如果说2025年是“稳中求进”基调的延续之年,那么2026年则是在“十四五”规划收官、“十五五”规划开启的背景下,对增长结构进行进一步优化与校准的重要阶段。从四大分区GDP目标均值来看,全国增长中枢稳定在5%左右,区域之间形成梯度分布:西部地区均值相对较高,东北地区相对偏低,东部与中部基本围绕5%区间窄幅波动。这一分布体现的是区域功能定位与发展阶段差异。西部地区在补齐基础设施短板、推进国家重大战略方面承担重要任务;中部地区在制造业承接与内需扩展中发挥枢纽作用;东部地区强调创新驱动与高质量发展;东北地区则处于产业结构优化与动能转换的关键阶段。
从总量加权视角看,以2024年各省GDP总量为权重计算,2026年31个省区市GDP增速目标加权平均值为5.03%,较2025年加权平均值5.26%下调0.23个百分点。这一调整反映出各地在“十五五”开局之年更加务实的政绩观,也为应对外部环境不确定性预留政策空间。

与2025年相比,2026年更值得关注的是增长结构特征。各分区普遍存在经济增速目标高于财政收入增速目标的情况。西部地区差值相对较大,东北地区相对较小。该现象反映出不同区域在投资节奏、财政收入结构与产业盈利状况方面的差异。部分西部地区在重大项目推进背景下,投资拉动作用较为明显;东北地区在资源类产业盈利改善和国企改革推进背景下,财政收入修复较为稳健;东部地区则在保持增长稳定的同时,财政收入目标设定相对审慎,体现减税降费延续、房地产收入结构调整以及财政统筹安排的综合影响。不同区域呈现出差异化的增长模式。西部地区投资权重相对较高;中部地区增长与财政目标匹配度较为稳定;东部地区在保持适度增长的同时,研发投入与创新驱动特征更为突出;东北地区则表现为在较低增速区间内推进结构优化与财政修复。由此可见,即便增长目标处于相近区间,其动力来源与结构构成存在明显差异。
结构上看,2026年地方两会GDP目标加权平均值为5.03%,多数省份目标下调或区间化,体现务实审慎取向。21个省市下调目标,9个省市持平,仅江西上调。

2026年的宏观组合呈现“稳增长、审慎财政、温和价格”的特征。GDP目标保持在中枢区间,财政收入增速普遍较为稳健,居民消费价格目标维持在温和水平。整体来看,宏观政策延续稳健基调,在财政约束条件下,通过结构性工具与专项债等方式支持重点项目建设,强调风险防控与可持续性。

因此,2026年的GDP目标可以从三个层面理解:第一,作为“十四五”规划收官阶段的重要支撑,保障规划目标平稳实现;第二,在财政空间约束下进行审慎设定,兼顾稳增长与风险防控;第三,为下一阶段结构优化与政策衔接预留空间。增长目标的变化幅度或许有限,但其背后的结构导向与区域分工逻辑更加清晰。增长已不再单一强调规模扩张,而是更加注重结构优化、创新驱动与发展质量提升。


(二)主要经济社会发展目标
在GDP增速之外,规模以上工业增加值、固定资产投资、货物进出口总额、社会消费品零售总额、居民消费价格指数(CPI)以及城镇新增就业等指标,构成了地方政府2026年经济工作的核心“组合框架”。与2025年相比,2026年的指标设定呈现出明显的“稳中求进、以质为先”的特征。从定量角度看,经济增长的拉动方式正在发生深刻变化:过去依赖投资规模扩张的模式正在让位于消费的潜力释放与投资的结构优化。
根据各地政府工作报告数据加权计算,2026年各省GDP增长目标均值约为5.0%,较2025年的5.3%有所下调,体现了务实求稳的发展思路。与此同时,内需两大引擎的目标设定出现“一降一升”的结构性调整。固定资产投资目标普遍收敛,可比省份加权平均增速从2025年的6.3%降至5.1%;而社会消费品零售总额目标则展现出更强的政策决心,尽管受基数影响,2026年社零目标均值(约4.8%)略低于2025年(5.4%),但在各地2026年重点任务中,“大力提振消费”被更多省份置于首要位置,其对经济增长的拉动作用被寄予厚望。
与2025年相比,2026年的指标设定更加注重结构优化与可持续性,在保持稳定区间运行的同时,强调质量提升与风险防控。


1. 工业与投资:制造支撑与结构优化并行
从规模以上工业增加值目标看,多数制造业大省设定在6%—7.5%区间。例如,湖北提出7.5%左右,贵州7.5%左右,甘肃8%左右,河南、内蒙古、山东等均在6.5%左右或以上。这显示出制造业仍然是稳增长的重要支柱。然而,与工业生产的进取姿态相比,固定资产投资目标整体趋于审慎,其作为传统增长主动力的角色正在弱化。
多数省份固投目标设定在3%—8%区间,强调“量稳质升”“提质增效”。与2025年相比,固投目标均值出现明显下调。尤其值得关注的是,重点化债省份(如贵州、辽宁、天津)的目标普遍偏低,反映出在财政约束和债务风险防控背景下,依赖投资大规模拉动的模式难以为继。少数目标较高的地区(如新疆、海南、内蒙古)则主要依托国家重大战略和自贸港建设等特定支撑。
这表明,2026年的投资逻辑已不再是单纯追求对GDP的拉动系数,而是更聚焦于产业升级、能源转型、基础设施补短板以及“投资于人”(民生)等方向。投资的“发动机”角色,正让位于“稳定器”和“调结构”功能。
2. 外贸与消费:稳规模、提质量
在货物进出口方面,多数沿海省份强调“稳量提质”或设定温和增长目标。例如,广东提出3%左右,内蒙古5%左右,新疆、甘肃提出10%左右以上,海南提出15%以上,体现自贸港政策和开放平台建设的带动作用。整体来看,外贸目标以稳定规模和优化结构为主,反映出对外部环境不确定性的审慎评估。与投资的审慎形成鲜明对比的是,消费在各地政策优先级中的地位显著提升,成为拉动经济增长的主攻方向。
从目标数值看,社会消费品零售总额增速目标虽普遍集中在4%—6%区间,看似与往年持平甚至略降,但这主要是基于2025年消费恢复基数的理性判断。然而,从政策排序和发力强度看,消费的“实质性地位”大幅上升。多个省份将“大力提振消费”列为2026年政府工作首位任务,并通过“两新”政策加力扩围、推动中低收入群体增收减负、发展“情绪经济”“首发经济”等服务消费新业态来深挖消费潜力。例如,海南、上海等地明确提出通过新商品和新服务供给优化来牵引消费。
这表明,2026年的增长逻辑正在从“投资拉动的规模扩张”转向“消费牵引的良性循环”。通过提升居民消费能力和意愿,反过来引导投资方向(如投向更具市场潜力的新消费基础设施和产业),成为新的政策着力点。
3. 物价目标:温和区间运行
2026年,各省居民消费价格指数(CPI)涨幅控制目标普遍设定在2%左右或“保持合理水平”。与2025年相比,这一目标区间基本延续,体现出对物价稳定的高度重视。在2025年CPI涨幅整体偏低的背景下,2026年继续维持2%左右的目标,既为宏观调控预留空间,也有利于稳定市场预期。
个别省份表述为“合理回升”或“保持合理水平”,反映出对价格运行节奏的灵活安排。总体而言,物价目标强调稳中有度,而非追求明显抬升。
4. 就业目标:连续性与稳定性并重
在就业方面,多数省份2026年城镇新增就业目标与2025年大体相当或略有调整。例如,江苏提出120万人,广东110万人以上,河南110万人以上,浙江100万人以上。与2025年相比,部分省份目标略有下调,更多体现为与经济增长节奏匹配的理性设定。
总体来看,就业目标保持稳定,体现出地方政府在稳增长背景下对民生保障的高度重视。即便部分经济指标呈现结构调整,就业目标并未明显收缩,显示出政策连续性和稳定性。
5. 宏观组合特征:增长动能切换进行时——消费主导,投资优化
综合上述指标的定量与定性分析,2026年的经济目标组合清晰地勾勒出增长动能的切换路径:
一是从投资独大到消费牵引。固投目标的普遍收敛与消费政策地位的显著提升,形成了“一降一升”的鲜明对比,表明地方政府对经济增长拉动方式的认知已发生根本转变,即从供给端的投资驱动转向需求端的消费主导。
二是投资本身也在优化。投资不再追求规模,而是聚焦于与新质生产力、产业升级、民生保障相关的“有效投资”,其目标是从“拉高速度”转向“提升质量”。
三是消费与民生、就业形成联动。就业目标的稳定和“投资于人”理念的贯彻,为消费潜力的持续释放提供了基础支撑。
总体而言,2026年各地主要经济社会指标的设定,在数值上体现了务实与审慎,但在结构导向上极为清晰:经济增长正在经历从“投资拉动的规模扩张”向“消费牵引的良性循环”的动能切换。地方政府在财政约束与外部环境不确定性的背景下,通过稳健设定关键指标,着力激发消费潜能、优化投资结构,推动经济运行保持在合理区间,同时为产业升级与新动能培育创造条件。这种以“消费”为牵引、以“投资优化”为支撑的稳中求进取向,为“十五五”开局奠定了更为均衡和可持续的基础。
二、地方政府2026年工作任务分析
(一)地方政府重点工作任务分析
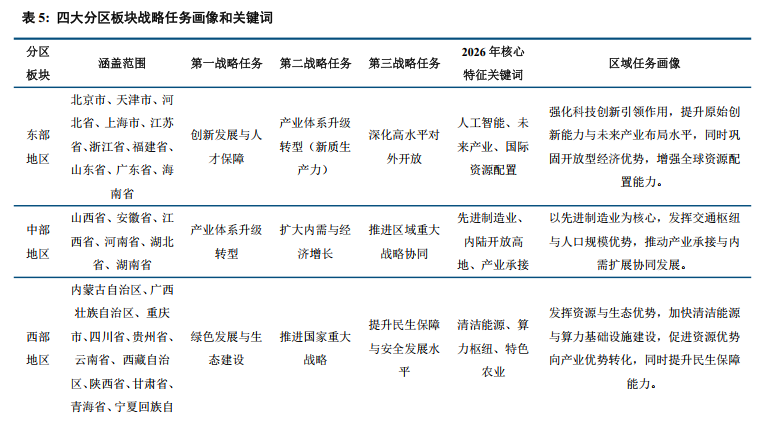
进入2026年,在“十四五”收官与“十五五”启动的衔接阶段,地方政府的工作逻辑明显从“总量扩张”转向“结构重塑”。与早期阶段较为同质化的“稳增长—上项目—扩投资”路径相比,今年各省份的任务排序呈现出鲜明的功能分工特征。不同区域根据国家战略定位、资源禀赋与发展阶段差异,在“攻”与“守”之间形成了较为清晰的协同结构:东部偏重创新突围,中部承担实体承重,西部侧重资源转化与安全底盘,东北着力结构修复与特色突破。



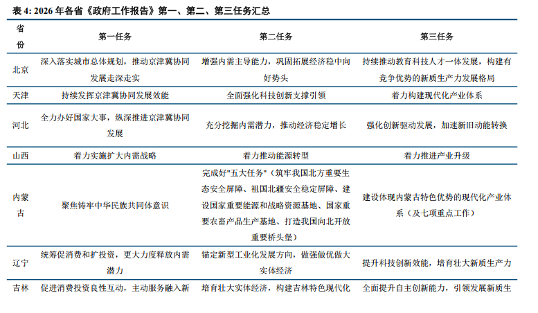
从第一战略任务的分布来看,“扩大内需”“科技创新”“现代化产业体系”“区域协同”等关键词高度集中,但其排序逻辑存在明显区域差异。东部地区的首要任务多围绕“协同发展”“稳增长与高质量发展”“创新体系建设”展开。例如,北京强调京津冀协同发展与新质生产力构建,上海强调核心功能提升与高水平开放,江苏、浙江强调科技创新与产业创新融合。这种排序反映出东部地区已进入以创新效率、全球资源配置能力和产业链控制力为核心的竞争阶段。其增长逻辑不再依赖单一投资扩张,而是通过制度型开放与技术突破实现价值链跃升。
中部地区更强调承接与升级的双重任务。河南提出融入全国统一大市场并拓展内需空间,湖北强调供需协同与先进制造业体系建设,湖南以大规模重点项目投资和消费拉动并行推进。中部地区在全国经济结构中承担“强腰”角色:一方面承接东部产业转移与技术外溢,另一方面通过交通枢纽与物流体系强化内循环支撑能力。在任务排序上,扩大内需与现代化产业体系建设往往位列前两位,显示出实体经济稳增长的重要性。
西部地区的任务逻辑更具转化型特征。多数省份将扩大内需、资源开发、绿色转型与安全稳定并列推进。内蒙古突出生态安全与能源基地建设,新疆强调社会稳定与内需提振,四川、重庆强化先进制造业与科技创新布局,青海聚焦“双碳”引领下的绿色转型。可以看到,西部地区在战略排序中兼顾发展与安全双重维度:既要推动资源向产业优势转化,也要承担国家能源安全、生态安全与边疆稳定的功能性责任。这种任务结构使西部在全国发展格局中具有明显的“战略纵深”意义。
东北地区在破局与修复之间寻找平衡。辽宁、吉林、黑龙江的首要任务多与扩大内需、实体经济振兴或供需结构优化相关,同时将新质生产力与粮食安全纳入重要位置。黑龙江在前三任务中明确提出夯实粮食安全根基,吉林强调构建特色现代化产业体系,辽宁强化工业化方向与科技效能提升。东北地区的任务排序呈现出“内需托底—产业升级—特色资源强化”的路径特征,体现出在传统产业基础上进行结构再造的战略思路。


从整体趋势看,2026年的地方工作重点呈现出三点结构性变化。第一,内需仍是普遍基点,但其内涵已从单纯消费刺激转向供需协同与结构优化。第二,科技创新与产业体系建设的排序明显前移,“新质生产力”成为几乎所有地区的重要表述,但各地侧重方向存在分化。第三,安全与绿色转型权重上升,特别是在西部与东北地区,安全稳定与生态底线已成为发展前提。因此,与过去阶段相比,2026年的地方工作重点不再表现为规模竞赛,而是功能定位的再明确。东部承担创新突破与开放高地建设,中部强化实体制造与内循环枢纽,西部推进资源转化与安全保障,东北推动产业修复与特色优势重构。区域之间的分工协同,构成了全国层面“稳增长与调结构并行”的底层逻辑。这种分工式布局,为“十五五”时期更长期的结构优化奠定了现实基础。
(二)经济增长动力结构:投资、消费与就业
1. 分区GDP目标与核心增长引擎

从上表可以看出,2026年全国增长中枢稳定在5%左右,但区域区间的弹性与驱动来源存在显著差异。
东部地区将GDP目标设定在5.0%左右,整体呈现“稳健型”区间特征。其核心增长引擎以消费复苏与外贸韧性为主,依托“以旧换新”等政策工具扩大耐用品消费,同时强化出口结构升级与高附加值产业支撑。相关政策关键词集中在“国际消费中心”“外贸五外联动”“挑大梁”等,反映出东部承担全国增长稳定器与开放前沿的双重角色。东部的增长逻辑更强调效率与结构质量,而非简单规模扩张。
中部地区的GDP目标区间普遍在5.0%-5.5%,略高于东部。其增长逻辑以“投资驱动+产业承接”为核心,一方面依托重大基础设施与产业园区建设稳住投资规模,另一方面通过承接先进制造业实现产值释放。政策表述多围绕“万亿级产业集群”“十大重点项目”“内陆开放高地”等关键词,体现出实体经济与枢纽功能并重的定位。中部的增长结构具有“承重型”特征,是全国制造业与内循环的重要支撑带。
西部地区GDP目标区间最为分化,整体在5.0%-6.0%之间,区间跨度较大。其核心引擎仍以基建投资与资源变现为主,大型能源基地建设、算力中心布局与特色旅游项目成为主要抓手。政策关键词包括“东数西算”“清洁能源基地”“特许经营权”等,显示出西部增长对资源要素与战略项目的依赖度较高。西部承担着全国能源与生态安全的重要功能,其增长结构兼具发展与安全双重属性。
东北地区GDP目标区间在4.5%-5.0%,总体以“求稳”为主。增长引擎主要来自特色消费与政策支持,包括冰雪旅游带动的服务消费,以及国家在粮食安全和老工业基地振兴方面的持续倾斜。政策关键词如“维护国家五大安全”“冰雪同梦”“央地合作”等,体现出东北增长结构与国家战略安全目标高度关联。东北地区的增长路径更强调修复与转型,而非高速扩张。
总体来看,四大分区在GDP目标区间上形成“稳中有差”的结构,在增长引擎上则呈现出“消费型—承接型—资源型—修复型”的分化格局。这种结构差异为全国层面形成互补型增长体系奠定了基础。
2. 固定投资与消费“双轮驱动”强度
进一步结合四大分区固投与社零目标均值对比表,可以观察到投资与消费在区域增长结构中的权重差异。

西部地区固定资产投资增速目标均值达到7.5%,明显高于社会消费品零售总额增速目标4.8%。这一结构显示,重大项目建设与基础设施投资仍然是西部增长的重要支撑,投资对经济的边际拉动作用较为突出。西部在能源、算力与交通领域的大规模布局,使其投资强度维持在全国高位。
东北地区投资与消费目标基本持平(4.8% vs 4.7%),呈现阶段性均衡修复特征。文旅消费(尤其是冰雪经济)与能源、农业及装备制造项目协同推进,投资与消费形成较为平衡的结构。东北的增长弹性更多来自消费回暖与传统产业修复的叠加效应。
中部地区消费目标略高于投资目标(4.8% vs 4.2%),显示出由投资驱动向内需扩展过渡的趋势。虽然制造业基础仍是重要支撑,但区域结构已开始强化消费对增长的贡献,尤其在人口基数较大的省份,消费升级成为增长重要补充动力。
东部地区则呈现出典型的“消费主导型”结构,消费目标(5.5%)明显高于投资目标(4.0%)。这反映出东部在服务业升级、新型消费培育与中产阶层扩容方面的政策侧重。东部经济更强调内需扩容与消费结构优化,其投资强度相对克制,体现出高质量发展取向。

从“双轮驱动”强度看,全国形成由“西强投资—东强消费—中部过渡—东北均衡”的梯度结构。这种结构差异进一步印证了区域功能分工的形成。
3. 就业目标与就业密度结构
就业目标是衡量增长质量与社会承载能力的重要指标。根据四大分区新增就业目标与GDP目标对比表,可以进一步构建“就业密度”指标(新增就业万人数 / 1% GDP增长),从而观察不同区域增长的就业吸纳能力。

东部地区(如江苏)新增就业目标约120万人,对应GDP目标约5%,就业强度约24万人/1%GDP。较高的就业密度反映出人口流入地区对就业扩张的刚性需求,同时也意味着东部增长对就业稳定性的依赖程度较高。服务业与先进制造业对就业的吸纳能力较强。
中部地区(如河南)新增就业目标约110万人,GDP目标约5%,就业强度约22万人/1%GDP。中部就业强度同样处于高位,体现出人口基数较大、劳动力供给充足的区域特征。稳增长对于就业稳定具有更直接影响。
西部地区(如四川)新增就业目标约85万人,GDP目标约5.5%,就业强度约15.4万人/1%GDP。就业密度相对低于东中部,说明区域增长结构中投资与资源型产业占比较高,单位GDP增长对应的就业弹性相对温和。
东北地区(如黑龙江)新增就业目标约30万人,GDP目标约5%,就业强度约6万人/1%GDP。较低的就业密度反映出人口结构变化与产业结构调整背景下的阶段性特征,部分增长更多来自资本密集型与资源型产业,劳动吸纳能力有限。

综合来看,2026年的区域增长结构不仅体现为投资与消费的权重差异,也表现为就业吸纳能力的梯度分布。东中部增长与就业高度绑定,西部增长与投资强度高度相关,东北增长与结构修复相关。这种分化趋势与前述区域功能定位高度一致,构成了全国层面增长模式多元化的现实图景。
(三)财政约束与增长含金量
在完成增长动能与就业结构的拆解之后,有必要回到一个更为基础但同样关键的问题:在财政约束趋紧的背景下,各区域设定的GDP目标是否具有可持续性?2026年处于“十四五”收官阶段,地方财政在地产收入调整、减税降费延续及债务约束强化的环境下运行,因此,GDP目标与财政收入目标的匹配度成为检验增长“含金量”的重要维度。
1. GDP目标与财政收入目标匹配度

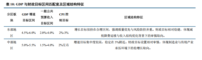
根据四大分区GDP与财政收入目标均值对比表,四大分区均呈现出GDP增速目标高于财政收入增速目标的结构性特征,但差异程度不同。西部地区2026年GDP目标均值为5.4%,财政收入目标均值为4.1%,两者差值约-1.3个百分点。虽然存在一定“剪刀差”,但幅度相对温和。结合区域发展特征来看,西部增长仍以能源、基建与战略项目为主要支撑,财政收入结构优化仍在推进阶段,收入弹性尚未完全释放。这种结构意味着增长扩张与财政修复之间仍需时间匹配。

中部地区GDP目标均值为5.1%,财政收入目标均值仅为2.8%,差值达到-2.3个百分点。GDP设定保持稳定区间,但财政目标明显审慎,反映出在制造业利润承压与地产收入回落背景下,地方财政对收入弹性保持谨慎预期。中部作为制造业承接与内需支撑区域,其增长质量与税基修复节奏高度相关,财政匹配度的提升有赖于产业盈利能力改善。
东部地区GDP目标均值为5.0%,财政收入目标均值为2.6%,差值约-2.4个百分点,为四大分区中差距较大者之一。东部增长强调质量与结构升级,但财政目标设置明显稳健。这一方面与减税降费政策延续有关,另一方面也反映出地产相关收入调整对账面财政增速的影响。东部地区财政“克制型增长”的特征,意味着其更强调效率与长期竞争力,而非短期财政扩张。
东北地区GDP目标均值为4.7%,财政收入目标均值为2.9%,差值约-1.8个百分点。相较于其他区域,东北的匹配度处于中间区间。经济目标更趋务实,财政收入目标呈改善态势。结合产业结构调整与国企改革推进,可以看到东北在收支结构优化方面存在一定积极变化。

若进一步观察GDP与财政目标区间匹配度表,可以发现区域区间差异更为明显。西部地区GDP目标区间跨度较大(4.5%-7.0%),财政收入目标区间同样存在较大波动(2.0%-10%),体现出资源型省份与战略支持力度较强地区之间的结构分化。东部与中部地区区间集中度较高,GDP目标稳定在5%左右,财政收入目标则普遍保持在2%-4%区间,呈现出“稳增长—审慎财政”的共同特征。东北地区目标区间最为收敛,显示出增长设定更趋现实导向。
综合来看,2026年的财政与增长关系呈现三点结构信号:第一,全国层面未出现明显的“高增长—高财政”扩张组合,整体处于财政约束下的稳增长状态;第二,东中部地区财政目标更为保守,强调风险防控;第三,西部存在结构分化,但整体仍以战略项目与资源转化为增长支撑。GDP目标的“含金量”更多取决于税基扩张与产业利润改善的持续性。


2. 民生与安全底线责任
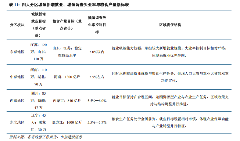
在财政约束环境下,民生与安全底线成为检验地方增长责任的重要维度。根据四大分区就业与粮食底线指标表,可以从就业、粮食生产与失业率控制三个方面观察区域责任结构。

东部地区就业目标规模较高。例如江苏新增就业目标约120万人,山东约110万人,失业率控制在5%以内。东部作为人口净流入区域与服务业密集区域,就业吸纳能力强,同时也承担较高稳就业压力。粮食生产保持在较高稳定水平,但核心责任在于就业容量与经济活力。
中部地区同时承担较高就业规模与粮食生产任务。河南新增就业目标约110万人,同时粮食产量目标达到1300亿斤左右。失业率控制目标约5.5%。这一结构体现出人口大省与农业大省的双重功能定位。中部不仅是制造业承接区域,也是国家粮食安全的重要支撑带。
西部地区就业目标总体处于合理区间,例如四川约85万人,新疆约47万人。内蒙古粮食产量目标约840亿斤。失业率控制区间在5.5%—6.0%之间。西部兼顾资源型产业与农业生产任务,在就业与安全之间保持平衡。其区域责任更多体现在能源、生态与边疆安全维度。
东北地区在粮食生产方面承担全国重要职责。黑龙江粮食产量目标约1600亿斤,处于全国前列;辽宁新增就业约45万人,黑龙江约30万人。失业率控制目标在5.5%左右。东北的责任结构呈现“粮食安全优先、就业规模适度”的特征,体现农业保障与产业转型并行的阶段性特点。
综合而言,2026年在财政空间有限的情况下,各区域仍承担着明确的民生与安全底线任务。就业、粮食与失业率控制目标构成地方治理的核心约束条件。在增长含金量的评估中,不仅要关注GDP与财政匹配度,更要关注就业吸纳能力与安全保障责任。增长是否具备社会承载力与底线稳定性,是衡量2026年区域经济质量的重要维度。
(四)结构升级与新质生产力布局
2026年是“十四五”向“十五五”过渡的关键节点,各地区在产业布局上已明显从传统要素驱动转向新质生产力驱动。区域之间在赛道选择、支撑逻辑与功能定位上形成差异化结构,呈现出较为清晰的分工体系。
1. 新质生产力赛道区域差异

根据四大分区新质生产力主攻方向对比表,四大分区在新质生产力布局上呈现出“研发端—制造端—算力端—资源端”的分化格局。
东部地区以原始创新与高端服务为核心方向,主攻集成电路、生物医药、人形机器人、商业航天、低空经济研发端及量子科技等领域。其支撑逻辑在于拥有高校科研资源、资本市场体系与国际市场接口优势,能够承担技术前沿突破与标准制定功能。典型案例包括北京推进未来能源与通用人工智能研发,上海强化垂直模型应用,江苏布局未来产业先行区,广东发力低空经济与智能终端。东部的新质生产力定位更接近全球创新枢纽与技术源头。
中部地区则侧重先进制造与产业链中枢功能。新能源汽车整车与零部件、新材料(超硬材料、铜基材料)、光电显示与装备制造成为主攻方向。其支撑逻辑在于交通枢纽优势、较完整的工业基础与劳动力资源条件。安徽以量子科技与新能源汽车为双轮驱动,江西布局电子信息与锂电材料,湖南强化工程机械与智能计算应用。中部新质生产力的核心在于把技术创新转化为规模化制造能力,承担产业链关键环节。
西部地区的新质生产力布局呈现算力、能源与资源深加工特征。算力基础设施(东数西算)、清洁能源(氢能、光伏)、稀有金属深加工以及航空航天制造成为重点。其支撑逻辑在于能源价格优势、土地资源广阔与矿产禀赋丰富,同时具备战略纵深。贵州建设智算中心,内蒙古依托稀土与绿电资源,四川发展核能与无人机制造,甘肃加快新能源项目布局。西部的新质生产力更强调要素转化与战略支撑功能。
东北地区则围绕重型装备与特色资源展开布局。现代农业(种子与农机)、冰雪装备、航空航天复合材料、高端数控机床成为重点方向。依托央企基础与资源禀赋,东北强调存量产业升级与优势资源再利用。黑龙江发展智慧农业,吉林布局碳纤维与卫星产业,辽宁推进机器人与高端制造。东北新质生产力的路径更偏向传统优势领域的技术升级与高端化改造。
整体来看,新质生产力在全国层面并未形成单一赛道竞争,而是呈现出差异化分工:东部侧重原创突破,中部强化制造承接,西部转化资源优势,东北推动传统产业升级。这种结构分化为全国创新体系形成互补型布局提供基础。
2. 四大分区AI赛道布局
人工智能作为新质生产力的重要组成部分,其区域布局同样呈现分工格局。根据四大分区AI布局维度对比表,各区域在功能定位与算力形态上形成差异。

东部地区定位为研发与标准制定集聚区,核心方向包括通用人工智能、具身智能与垂直模型研发。其算力形态以高性能算力集群为主,侧重模型训练与底层技术突破。发展约束集中在高端算力资源供给与能耗指标控制。东部承担着人工智能核心技术攻关与产业标准制定功能。
中部地区定位为产业应用与场景落地区。智能网联汽车、工业互联网与制造业数智化成为核心方向。算力形态更多表现为边缘算力与终端算力,满足低时延场景需求。约束因素主要在高端算法人才供给与产业协同效率。中部的AI发展强调技术与实体产业深度融合。
西部地区则成为算力基础设施承载区。绿色算力、智算中心与算力调度体系建设是主要方向,算力形态以大规模推理与数据处理为主。其约束在于数据资源整合与产业协同效率。西部AI布局与能源优势高度相关,形成算力与清洁能源结合的结构。
东北地区定位为行业数字化改造应用区。智慧农业、装备制造升级与产业数字化成为重点方向,算力形态以专用算力为主。约束因素集中在数字基础设施升级与存量产业改造成本。东北AI发展更强调对传统行业的技术改造。
进一步结合省级AI细分方向与2026年目标表,可以观察到具体落地路径:北京推进通用人工智能底层技术与人形机器人研发,上海建设行业语料库与模型应用体系,浙江推动数字内容智能化应用,安徽强化车路云协同,贵州提升智算规模至190Eflops,广西探索面向东盟的跨境AI应用,黑龙江建设无人化智慧农场。这些具体举措显示,AI布局既具有全国分工逻辑,也呈现出省级差异化实践。
总体而言,2026年的结构升级并非单点突破,而是以新质生产力为框架,通过区域分工实现多层次推进。人工智能赛道在不同区域承担不同功能:东部负责源头创新,中部负责场景转化,西部负责算力支撑,东北负责传统产业数字化升级。结构升级的关键不在于赛道数量,而在于分工清晰与协同效率的提升。这种差异化布局为“十五五”时期更系统性的产业升级奠定了现实基础。
三、总结
2026年作为“十四五”规划收官与“十五五”规划开局的衔接之年,其地方经济目标与工作重心呈现出鲜明的阶段性特征。从增长中枢看,全国GDP目标或设定在4.5%-5%之间,区域之间形成梯度分布,但并未出现明显的总量冲高迹象。这表明,在全球经济“低增长、高波动”环境下,各地对外部不确定性保持审慎预期,通过稳健设定目标维持经济运行在合理区间。增长的意义已不再单纯体现在速度层面,而更多体现为结构优化、风险可控与政策连续性的综合平衡。
从经济结构看,投资、消费与就业三者之间的权重关系更趋分化。东部地区强调消费扩容与创新驱动,中部地区强化制造承接与内需支撑,西部地区侧重基建投资与资源转化,东北地区在修复传统产业基础上推进结构升级。这种差异化动能结构,使全国层面形成“消费型—承接型—资源型—修复型”的多元组合。尤其是在就业密度与增长弹性的对比中,可以看到不同区域增长模式对就业吸纳能力的差异,反映出经济结构转型的阶段性特征。
在财政约束背景下,GDP目标与财政收入目标之间的“匹配度”成为衡量增长含金量的重要指标。各分区普遍存在一定“剪刀差”,显示出在减税降费延续、地产收入调整和债务约束强化背景下,财政目标设置更加稳健。整体宏观组合呈现“稳增长、审慎财政、温和价格”的特征。地方政府在控制风险与保持活力之间寻求平衡,通过结构性政策工具与重点项目安排托底增长,同时避免“大水漫灌”式刺激。增长的可持续性更多取决于产业盈利能力修复与税基扩展,而非单一投资扩张。
从工作任务排序看,区域分工更加清晰。东部承担创新突破与开放高地建设任务,中部强化产业升级与枢纽功能,西部推进资源向产业优势转化并兼顾生态与安全责任,东北推动传统工业升级与粮食安全保障。这种分工式布局体现出国家战略与地方功能定位之间的协同逻辑,为下一阶段更系统的产业升级奠定基础。
在结构升级层面,“新质生产力”成为各地共同关注的核心方向,但具体赛道选择呈现明显差异。东部侧重原始创新与高端研发,中部强化先进制造与产业链整合,西部依托算力与能源优势构建基础设施体系,东北围绕重型装备与现代农业推进数字化升级。人工智能赛道的区域布局同样形成“研发—应用—算力—改造”的分工格局。不同区域在功能定位上的差异,使全国创新体系呈现互补而非同质竞争的态势。
总体而言,2026年的地方经济工作目标与重点安排体现出“稳中优化”的主线。在外需承压与全球风险溢价上升的环境下,中国经济更多依靠内需修复、产业升级与制度优势维持韧性。地方政府在财政空间有限的条件下,通过审慎设定目标、强化结构导向与守住民生安全底线,实现增长与风险防控并行推进。尽管宏观环境波动可能加剧,但增长方向更加清晰,结构性机会逐步显现。对于未来一阶段而言,把握区域分工深化、科技创新加速与内需扩展带来的中长期机遇,将成为理解2026年宏观走势的重要视角。

(1)既有政策落地效果及后续增量政策出台进展不及预期,地方政府对于中央政策的理解不透彻、落实不到位。(2)经济增速放缓,宏观经济基本面下行,经济运行不确定性加剧。(3)近期房地产市场较为波动,市场情绪存在进一步转劣可能,国际资本市场风险传染也有可能诱发国内资本市场动荡。(4)土地出让收入大幅下降导致地方政府债务规模急剧扩大,地方政府债务违约风险上升。(5)地缘政治对抗升级风险,俄乌冲突不断,国际局势仍处于紧张状态。
证券研究报告名称:《从四大经济区域看2026年地方两会》
对外发布时间:2026年3月1日
报告发布机构:中信建投证券股份有限公司
本报告分析师:
胡玉玮 SAC编号:S1440522090003
SFC 编号:BWP409
冯天泽 SAC编号:S1440523100001
相关文章

最新评论