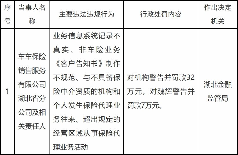
车车保险湖北省分公司被罚 业务信息系统记录不真实
旅游
2026年02月20日 10:05 25
qhradio.com
中国经济网北京2月20日讯 国家金融监督管理总局网站近日公布的湖北监管局行政处罚信息公开表显示,车车保险销售服务有限公司湖北省分公司及相关责任人业务信息系统记录不真实、非车险业务《客户告知书》制作不规范、与不具备保险中介资质的机构和个人发生保险代理业务往来、超出规定的经营区域从事保险代理业务活动。
湖北金融监管局依据相关法律法规,对对机构警告并罚款32万元;对魏辉警告并罚款7万元。
以下为原文:

相关文章

最新评论