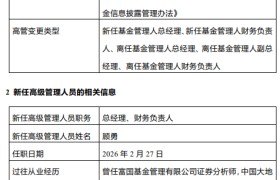
2月28日,东财基金管理发布高级管理人员变更公告,沙福贵因工作安排离任总经理、财务负责人,副总经...
8
2026-02-28
开年不足2个月,银行信用证及福费廷业务罚单密集落地。据券商中国记者统计,2026 年以来,国家金融监...
9
2026-02-28
飞鱼科技(01022)发布公告,预期本集团于截至2025年12月31日止年度可能取得除税后纯利...
8
2026-02-28
美国总统特朗普尚未正式提名凯文·沃什(Kevin Warsh)接替杰罗姆·鲍威尔(Jerome...
8
2026-02-28
峰岹科技(01304)公布2025年业绩快报,营业总收入约7.74亿元,同比增长28.91%;...
7
2026-02-28
特朗普政府正寻求推迟相关司法程序,该程序事关其是否必须向进口商退还数十亿美元关税。这些关税近期已...
11
2026-02-28
天眼查App显示,近日,广西昌之晟贸易有限公司成立,法定代表人为钟进斌,注册资本100万人民币,经营...
8
2026-02-28
在白宫试图利用希望古巴的能源危机来施加更大影响力之际,美国总统唐纳德·特朗普表示,美国有可能“友...
12
2026-02-28
记者:彭 妍 今年1月份,财政部等三部门优化实施个人消费贷款财政贴息政策。在政策支持下,多家...
10
2026-02-28
最新评论